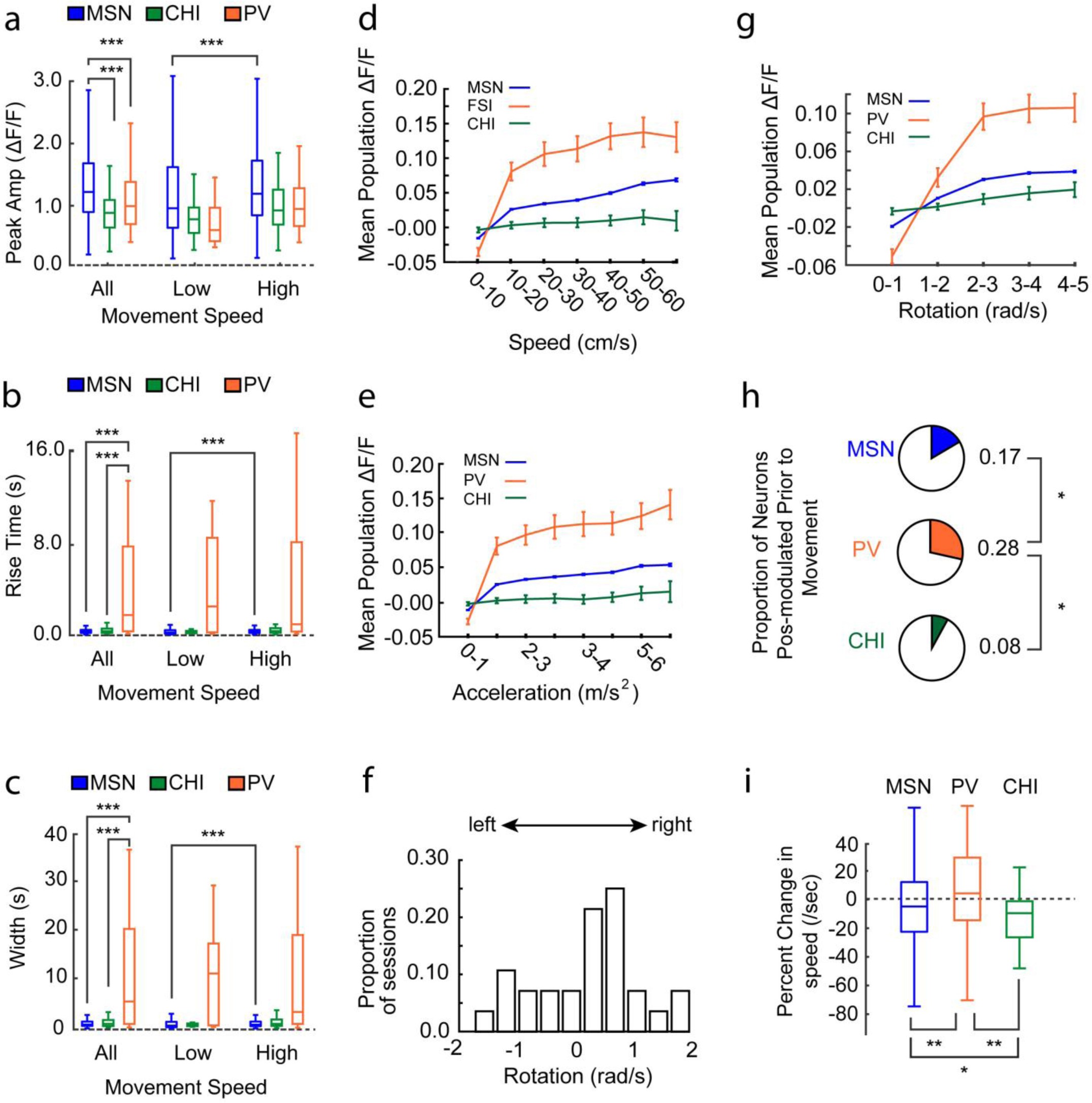
Supplementary Figure 2: Changes in calcium event amplitude, rise time, and width during movement; and correlations with movement acceleration, velocity, and rotation.

(a) The peak amplitude of calcium events in MSNs, PVs, and CHIs, during periods of high or low speed movement. MSN events were characterized by the largest amplitude. Further, the amplitude of events in all cell types tended to increase from periods of low movement to high, however only events in MSNs exhibited a statistically significant change (Kruskal-Wallis, main effect of cell type, X 2(2)=38.4, P = 4.49e-09, n MSN=7727 neurons, n PV=78 neurons, n CHI=50; mean ranks: MSN: 3.95e+03, PV: 2.95e+03, CHI: 2.38e+03; Tukey’s HSD post hoc, MSN vs PV: P = 3.16e-04; MSN vs CHI: P = 3.30e-06; PV vs CHI: P = 0.35; high speed versus low speed; two-sided sign-test, MSN: sign=1122, n = 1813, P = 5.59e-24; CHI: sign=6.0, n = 11, P = 1.0; PV: sign=6, n = 13, P = 1.0). (b) The rise time of calcium events in MSNs, PVs and CHIs, detected during periods of high or low speed movement. Calcium events in PVs exhibited the slowest rise time when compared to those in CHIs and MSNs, which were similar to one another (Kruskal-Wallis, main effect of cell type, X 2(2)=60.8, P = 6.26e-14, n MSN=7727 neurons, n PV=78 neurons, n CHI=50 neurons; mean ranks: MSN: 3.9e+03, PV: 5.9e+03, CHI: 4.3e+03; Tukey’s HSD post hoc, MSN vs PV: P = 9.56e-10; MSN vs CHI: P = 0.38; PV vs CHI: P = 4.46e-04; high speed versus low speed; two-sided sign-test, MSN: sign=1139, n = 1778, ties=35 P = 2.60e-32; CHI: sign=8, n = 11, P = 0.23; PV: sign=9, n = 13, P = 0.27). (c) The width of calcium events detected during periods of high or low speed movement. Like rise times, calcium events in PVs are longest when compared to those in CHIs and MSNs, which were similar (Kruskal-Wallis, main effect of cell type, X 2(2)=53.2, P = 2.75e-12, n MSN=7727 neurons, n PV=78 neurons, n CHI=50 neurons; mean ranks: MSN: 3.91e+03, PV: 5.78e+03, CHI: 4.13e+03; Tukey’s HSD post hoc, MSN vs PV: P = 9.57e-10; MSN vs CHI: P = 0.772; PV vs CHI: P = 1.65e-04; high speed versus low speed; two-sided sign-test, MSN: sign=1135, n = 1807, ties=6, P = 1.63e-27; CHI: sign=7, n = 11, P = 0.55; PV: sign=5, n = 12, ties=1, P = 0.77). (d) Mean population fluorescence of each cell class as a function of speed. Error bars and center are mean ± s.e.m. Population-wide average fluorescence in PV cells and MSNs generally increased with increasing speed, but not CHIs (Friedman test, MSNs: X 2(6)=3.02e+03, P = 0, n = 7755 neurons; PV’s: X 2(6)=94.1, P = 4.26e-18, n = 79 neurons; CHIs: X 2(6)=9.19, P = 0.16, n = 51 neurons) (e) Mean population fluorescence of each cell class as a function of acceleration. Error bars and center are mean ± s.e.m. Again, population fluorescence in MSN’s and PV’s increased with the magnitude of acceleration, but this trend was not observed in the population of CHI’s. (Friedman test, MSNs: X 2 (7)=3.24e+03, P = 0, n = 7755 neurons; PV’s: X 2(7)=118, P = 1.69e-22, n = 79 neurons; CHI’s: X 2 (7)=3.56, P = 0.83, n = 51 neurons). (f) Animals showed no movement directional preference across imaging sessions, with an equal distribution of directional movement (difference in numbers of left-biased and right-biased sessions between Chat-Cre and PV-Cre mice (CHI: 7 right and 3 left-biased; PV: 12 right and 6 left-biased; two-sided binomial test: 19 right bias, 9 left bias; P = 0.087)). (g) Mean population fluorescence of each cell class as a function of rotation calculated as angular velocity, plots are mean ± s.e.m. (Friedman, main effect of rotation, MSNs: X 2(4)=3.29e+03, P = 0, n = 7755 neurons; PV’s: X 2(4)=1.20e+02, P = 5.59e-25, n = 79 neurons; CHI’s: X 2(4)=1.28e+01, P = 0.012, n = 51 neurons). All three neuron populations exhibited increases in fluorescence with rotational rate, though this trend was more dramatic in the population of PVs. (h) The proportions of MSN, CHI, and PV neurons positively modulated in the final 500ms (−0.5 to 0s) before movement onset relative to the baseline period (−1s to −0.5s). A significantly larger fraction of PVs were positively modulated than the other two cell types (two-sided Fisher tests, PV vs MSN: odds ratio=0.500, P = 0.026; PV vs CHI: odds ratio=0.221, P = 0.019; n MSN=7755 neurons, n PV=79 neurons, n CHI=51 neurons, Bonferroni-corrected for 3 comparisons, data from all 28 sessions and 12 mice). (i) Change in movement speed in PVs, CHIs and MSNs in the 1.5 seconds following a calcium event. Change in positive movement speed following PV events is larger than those following MSN events and the reduction in movement speed is larger for CHIs than those following MSN events (mixed-effects model, ANOVA: F(2,7852)=5.75, P = 0.0032; post hocs, PV vs MSN: t(7852)=−2.76, P = 0.0086; CHI vs PV: t(7852)= 3.26, P = 0.0033; CHI vs MSN: t(7852)=−1.97; P = 0.049; Benjamini-Hochberg corrected, data from all 28 sessions and 12 mice). All analyses were conducted across all 28 recording sessions in all 12 mice. ***=P<0.001, **=P<0.01, *=P<0.05. For all box plot figures, middle lines indicate the median, lower and upper edges of the box indicate quartiles below and above the median, and upper and lower whiskers indicate the points furthest from the median whose value did not exceed 1.5 times the first-to-third quartile range above the third quartile or below the first quartile.