Supplementary Figure 6: Initial observation of reward-response modulation.

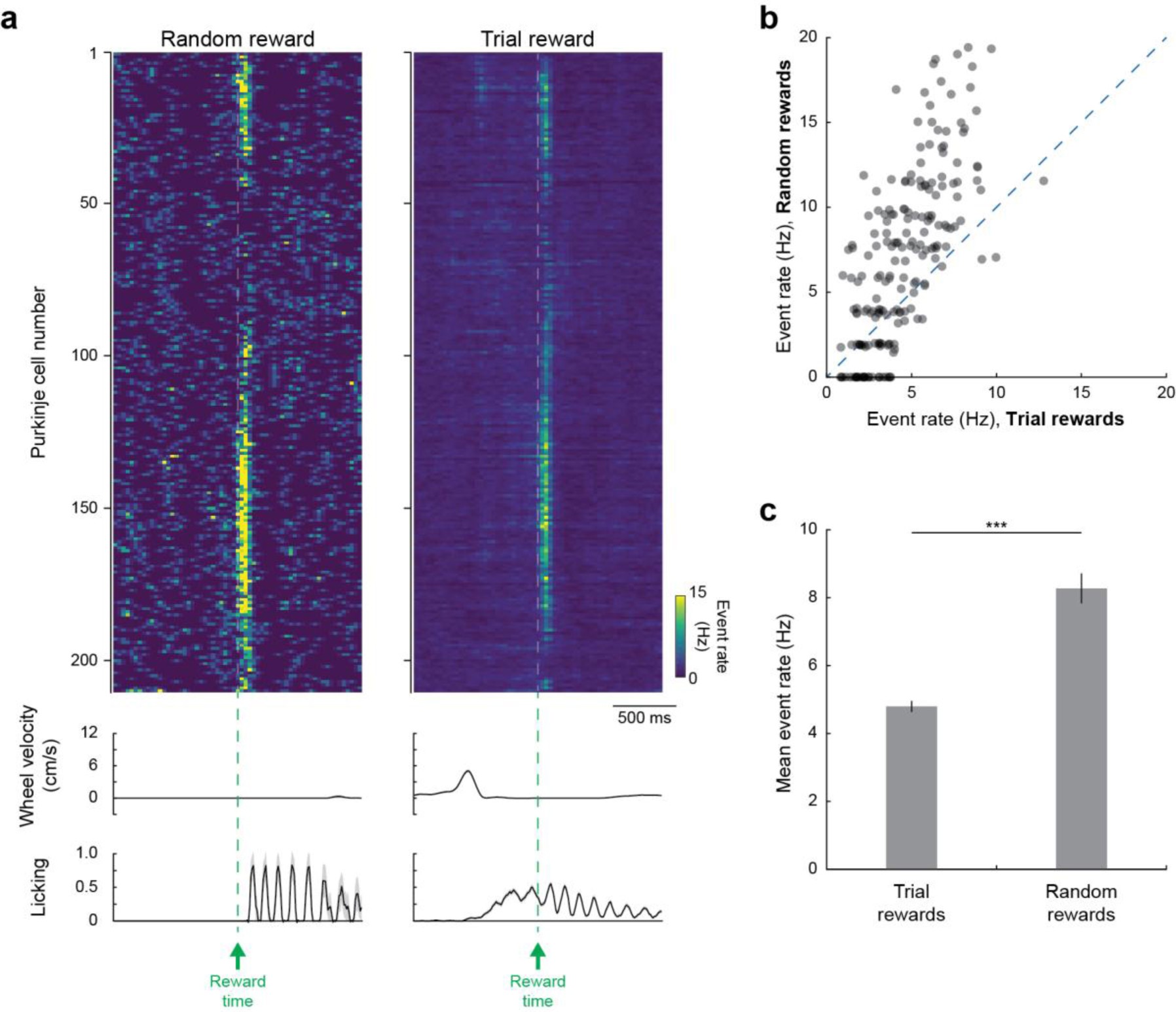
a. Top: Trial-averaged population response in the first mouse in which we observed reward response modulation (Supplementary Fig. 3, FOV 1). Middle: Trial-averaged steering wheel velocity. Bottom: Trial-averaged licking response. Data are shown as mean ± s.e.m. across trials (n = 162 trial rewards and 5 random rewards). In this experiment, the mouse was not subjected to all of the potential reward contingencies, only to random and trial-dependent (operant) rewards, but still exhibited the characteristic reward response modulation. b. Scatter plot comparing reward-related responses over interval 0 to +100 ms post reward for random rewards and rewards earned on correct motor trials. c. Cell-wise average of Purkinje cell dendritic response to trial rewards and random rewards taken over interval 0 to +100 ms post reward. Data are shown as mean ± s.e.m. across cells (n = 210 cells, two-sided Wilcoxon signed-rank test, p = 3 × 10−18). Statistics summary: ***p < 0.001.