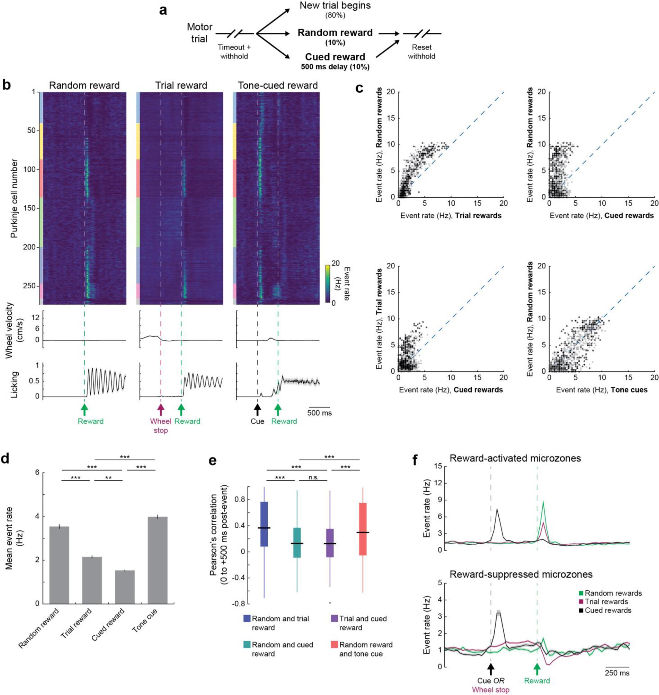
Supplementary Figure 11: Modulation of reward responses calculated using unweighted event detection.

Data used in this figure are the same as in Fig. 3 of the main text, but all detected event amplitudes are set to a value of 1. a. Schematic of reward perturbation experiments: during each behavioral session, we randomly interspersed random rewards (10% of inter-trial intervals) or tone-cued rewards (also 10% of inter-trial intervals; 500 ms delay between cue onset and reward). b. Top: Trial-averaged population response of a representative field of view (same as Fig. 2) to random, operant, and tone-cued rewards. Dendritic calcium event matrix was binarized for this analysis, setting all event amplitudes to a value of 1. ROIs are sort first by medio-lateral position of identified microzones, then mediolaterally within each identified microzone. Color blocks adjacent to each heatmap denote microzonal designation, following the color scheme of Fig. 2 (gray = unclustered). Middle: Trial-averaged steering wheel velocity. Bottom: Trial-averaged licking response. Velocity and licking are shown as mean ± s.e.m. across trials. N = 30 random rewards, 156 trial rewards, and 30 tone-cued rewards. c. Scatter plots showing pairwise comparisons of response amplitude (computed as mean over 0 to +100 ms after each reward-related event) across different reward conditions. N = 891 neurons from 5 FOVs in 5 mice. Data points from representative field of view (panel b) are shown in darker gray. d. Cell-wise average of Purkinje cell dendritic response to each reward-related event. Data are shown as mean ± s.e.m. (n = 891 neurons from 5 FOVs in 5 mice, Kruskal-Wallis test, H = 428, d.f. = 3, p = 2 × 10−92, significance values for Bonferroni-corrected individual comparisons: random vs trial reward, p = 4 × 10−17; random vs cued reward, p = 1 × 10−32; trial vs cued reward, p = 0.004; trial reward vs tone cue, p = 1 × 10−51; cued reward vs tone cue, p = 4 × 10−77). e, Cell-wise comparison of Pearson’s correlations between pairs of reward-related events computed over 0 to +500 ms after each event. Data are shown as box plots: center line, median; box edges, interquartile ranges; whiskers, range without outliers (1.5 times the interquartile range from box edges); gray points, outliers (n = 891 neurons from 5 FOVs in 5 mice, Kruskal-Wallis test, H = 245, d.f. = 3, p = 8 × 10−53, significance values for Bonferroni-corrected individual comparisons: random and trial reward vs random and cued reward, p = 1 × 10−34; random and trial reward vs trial and cued reward, p = 6 × 10−37; random and cued reward vs trial and cued reward, p > 0.9; random and cued reward vs random reward and tone cue, p = 5 × 10−17; trial and cued rewards vs random reward and tone cue, p = 1 × 10−18). f. Time course of mean responses across reward conditions for Purkinje cells in reward-activated microzones (top, n = 361 neurons) and reward-suppressed microzones (bottom, n = 470 neurons). Note that 60 neurons were not clustered into a microzone and so excluded from this analysis. Data are shown as mean ± s.e.m. Statistics summary: n.s. = not significant, **p < 0.01, ***p < 0.001.