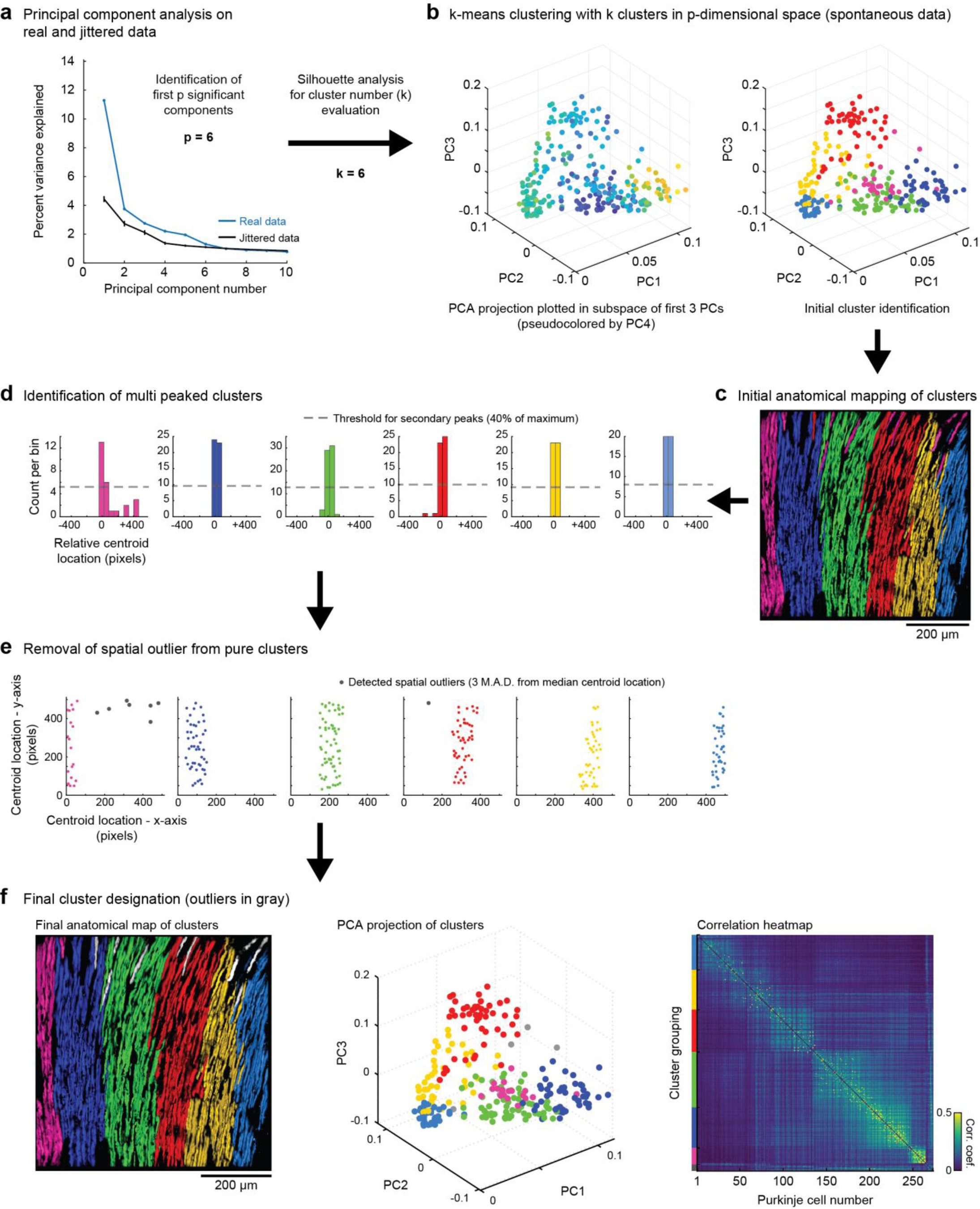
Supplementary Figure 2: PCA-based clustering reveals correlated groups of Purkinje cell dendrites.

Workflow for microzone identification is shown: a. Significant principal components were identified by performing 1000 iterations of PCA on cell-wise jittered data (interval ± 400 ms, whole recording) and choosing first p principal components that explained significantly more variance than the jittered components. b. The appropriate number of clusters for each data set (spontaneous data only) were chosen from the interval [1:12] based on silhouette analysis. PCA projection in 3 dimensions shown before clustering (left, pseudocolored by coefficients of 4th component) and after initial clustering (right, colored by cluster). c. The initial clusters for each recording were mapped on anatomy and exclusion criteria were applied to obtain pure clusters. d. ROI centroids were projected on to the mediolateral anatomical axis and binned at ~80 μm (64 pixels). Secondary peaks were identified with a threshold of 40% of the maximum bin. If secondary peaks were found, individual ROIs were assigned to the closest peak (none found in example dataset). e. The median position for each cluster was computed and ROIs that were more than 3 median absolute deviations away from median were excluded as outliers. f. Final cluster designations were assigned, ROIs were organized spatially within each cluster and clusters were organized spatially relative to each other.