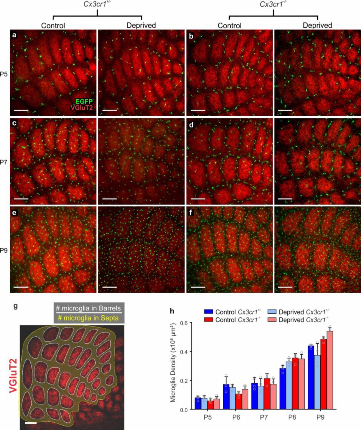
Supplementary Figure 6: Total number of microglia across the barrel field increases with postnatal age and is similar in Cx3cr1+/- and Cx3cr1-/- mice.
From: Sensory lesioning induces microglial synapse elimination via ADAM10 and fractalkine signaling

a-f, Uncropped images of microglia recruitment to barrel centers from Fig. 5. Scale bar, 150 µm. Representative images taken from 11 animals. g, For each genotype, the number of microglia within the septa (yellow highlighted area) and barrels (outlined by white dotted lines) were quantified in deprived and control, non-deprived layer IV barrel cortices. A ratio was then calculated: # of microglia within the barrel divided by the # of microglia within the septa. Scale bar, 150 µm. h, For each postnatal age analyzed, the total microglial cell density over the entire layer IV primary somatosensory cortex is not significantly changed between Cx3cr1+/- and Cx3cr1-/- mice. (Two-Way ANOVA with Dunnett’s post hoc test, n=4 animals per genotype; for P5: control +/- vs deprived +/-, P = 0.9997, q = 0.06821, df = 60, control +/- vs control -/-, P = 0.9371, q = 0.4673, df = 60, control +/- vs deprived -/-, P = 0.9949, q = 0.1929, df = 60; for P6: control +/- vs deprived +/-, P = 0.9549, q = 0.4136, df = 60, control +/- vs control -/-, P = 0.3484, q = 1.436, df = 60, control +/- vs deprived -/-, P = 0.7974, q = 0.7459, df = 60; for P7: control +/- vs deprived +/-, P = 0.9468, q = 0.4392, df = 60, control +/- vs control -/-, P = 0.8091, q = 0.7266, df = 60, control +/- vs deprived -/-, P = 0.9979, q = 0.1442, df = 60; for P8: control +/- vs deprived +/-, P = 0.5973, q = 1.043, df = 60, control +/- vs control -/-, P = 0.2481, q = 1.639, df = 60, control +/- vs deprived -/-, P = 3.194, q = 1.490, df = 60; for P9: control +/- vs deprived +/-, P = 0.3258, q = 1.479, df = 60, control +/- vs control -/-, P = 0.6219, q = 1.008, df = 60, control +/- vs deprived -/-, P = 0.0694, q = 2.269, df = 60). All data presented as mean ± SEM.