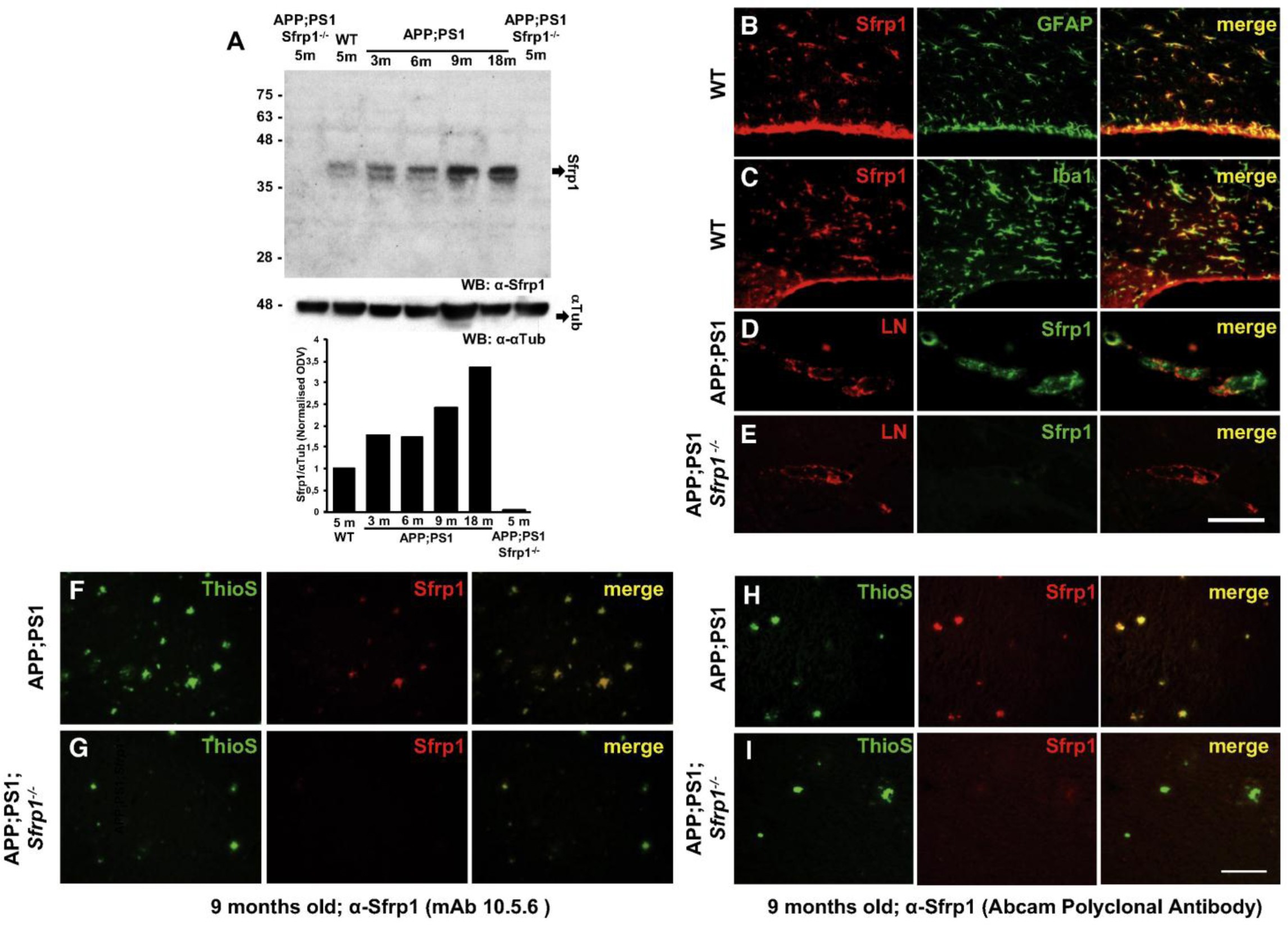
Supplementary Figure 5: Specific and selective distribution of Sfrp1 in wt and APP;PS1 mouse cortex.

A) Western blot analysis of Sfrp1 expression in cortical extracts from wt, APP;PS1 and APP;PS1;Sfrp1-/- animals at the ages indicated in the panels. Note that SFRP1 expression increases with the progression of the disease/age in APP;PS1 mice, as shown in the graph. B-E) Frontal cryostat sections of the cortex from 4.5-months-old wt, APP;PS1 and APP;PS1;Sfrp1-/- mice co-immunostained for Sfrp1 and GFAP or Iba1 or laminin (LN), as indicated in the panels. Note that Sfrp1 localizes to the walls of the lateral ventricle overlapping with some GFAP+ and Iba1+ cells. It is also found in LN+ blood vessels. Sfrp1 staining in blood vessels is not detected in mice lacking Sfrp1 (E). F-I) Cryostat sections from the cortex of 9-months-old APP;PS1 and APP;PS1;Sfrp1-/- mice immunostained with 10.5.6 mAb or with a rabbit polyclonal (Abcam ab4193) against Sfrp1 and counterstained with ThioS, as indicated in the panels. Sfrp1 localizes to ThioS+ plaques in APP;PS1 mice with both antibodies. No Sfrp1+ signal was observed in the few ThioS+ APs present in APP;PS1;Sfrp1-/- mice strongly supporting the specificity of the signal in the AP. Scale bar: 200 μm B,C, F-I; 100 μm D, E. These experiments were repeated 3 times with similar results.