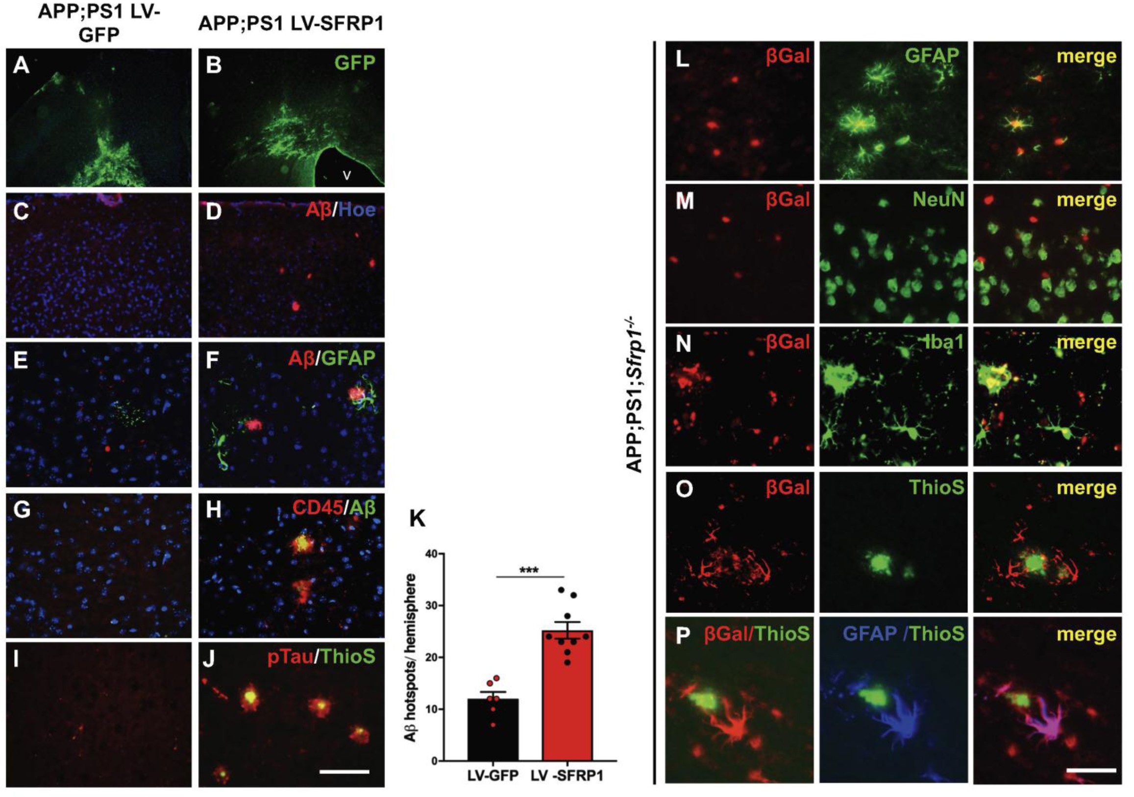
Supplementary Figure 7: Extended data from Fig. 4. Forced expression of Sfrp1, which is endogenously produced by astrocytes and microglial cells, accelerates the appearance of APs.

A-J) Frontal sections of the cortex from 3 months-old APP;PS1 mice transduced one month earlier with lentiviral particles (LV) expressing GFP (n=6) or Sfrp1-IRES-GFP(n=9) as indicated in the panel. Sections in A, B show anti-GFP immunostaining reflecting the LV infection close to the lateral ventricle (v) and extending dorsally to the cortex. Sections in C-J were co-immunostained for Aβ and GFAP or CD45, or stained with ThioS and immunostained for p-Tau, as indicated in the panels. Note that transduction with Sfrp1-LV promotes the formation of AP and increases the associated reactive gliosis. K) The graph shows the quantification of the number of APs found in the cortex of infected mice. Data are means ± SEM analyzed with two-sided Student-t test; P=0.00012; ***p≤0.0001. L-P) Cryostat sections of the cortex from 4.5-months-old APP;PS1;Sfrp1-/- mice coimmunostained with antibodies against nuclear β-Gal and GFAP, NeuN or Iba1, or stained with ThioS, as indicated in the panels. Note that the nuclear β-Gal, reflecting Sfrp1 expression, localizes to GFAP+ and Iba1+ cells, but no to NeuN+ cells. Note also the strong β-Gal signal in cells close to ThioS+ plaques. These experiments were repeated 4 times obtaining similar results. Scale bar: 200 μm A-D; 100 μm E-J and L-O; P, 50 μm.