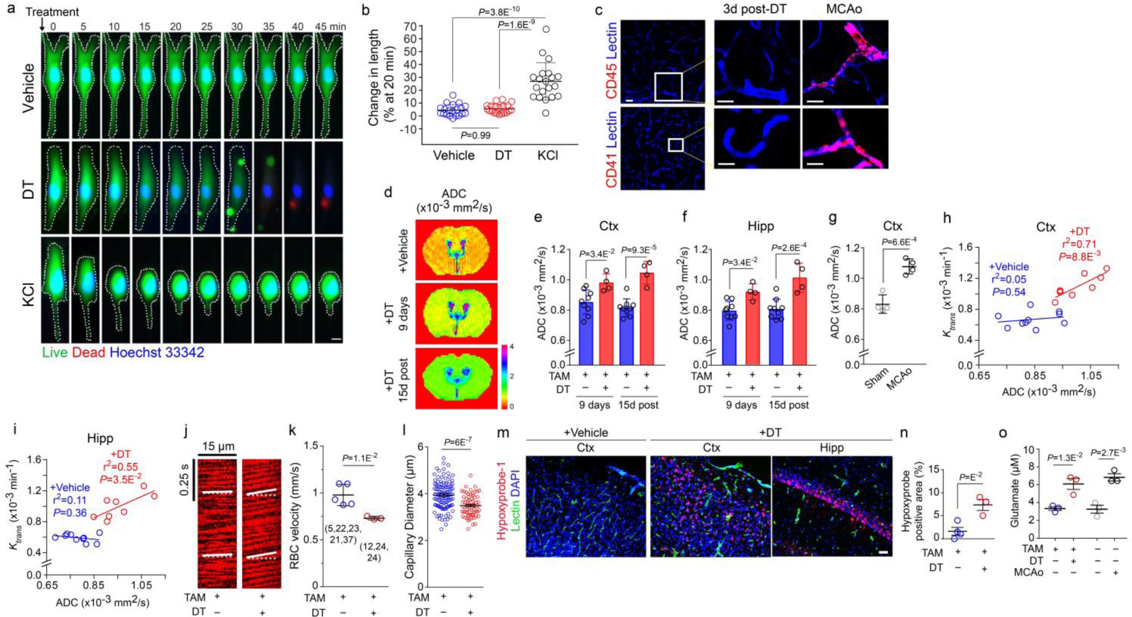
Supplementary Figure 5: Pericytes ablation by diphtheria toxin does not lead to ‘rigor mortis’ of dying pericytes, obstruction of blood vessels with leukocytes and/or platelet-containing thrombi, but leads to development of vasogenic edema, reductions in red blood cells (RBC) capillary velocity, tissue hypoxia and elevated glutamate CSF levels.
From: Pericyte loss leads to circulatory failure and pleiotrophin depletion causing neuron loss

(a) Time-lapse images of primary mouse pericytes isolated from Cre-inducible DTR transgenic mice (iDTR) and transduced with adeno-associated virus encoding Cre-recombinase (AAV-Cre) in which Cre-mediated excision of a STOP cassette renders cells sensitive to diphtheria toxin (DT). DTR+ pericytes were treated with vehicle, DT (0.1 µg/mL) or potassium chloride (KCl, 75 mM), and cell contractility and viability were assessed. Before incubation with vehicle, DT or KCl, pericytes were incubated (10 min) with Calcein-AM labeling live cells (live, green), and ethidium homodimer-1 labeling dead cells (dead, red); nuclei were labelled with cell-permeable Hoechst 33342 (blue). Time-lapse videos were taken immediately upon addition of vehicle, DT or KCl at 3 frames/minute for 45 mins. White dotted lines denote pericyte cell outline; Bar = 20 µm. Images are representative of 20 pericytes/group from three independent biological cultures with similar results. (b) Pericyte contractility was assessed by measuring the change in the length of the pericyte along the long axis of the cell, and quantified at 20 min, the time point at which the KCl positive control pericytes were fully contracted, and just prior to pericytes beginning to die in the DT-treated group. For the duration of the experiments, pericytes were incubated at 37 °C, 21% O2 and 5% CO2 in an incubation system for microscopy (KI4, Tokai Hit) and were imaged on a fluorescence microscope (BZ-9000, Keyence). Mean ± S.D.; n = 20 pericytes/group from three independent biological cultures. Significance by one way ANOVA followed by Bonferroni posthoc test. (c) Lectin+ endothelial vascular profiles (blue) and negative immunostaining for CD45+ leukocytes (red, top panel) and CD41+ platelets (red, bottom panel) in the cortical vessels of TAM-treated pericyte-CreER; iDTR mice at 3 days post-DT (left and middle panels). Positive control (right panel): accumulation of CD45+ leukocytes and CD41+ platelets in cortical blood vessels in the ischemic cortex of a mouse that underwent 1 h transient middle cerebral artery occlusion (MCAo)-induced stroke followed by 24 h reperfusion. Bar = 25 μm left panel; Bar = 50 μm middle and right (top panel); Bar = 10 μm middle and right (bottom panel). Representative images are from n = 6 mice for TAM-treated pericyte-CreER; iDTR mice at 3 days post-DT, and n = 3 mice for the MCAo experiment. (d-g) Vasogenic edema detected with longitudinal in vivo diffusion weighted MRI in primary somatosensory cortex (Ctx) and hippocampus (Hipp) of TAM-treated pericyte-CreER; iDTR mice at 9 days of treatment (DT or vehicle) and 15 days post-DT (red) compared to vehicle (blue). (d) Apparent coefficient diffusion (ADC) maps in vehicle-treated controls (top), after 9 days of DT (middle) and 15 days post-DT (bottom), representative of n = 9 vehicle and n = 4 DT-treated mice/group with similar results. Quantification of mean ADC values in Ctx (e) and Hipp (f); n = 9 vehicle and n = 4 DT-treated mice/group. Significance by one way ANOVA followed by Bonferroni posthoc test. (g) Increased cortical ADC values from the ischemic core region measured 15 days after MCAo-induced stroke in wild type mice (grey) compared to sham-operated controls; n = 4 mice/group; mean ± S.D. (h,i) Relationship between BBB permeability Ktrans constants and brain edema ADC coefficients in Ctx (h) and Hipp (i) of TAM-treated pericyte-CreER; iDTR mice at 9 days of treatment (DT or vehicle) and 15 days post-treatment (red, DT; blue, vehicle). The scatter plot diagrams include all animals at 9 days of DT and 15 days post-DT (n = 8) or vehicle (n = 10). Significance by two-tailed Pearson correlation; r2 = Pearson correlation coefficient. (j) Capillary kymographs from TAM-treated pericyte-CreER; iDTR mouse at 9 days of DT or vehicle measured by in vivo two-photon laser scanning microscopy, representative of 108 capillaries from n = 5 independent vehicle-treated mice, and 60 capillaries from n = 3 independent DT-treated mice/group with similar results. White lines provide a visual reference of the angles of the red blood cell (RBC) stripes compared to horizontal lines (dashed gray). (k) Quantification of capillary RBC velocities in TAM-treated pericyte-CreER; iDTR mice at 9 days of DT or vehicle. Averaged velocities from individual mice are shown. Number of capillaries evaluated per mouse are indicated on the graph in parentheses, in clockwise order from top left; a total of 108 capillaries from n = 5 vehicle-treated mice, and 60 capillaries from n = 3 DT-treated mice were evaluated; error is mean ± S.D. (l) Quantification of capillary diameter in TAM-treated pericyte-CreER; iDTR mice at 9 days of DT or vehicle. A total of 113 capillaries from n = 5 vehicle-treated mice, and 66 capillaries from n = 3 DT-treated mice were evaluated (21–24 capillaries/mouse); error is mean ± S.E.M. (m) Hypoxyprobe-1 (pimonidazole)+ hypoxic tissue (O2 <10 mm Hg) in the cortex and hippocampus of pericyte-CreER; iDTR mice at 9 days of DT compared to vehicle, representative of n = 4 independent vehicle-treated and n = 3 independent DT-treated mice/group with similar results. Bar = 50µm. (n) Quantification of hypoxyprobe-1+ area expressed as a percentage of total tissue area in the cortex. Mean ± S.E.M., n = 3 for DT treatment, n = 4 for vehicle treatment. (o) Cerebrospinal fluid glutamate levels in TAM-treated pericyte-CreER; iDTR mice at 9 days of DT or vehicle treatment, and in stroked mice 24 h after MCAo compared to sham-operated controls. Mean ± S.E.M.; n = 3 mice/group. In g, k, l n, o, significance by two-tailed Student’s t-test. (Supplementary Figure 3a-i).