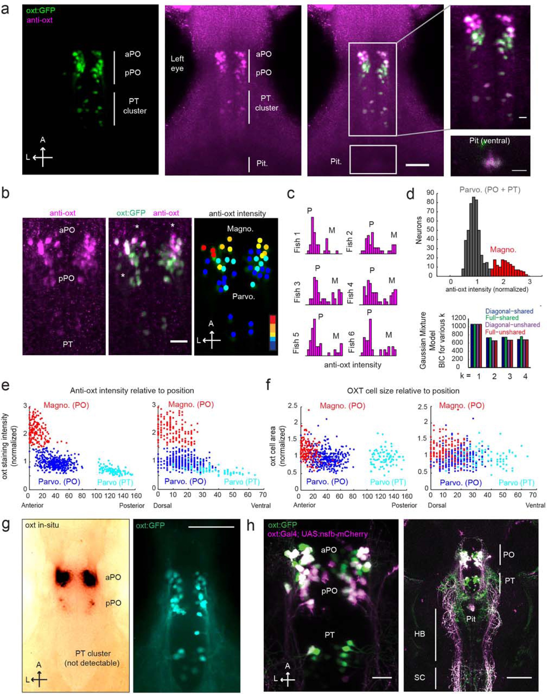
Supplementary Figure 2: Anatomical characterization of OXT-expressing neurons.
From: Zebrafish oxytocin neurons drive nocifensive behavior via brainstem premotor targets

(a) Neurons labeled by Tg(oxt:GFP) expression are oxytocinergic. A = Anterior, L = Left. Images (left to right) show 1) Tg(oxt:GFP) fluorescence; 2) Anti-OXT staining (Altstein and Gainer, 1988); 3) merged image. Scale bar = 50 μm. Right-most panel shows a higher magnification image of OXT clusters on the top (scale bar = 5 μm) and the pituitary gland (more ventrally-located, scale bar = 50 μm) on the bottom. Cytoplasmic GFP labeling is detectable but weak in the pituitary gland (Pit.), as compared to anti-OXT staining. aPO/pPO = anterior/posterior Preoptic area, PT = posterior tuberculum (where PT cluster resides). This experiment was repeated on 13 fish with similar results. (b) Maximum intensity projection image showing anti-OXT staining in another fish. Images (left to right) show 1) anti-OXT staining; 2) merged image. Scale bar = 20 μm. White asterisks denote OXT stained cells that were not GFP-positive. Only a few (<5) such cells, usually anteriorly-situated, were observed per fish, suggesting that Tg(oxt:GFP) labels almost the entire OXT population; 3) OXT neurons color-coded according to OXT antibody staining intensity. Colorbar indicates fluorescence intensity in grayscale units: Red, fluorescence intensity >3000; orange, 2000–3000; yellow, 1500–2000, cyan, 1000–1500; blue, <1000. Neurons expressing higher levels of OXT, likely magnocellular neurons, are located more anteriorly. The PT OXT cluster comprises exclusively parvocellular cell types. Magno./M = putative magnocellular, Parvo./P = putative parvocellular. This experiment was repeated on 13 fish with similar results. (c) Histograms of OXT peptide expression levels (that is OXT antibody staining intensities) in individual GFP-positive neurons for 6 different fish. (d) Histogram (top) showing the distribution of normalized OXT levels (i.e. OXT antibody staining intensities) in 13 larvae (606 neurons). OXT expression level for each neuron was normalized to the median intensity of all neurons of each fish. A two-component Gaussian mixture model (GMM, bottom) gave the lowest Bayesian Information Criterion (BIC) values across various model types, confirming bimodality of the distribution. For k=2 (covariance type = diagonal – unshared), the GMM generated two Gaussians with the following means and variance: μ1 = 0.89, σ1 = 0.034, μ2 = 1.96, σ2 = 0.21. We subsequently used K-means clustering (k=2) to divide the neurons into two categories, likely representing magnocellular and parvocellular cell types. The first group (putative parvocellular, gray) comprised 455/606 (75%) of the population (mean normalized intensity = 0.92 ± 0.010) and the second group (putative magnocellular, red) comprised 151/606 (25%) of the population (mean normalized intensity = 2.12 ± 0.028). (e) Anti-OXT staining intensity as a function of position. Left: A-P position (μm) is computed relative to the most-anterior neuron for each fish. Neurons classified as magnocellular by higher OXT staining intensity are located more anteriorly (red, median = 9.65 μm) than putative parvocellular cells of the PO (blue, median = 38.38 μm) and PT clusters (cyan, median = 125.98 μm). Magnocellular vs parvocellular (PO + PT): ***p = 1.03x10−59, magnocellular vs parvocellular (PO): ***p = 3.08x10−53, n = 151 (magno.), 369 (parvo. PO), 86 (parvo. PT), from 13 larvae, two-sided Wilcoxon rank-sum test. Right: D-V position (μm) is computed relative to the most-dorsal neuron for each fish. Neurons classified as magnocellular are distributed more dorsally (median = 8 μm) than parvocellular cells of the PO (median = 16 μm) and PT clusters (median = 34 μm). Magnocellular vs parvocellular (PO + PT): ***p = 1.48x10−24, Magnocellular vs parvocellular (PO): ***p =7.56x10−17, two-sided Wilcoxon rank-sum test. (f) OXT cell size (area) as a function of position. Sample sizes are same as in (e). Left: OXT cell area as a function of A-P position. Cells classified as magnocellular based on anti-OXT staining intensities are significantly larger and located more anteriorly (normalized area = 1.18 ± 0.02) than putative parvocellular cells in the PO (normalized area = 0.97 ± 0.01) or PT cluster (normalized area= 0.97 ± 0.03). Cell areas are normalized to the median cell area per fish. Magnocellular vs. parvocellular: ***p = 5.59x10−18, Magnocellular vs. parvocellular (PO) ***p = 2.07x10−17, two-sided Wilcoxon rank-sum test). Right: OXT cell area as a function of D-V position. Larger cells are typically located more dorsally. (g) In situ hybridization shows overlap of OXT mRNA with Tg(oxt:GFP) expression in the PO cluster. Stronger mRNA expression is observed more anteriorly, likely corresponding to magnocellular cell types. No staining of the PT cluster was observed, consistent with results from Wircer et al., 2017, which reported extremely low mRNA levels that were only observable using a highly-sensitive fluorescent in-situ method. This experiment was repeated on 15 fish with similar results. Scale bar = 100 μm. (h) Left: Maximum intensity projection image showing overlap of Tg(oxt:Gal4) (magenta) and Tg(oxt:GFP) (green) expression. Tg(oxt:Gal4) labels fewer neurons in the PT cluster. Scale bar = 20 μm. Right: Lower magnification maximum intensity projection of Tg(oxt:Gal4) and Tg(oxt:GFP) expressing fish showing extensive OXT neuron projections to many parts of the brain, including the pituitary gland and hindbrain/spinal cord. This experiment was repeated on 9 fish with similar results. Scale bar = 100 μm. Altstein, M., and Gainer, H. (1988). Differential biosynthesis and posttranslational processing of vasopressin and oxytocin in rat brain during embryonic and postnatal development. J. Neurosci. 8, 3967–3977. Wircer, E., Blechman, J., Borodovsky, N., Tsoory, M., Nunes, A.R., Oliveira, R.F., and Levkowitz, G. (2017). Homeodomain protein Otp affects developmental neuropeptide switching in oxytocin neurons associated with a long-term effect on social behavior. Elife 6.