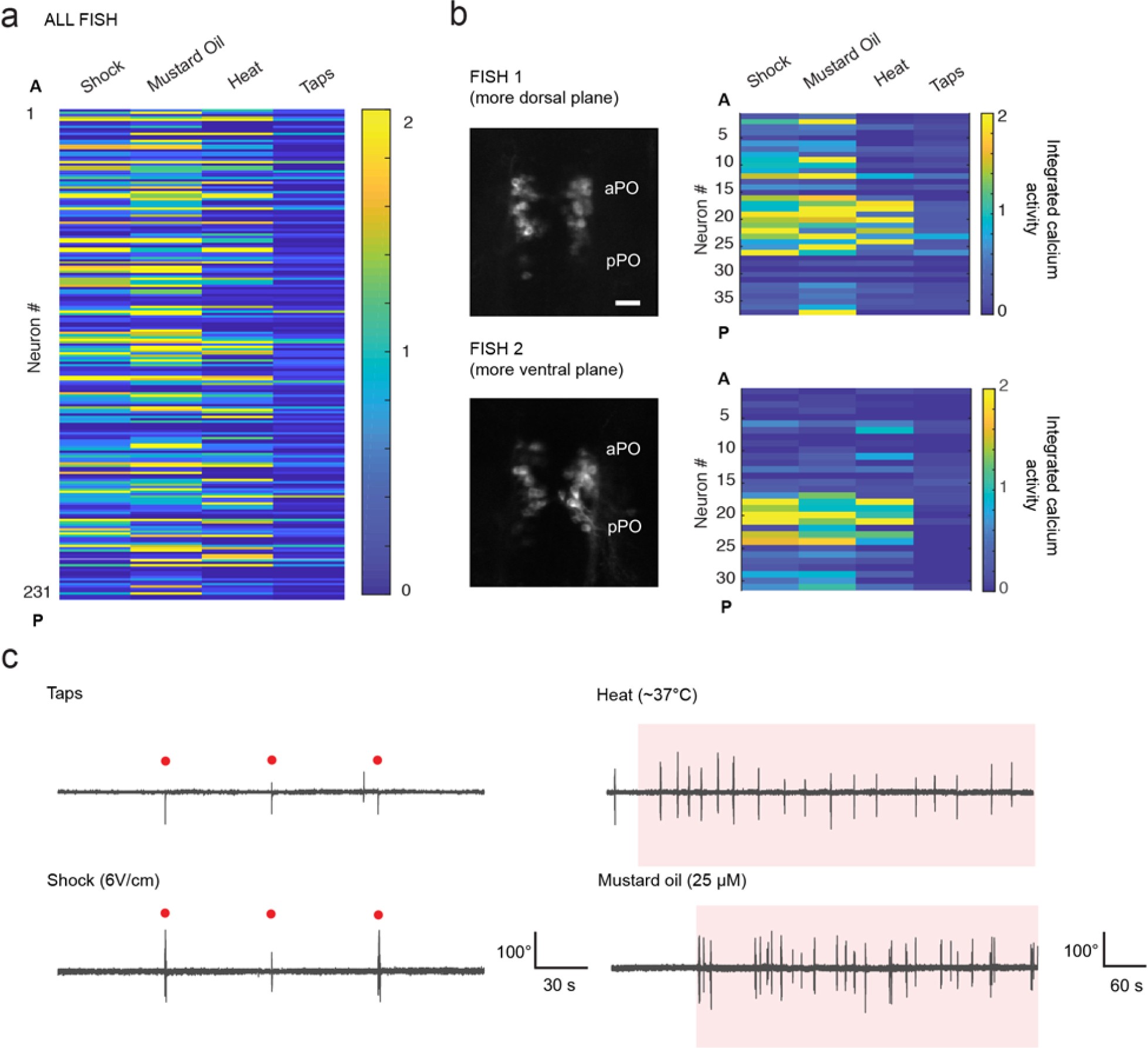
Supplementary Figure 3: Calcium imaging during aversive and noxious stimulation.
From: Zebrafish oxytocin neurons drive nocifensive behavior via brainstem premotor targets

(a) Comparison of OXT neuron response to shock, mustard oil, heat and taps (n = 231 neurons from 7 fish), from the same experiments shown in Figure 2d. Here, the integrated calcium response per unit time was summarized by averaging the Δf/f signal over a 40 s window either beginning at stimulus onset (for tap and shock signals) or spanning the peak of the response (for heat and mustard oil signals), and dividing by window size. The neurons were further sorted according to their positions along the A-P axis. Responsive OXT neurons were distributed across the entire A-P extent, and multiple stimuli typically activated single neurons. A = anterior, P = posterior. (b) Examples of calcium responses from individual fish. Only a single z-plane was imaged for each fish, covering either dorsal (Fish 1) or ventral (Fish 2) populations. Shock, mustard oil and heat tended to activate the same neurons, whereas tap responses were weaker overall. Scale bar = 20 μM. (c) Example tail angle traces showing behavioral responses to aversive stimuli. Red dots indicate stimulus onset for taps and shock, red box indicates stimulus period for heat and mustard oil. Mustard oil and heat induce large angle tail bends, whereas shock, an unnatural stimulus, drives a mixture of forward swims and tail bends. Taps induce C-bends, as further described in Figure S7. This experiment was repeated on more than 5 fish per treatment similar results.