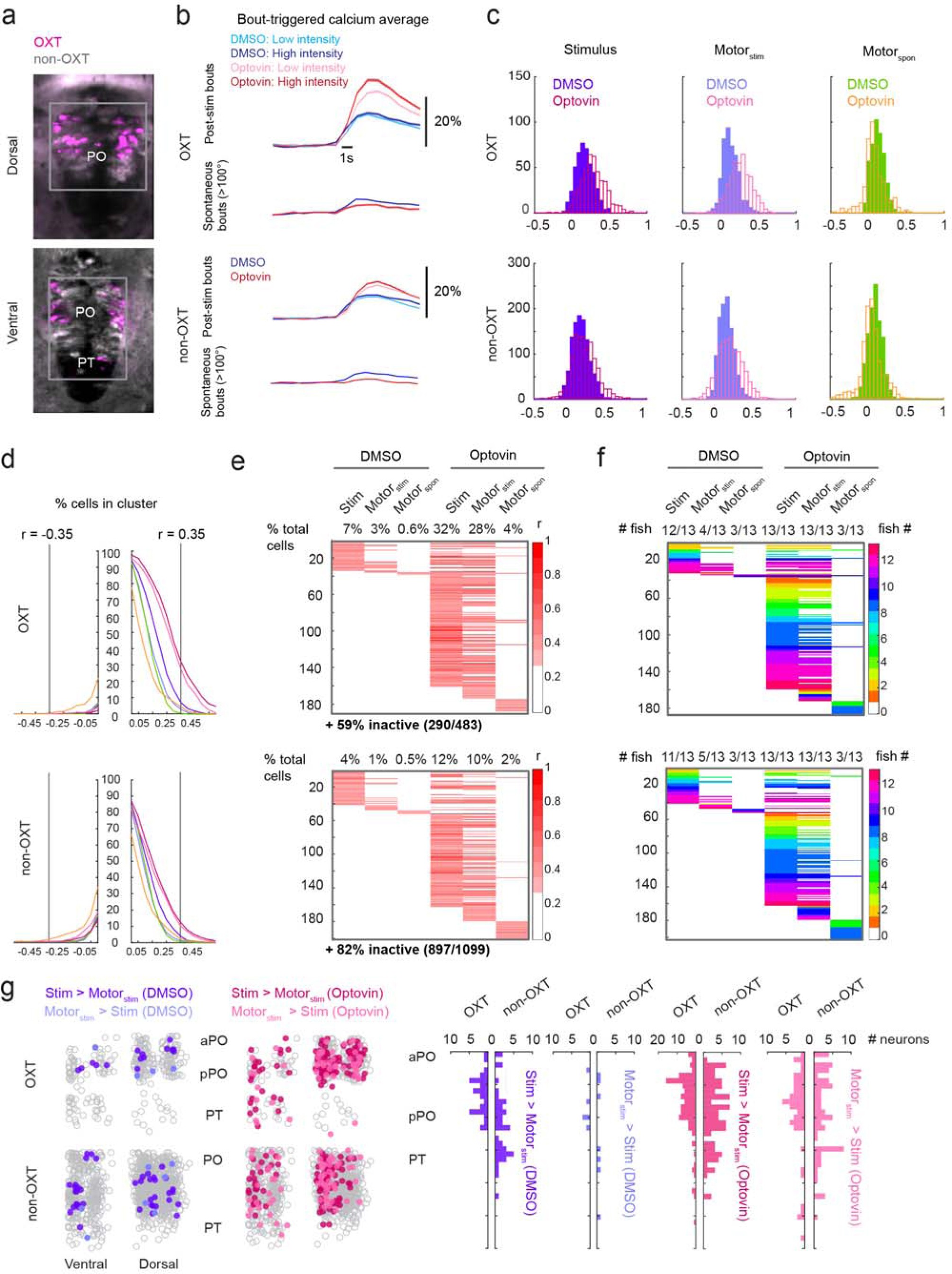
Supplementary Figure 5: Comparison of OXT and non-OXT responses to TRPA1 stimulation.
From: Zebrafish oxytocin neurons drive nocifensive behavior via brainstem premotor targets

(a) Mean intensity projection image showing OXT neurons (magenta) overlaid on a pan-neuronal GCaMP6s background (grayscale). One ventral and one dorsal plane are shown. Non-OXT neurons were selected from the area shown in the grey boxes. This experiment was repeated on 13 fish with similar results. (b) Bout-triggered calcium average of OXT (top) and non-OXT (bottom) neurons in the PO, for the first post-stimulus bout and all large-angle (>100°) spontaneous bouts. Post-stimulus bouts (OXT): n = 2001 (DMSO; 1mW), 2686 (Optovin; 1mW), 1438 (DMSO; 7mW), and 2165 (Optovin; 7mW) calcium traces from 13 fish. Post-stimulus bouts (non-OXT): n = 4753 (DMSO; 1mW), 6527 (Optovin; 1mW), 3480 (DMSO; 7mW), and 5179 (Optovin; 7mW) calcium traces from 13 fish. Large angle non-stimulus bouts (OXT): n = 3527 (DMSO) and 1999 (Optovin) calcium traces from 13 fish. Large angle non-stimulus bouts (non-OXT): n = 9510 (DMSO) and 5257 (Optovin) calcium traces from 13 fish. (c) Histograms showing Pearson’s correlation coefficients (r-values) of OXT (top) and non-OXT (bottom) neurons to all 6 regressors. OXT neurons have a much stronger right-shift in stim and motorstim r values in Optovin (mean increasestim = 0.12, p = 1.96x10−31; mean increasemotorstim = 0.13, p = 4.78x10−44) than non-OXT neurons (mean increasestim = 0.045, p = 2.52x10−12; mean increasemotorstim =0.053, p =4.24x10-18, one-sided Wilcoxon rank-sum test). (d) Percentage of cells that would be classified into each cluster as a function of the cutoff r-value used. At all thresholds, the largest clusters would correspond to neurons showing high correlation to the stimulus and motorstim regressors in Optovin (i.e. TRPA1 responsive neurons). Color code as in S5c. (e) Classification of neurons into 6 different response types. Each row corresponds to a single neuron, and the Pearson’s correlation coefficients to the corresponding regressors are represented by color intensity. At r >0.35 or r <-0.35, a smaller fraction of non-OXT neurons were correlated with all the stimulus regressors in Optovin (12% (non-OXT) vs 32% (OXT)) or motorstim (10% (non-OXT) vs 28% (OXT)). They were also less correlated to DMSO regressors (stim: 4% (non-OXT) vs 7% (OXT), 0.5% (non-OXT) vs 3% (OXT)). Since on average only ~70% of the OXT population was labeled, it is possible that some of these may be non-labeled OXT neurons. The proportion of identified stim and motorstim neurons were comparable to Tg(oxt:Gal4;UAS:GCaMP6s), suggesting that the activation we observe is consistent across multiple genotypes and datasets. Similarly, a smaller subset of fish showed activity in DMSO as compared to in Optovin. In contrast, the proportion of motor-correlated neurons during spontaneous movements in DMSO was much lower than in the Tg(oxt:Gal4;UAS:GCaMP6s) dataset. This might be a consequence of incomplete or selective GCaMP labeling of the OXT population by the HuC promoter. (f) Clustered neurons, color-coded to identify cells imaged in specific fish, highlight similarities between OXT and non-OXT neurons within and between fish. The numbers at the top of each column denote the number of animals in which each neuronal subtype was observed out of the 13 total fish that were imaged. (g) 2D spatial distributions (left) of OXT and non-OXT neurons that are either more stimulus or motor-tuned, and histograms of their positions along the anterior-posterior axis (right). For visualization purposes, the scale for Optovin stimulus-correlated neurons is different from other groups. Non-OXT neurons that were TRPA1-responsive occupied the full extent of the AP axis, from the aPO to the PT. Similar to the Tg(oxt:Gal4;UAS:GCaMP6s) dataset, motor-tuned OXT neurons appeared to be more concentrated at the posterior end, but non-OXT neurons did not show the same trend. Interestingly, there appeared to be a left-right asymmetry (i.e. left bias) in non-OXT neuron activity, particularly in response to TRPA1 stimulation. Whether this is related to the slight asymmetry observed in behavioral output remains to be explored (mean behavioral symmetry (from 0-1, where 0.5 is perfectly symmetrical): DMSO = 0.57 ± 0.03 (right bias), Optovin = 0.40 ± 0.01 (left bias) (HuC:GCaMP6s fish); DMSO = 0.56 ± 0.03 (right bias), Optovin = 0.41 ± 0.02 (left bias) (oxt:Gal4;UAS:GCaMP6s fish)).