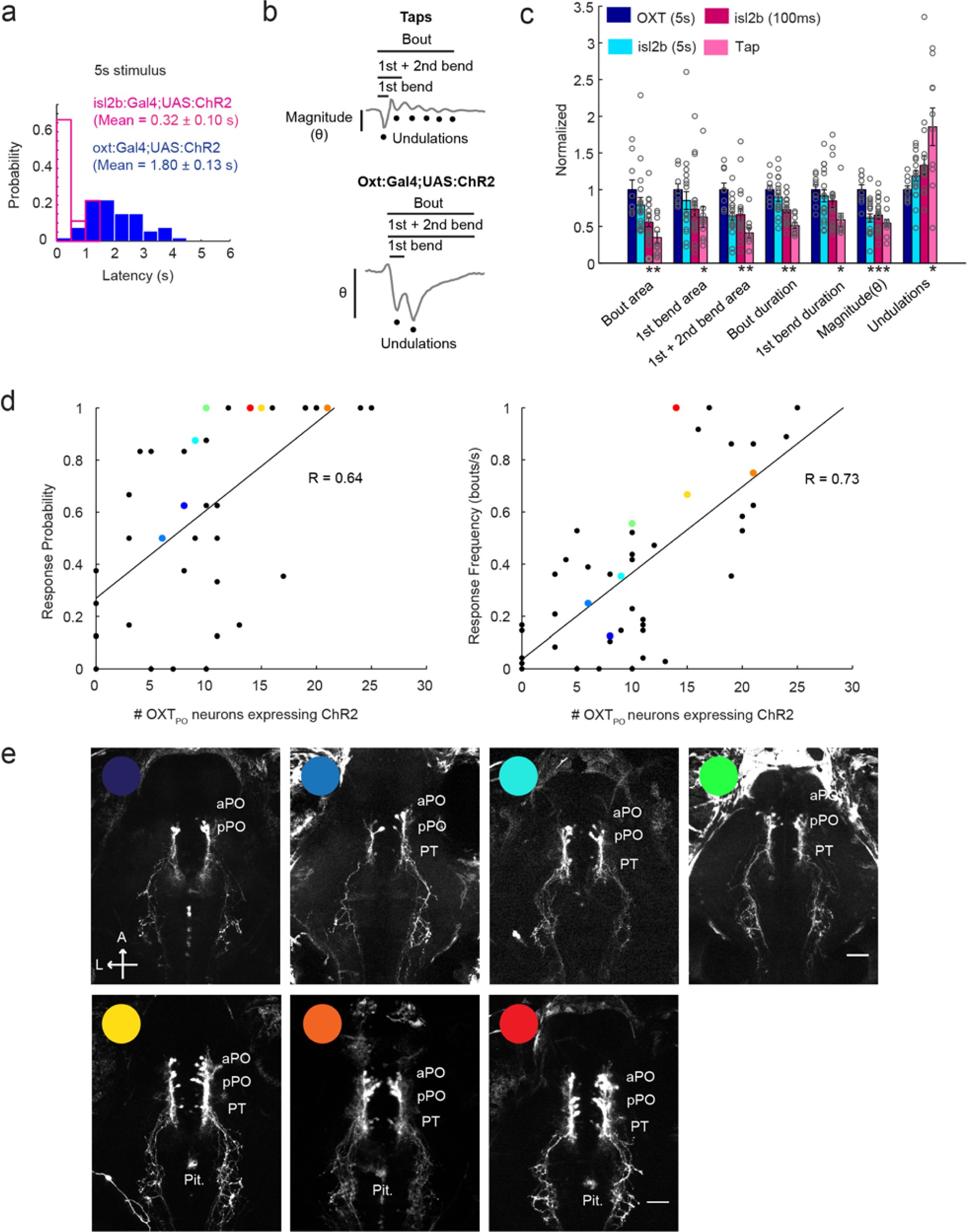
Supplementary Figure 7: Characterization of optogenetically-induced behavior.
From: Zebrafish oxytocin neurons drive nocifensive behavior via brainstem premotor targets

(a) Histogram showing response latencies during 5 s stimulation of Tg(oxt:Gal4; UAS:ChR2-YFP) fish (same as in Fig. 5g); overlaid with responses from stimulating a subset of trigeminal neurons in Tg(isl2b:Gal4;UAS:ChR2YFP) fish, also for 5 s (mean = 0.32 ± 0.10 s, n = 16 responses from 3 fish, magenta). Stimulating trigeminal neurons produces predominantly short-latency responses, unlike stimulating OXT-expressing neurons under the same conditions. (b) Comparison of bout kinematics during optogenetic activation of Tg(oxt:Gal4) or Tg(isl2b:Gal4)-expressing neurons and vibrational-acoustic tap stimulus. Labels define parameters that are used to compare bout kinematics across different stimuli, for example traces elicited by taps and Tg(oxt:Gal4;UAS:ChR2-YFP) stimulation. C-bends are characterized by a directional bend, counter-bend and forward swim, whereas tail bends elicited by OXT neuron activation tend to be more variable in directionality and have a larger cumulative angle. (c) Behavior elicited by optogenetic stimulation of OXT neurons is kinematically distinct from that elicited by optogenetic stimulation of isl2b-positive (somatosensory) neurons, as well as from C-bends produced by strong vibrational-acoustic tap stimuli. Kinematic parameters include the integrated areas under the entire bout (bout area), under the first tail bend (1st bend area) and under the first and second tail bends (1st + 2nd bend area); bout duration, duration of the first tail bend (1st bend duration), magnitude of the first tail bend (θ), and number of undulations. For each of these parameters, asterisks below bars denote groups with kinematics that are significantly different (p<0.05) from Tg(oxt:Gal4;UAS:ChR2-YFP), n = 9/20/20/10 fish (oxt (5 s), isl2b (5 s) / isl2b (100 ms) / Taps), Kruskal-Wallis Test. Bar plots show mean ± SEM. Bout area: p = 0.51/0.025/9.37x10-4; 1st bend area: p = 0.29/0.072/0.020; 1st + 2nd bend area: p = 0.090/0.030/5.3x10-4; Bout duration: p = 0.61/0.028/2.67x10-5; 1st bend duration: p = 0.80/0.48/0.012; Magnitude: p =0.0030/0.013/0.0021; Undulations: p = 0.30/0.16/0.042 (isl2b (5 s) / isl2b (100 ms) / Taps compared to oxt (5 s) stimulation). (d) The probability (left) and frequency (right; bouts/second) of optogenetically-induced swim bouts correlates with the number of ChR2-expressing OXT neurons in the PO (OXTPO) neurons, for a 5 s stimulus (Response probability: r = 0.64, ***p = 2.4x10-6; Response frequency: r = 0.73, ***p = 6.25x10-6, n = 44 fish, Pearson’s correlation). Mosaic expression of ChR2 in OXT neurons was achieved by injecting the oxt:Gal4 construct into Tg(UAS:ChR2-YFP) embryos, whereas stronger expression was attained by outcrossing or incrossing Tg(oxt:Gal4;UAS:ChR2-YFP) transgenics. Colored points correspond to the respective fish shown in (e). (e) Swim behaviors could be induced even in fish that had weak/few pituitary projections (top row), suggesting that hindbrain/spinal projections are sufficient to drive behavior. Note that these fish tend to lack aPO labeling, consistent with the observation that more anterior OXT neurons project to the pituitary (Supplementary Fig. 2). a/pPO = anterior/posterior preoptic area, PT = posterior tuberculum, Pit. = Pituitary. Scale bar = 50 μm. These experiments were repeated in more than 25 fish with similar results.