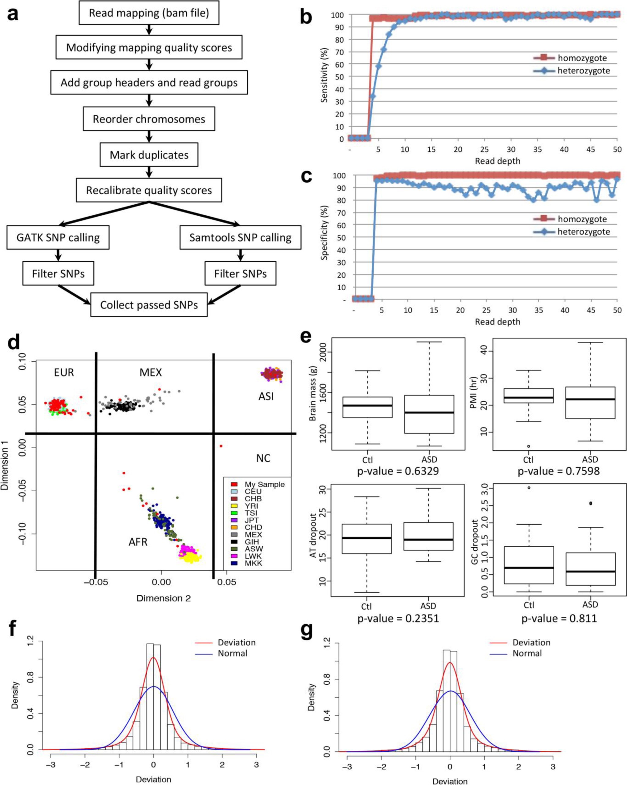
Supplementary Figure 1: Additional data for a schematic of the pipeline for analysis of ASE.

(a) SNP calling pipeline for RNA-seq data. After read mapping, bam files were modified in several steps for SNP calling (Methods). After SNP callings from both GATK and Samtools, we filtered out possible false positive SNPs with a common filter and collected passed SNPs. Sensitivity (b) and specificity (c) to confirm the accuracy of RNA-seq based genotyping. (d) Ancestry identification by a MDS plot with HapMap3 populations. Our samples were plotted at European (EUR), Mexican (MEX), Asian (ASI), African (AFR), and not clear (NC) sections. CEU: Northern and Western European Utah residents; CHB: Han Chinese; YRI: Yoruba, Nigeria; TSI: Tuscan, Italia; JPT: Japanese; CHD: Denver Chinese; MEX: Mexican ancestry in Los Angeles; GIH: Gujarati Indian in Houston; ASW: African-American in Southwest; LWK: Luhya, Kenya; MKK: Maasai, Kenya. (e) The balanced distributions of covariate values across control and ASD. PMI, brain mass, and GC contents (AT and GC dropout values from Picard, Methods) were compared between control (n=48) and ASD (n=40). Their two-tailed unpaired t-test p-values are under the boxplots. The minimum, 1st quantile, median, 3rd quantile, and maximum values of the boxplots show at brain mass (control: 1,090, 1,355, 1,470, 1,555, and 1,815; ASD: 1,070, 1,202, 1,401, 1,571, and 2,100, respectively), PMI (control: 4.75, 21.10, 22.79, 26.16, and 32.92; ASD: 6.75, 15.54, 22.18, 26.62, and 43.25, respectively), AT dropout (control: 7.509, 16.036, 19.353, 22.329, and 28.334; ASD: 14.25, 16.71, 18.99, 22.56, and 30.15, respectively), and GC dropout (control: 0.000607, 0.237233, 0.696491, 1.262749, and 3.015555; ASD: 0.000647, 0.251634, 0.588174, 1.076187, and 2.580510, respectively). (f) and (g) The distributions of log2(fold change) deviations per each haplotype block. The deviations were calculated from the beta values of allele covariate from the group based ASE studies (Methods). The distributions (red line; deviation) of controls (f) and idiopathic ASD (g) were compared with the normal distribution (blue line; normal). Both two-sided KS test p-values were significant (p-value<2.2e-16). Deviation is for the log2(fold change) deviation.