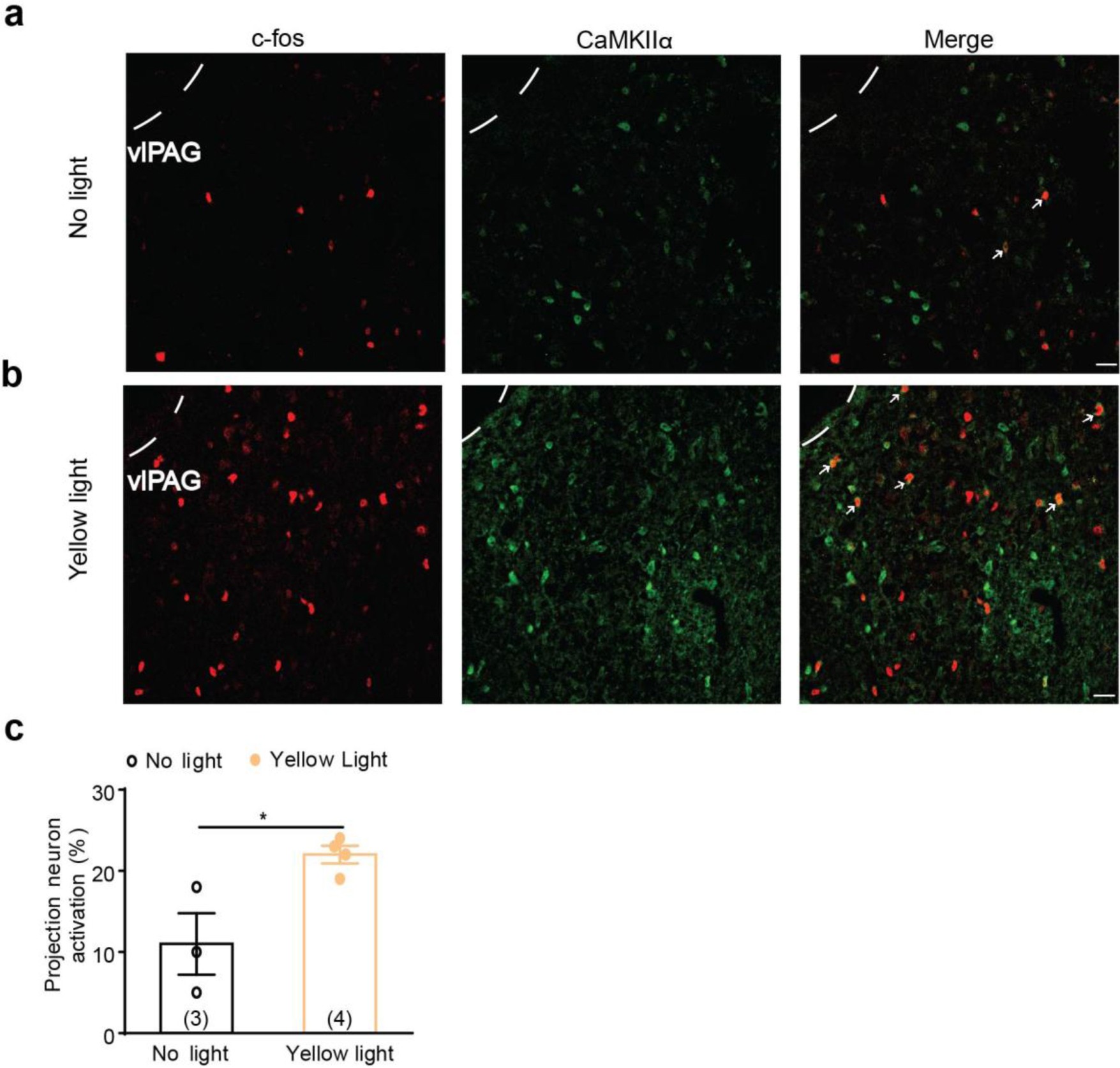
Supplementary Figure 10: Effect of optogenetic manipulation of the BLA–mPFC circuit on c-fos expression in the vlPAG of SNI mice.
From: A neuronal circuit for activating descending modulation of neuropathic pain

a, b, C-fos expression and colocalization (arrows) with CaMKIIα in the vlPAG without (a, n = 3 mice) and with (b, n = 4 mice) yellow light manipulation of the BLA-mPFC circuitry. Scale bar, 20 μm. c, Quantification of the percentage of activated glutamatergic neurons (p = 0.0235, t = 3.220). Data are presented as means ± SEM. Two-tailed unpaired t-test was used for (c). Numbers in parentheses denote numbers of mice for c.