Extended Data Fig. 3: Controls and additional experiments related to Fig. 3.
From: A neural mechanism for deprivation state-specific expression of relevant memories in Drosophila

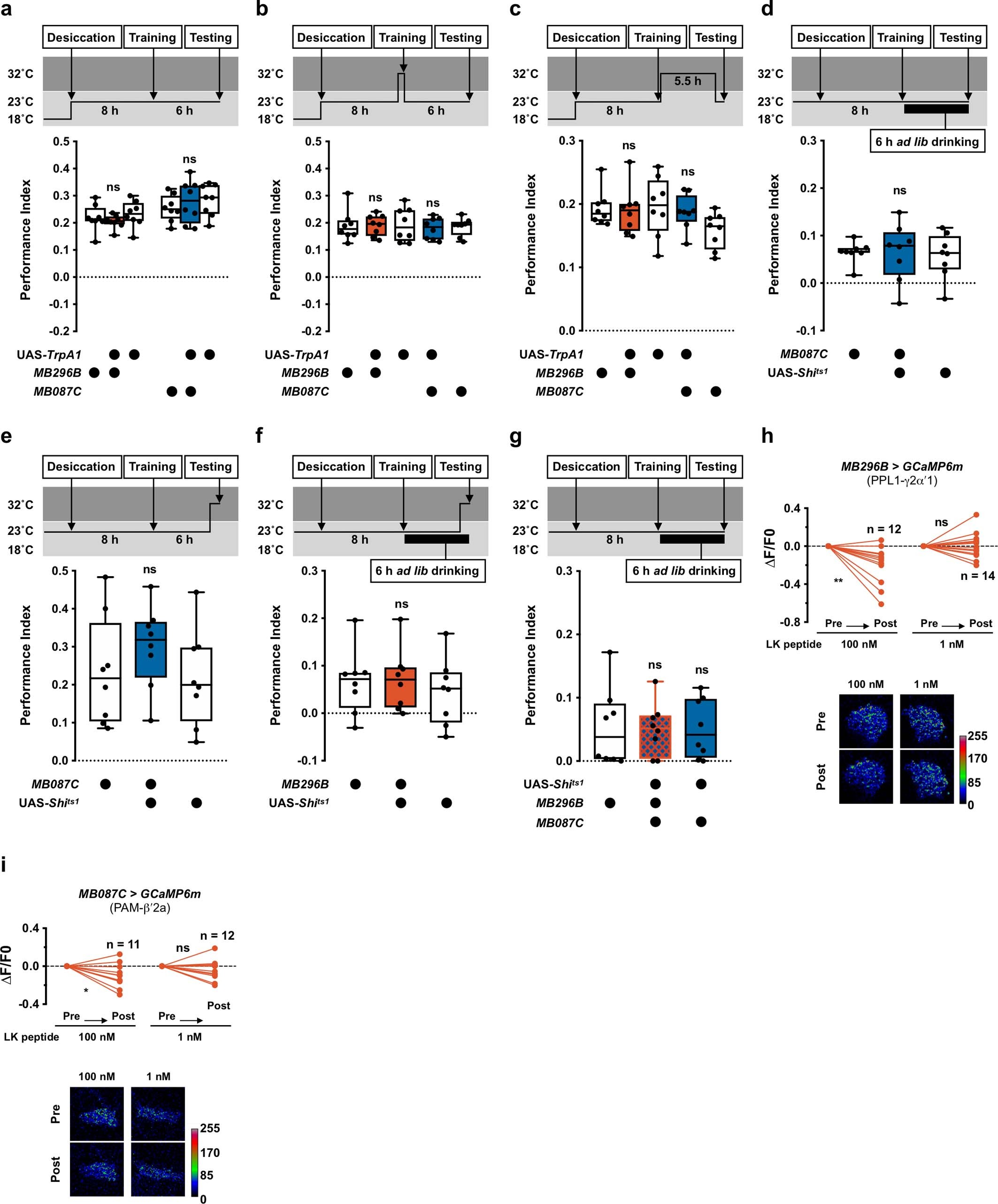
a, Permissive 23 ˚C controls for experiments in Fig. 3b. No defect was observed (MB296B: p>0.38; MB087C: p>0.72; n = 8; one-way ANOVA with Tukey’s test). b, Activating PAM-β′2a (MB087C) and PPL1-γ2α′1 (MB296B) DANs with UAS-TrpA1 at 32 ˚C 10 min before and during training had no effect on 6 h water memory (MB087C: p>0.97; MB296B: p>0.9999; n = 8; one-way ANOVA with Tukey’s test). c, Activating PAM-β′2a (MB087C) and PPL1-γ2α′1 (MB296B) DANs with UAS-TrpA1 at 32 ˚C immediately after training until 30 min before testing did not affect 6 h water memory (MB087C: p>0.46; MB296B: p>0.9999; n = 8; Kruskal-Willis test with Dunn’s multiple comparisons test). d, Permissive 23 ˚C control for experiments in Fig. 3c. No enhancement was observed of 6 h water memory performance in water-satiated flies (p>0.9999, n = 8; Kruskal-Willis test with Dunn’s multiple comparisons test). e, Blocking PAM-β′2a (MB087C) 20 min before and during testing did not enhance 6 h water memory performance in thirsty flies (p>0.41, n = 8; one-way ANOVA with Tukey’s test). f, Blocking PPL1-γ2α′1 (MB296B) DANs 20 min before and during testing did not enhance 6 h water memory performance in water-satiated flies (p>0.73, n = 8; one-way ANOVA with Tukey’s test). g, Permissive 23 ˚C control for experiments in Fig. 3d. No effect was observed (p>0.97, n = 8; one-way ANOVA with Tukey’s test). Temperature regimens shown above a-g. Box-plots: center line indicates median; box limits, upper and lower quartiles; whiskers, max to min range; dots, individual data points. h, Incubating explant brains with 100 nM, but not 1 nM, LK decreases GCaMP6m signal in PPL1-γ2α′1 (MB296B) DANs (100 nM: p=0.0057, n = 12; 1 nM: p=0.8659, n = 14; two-tailed paired t-test). Pre: before incubating brains with peptides. Post: after incubating brains with peptides. i, Incubating explant brains with 100 nM, but not 1 nM, LK decreases GCaMP6m signal in PAM-β′2a (MB087C) DANs (100 nM: p=0.0225, n = 11; 1 nM: p=0.2423, n = 12; two-tailed paired t-test). Pre: before incubating brains with peptides. Post: after incubating brains with peptides. Representative images of GCaMP6m signal shown under the plots in h and i. See Supplementary Table 3 for statistics details.