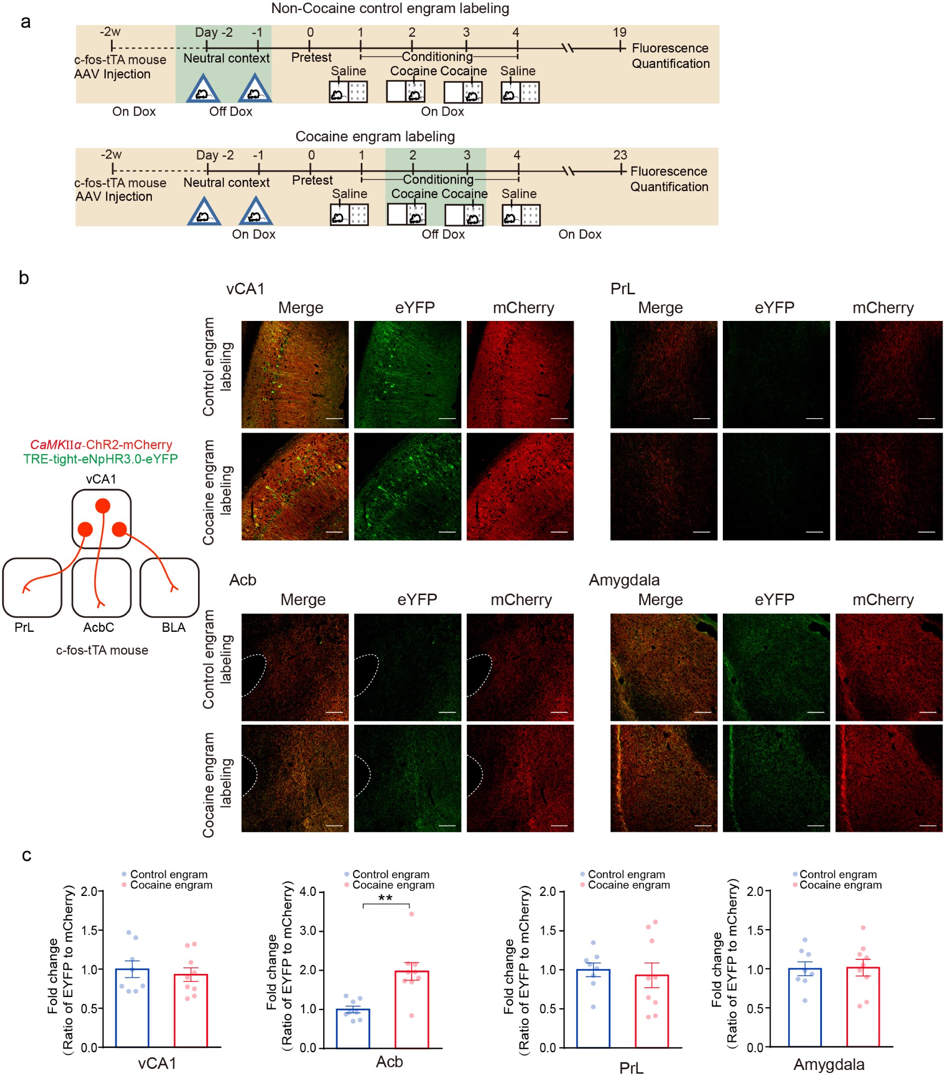
Supplementary Figure 4: vCA1 cocaine-engram collateralization is preferentially recruited in the Acb.

(a-c) AAVs TRE-tight-eNpHR3.0-eYFP and CaMKIIα:ChR2-mCherry were infused into the vCA1 of c-fos-tTA mice 2 weeks before behavioral experiments. No-Dox diet was provided either during a novel context exposure (days −2 and −1) or cocaine conditioning (days 2 and 3) to allow c-fos driven eYFP expression. 21 days after labeling, the quantification of eYFP and mCherry fluorescence in Acb, PrL, and BLA were performed. (a) Experiment scheme. (b) Strategy for terminal labeling of vCA1 engram (left) and representative images of projections from cocaine-engram and non-cocaine control-engram of vCA1. The broken white lines show the position of AC. The experiment was independently repeated with similar results in the experimental mice in panel c. (c) Summary graphs of eYFP / mCherry fluorescence ratios. Scale bar: 100 µm. [Non-cocaine control-engram, n = 8, Cocaine-engram, n = 9, Kruskal-Wallis One-way ANOVA on ranks or One-way ANOVA, vCA1: H = 0.454 with 1 degrees of freedom, p = 0.501; AcbC: H = 8.333 with 1 degrees of freedom, p = 0.004; PrL: H = 0.333 with 1 degrees of freedom, p = 0.564; Amygdala: F (1, 15) = 0.009, p = 0.924.] **p < 0.01. Bar graphs show mean ± s.e.m. and individual data (circles).