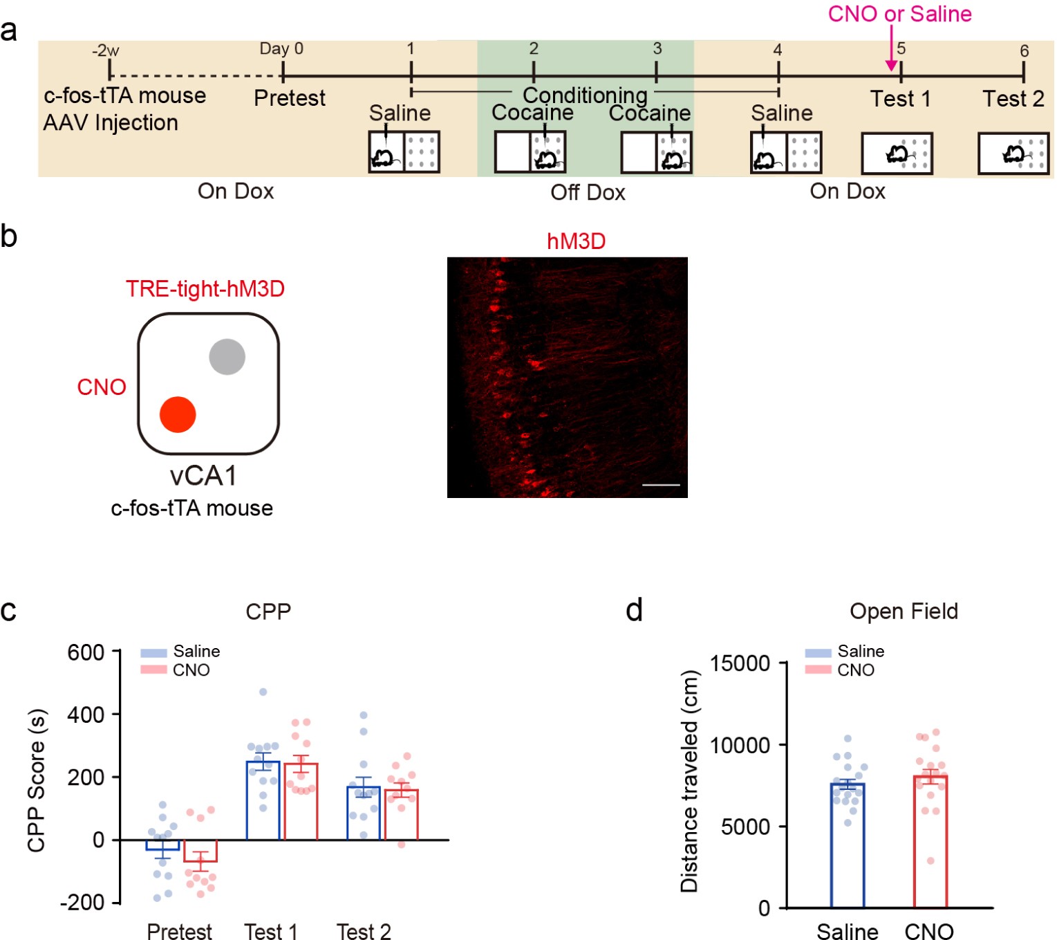
Supplementary Figure 7: Chemogenetic activation of vCA1-engram does not change memory retrieval of cocaine-CPP or locomotion.

(a-c) AAV TRE-tight-hM3D-mCherry was infused into the vCA1 of c-fos-tTA mice. No-Dox food was provided during cocaine conditioning to allow the c-fos-driven expression of hM3D-mCherry. On Day 5, CNO (1 mg/ kg, i.p.) or saline was injected 30 min before Test 1, and memory retention was tested on Day 6 (Test 2). In another cohort of mice, on Day 5, CNO (1 mg/ kg, i.p.) or saline was injected 30 min before open field test. (a) Experiment scheme. (b) Schematic of chemogenetic stimulation (left) and expression of hM3D-mCherry in vCA1-engram (right). The experiment was independently repeated with similar results in the experimental mice in panel c or d. Scale bar: 100 μm. (c) Summary bar graphs of CPP scores. [Saline n = 12, CNO n = 11, Two-way RM ANOVA, Ftreatment × block (2, 42) = 0.176, p = 0.839.] (d) Summary bar graphs of distance traveled in the open field test. [Saline n = 18, CNO n = 18, One-way ANOVA, F (1, 34) = 0.752, p = 0.392]. Bar graphs show mean (bar) ± s.e.m. and individual data (circles).