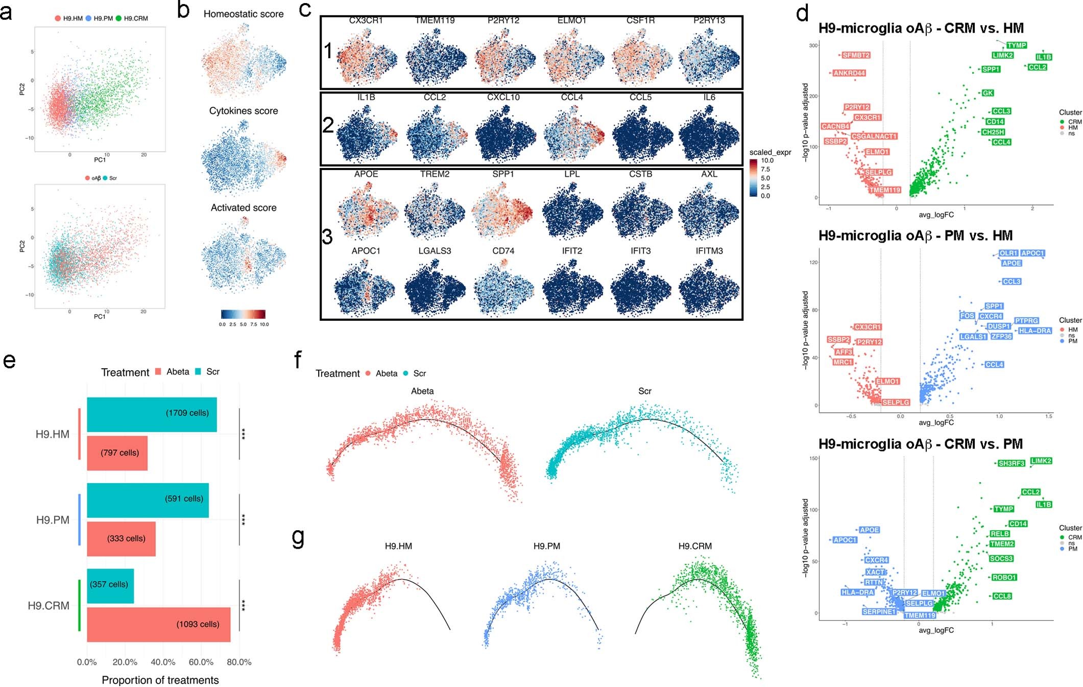
Extended Data Fig. 7: Expanded analysis, clustering and trajectory inference of the analysis of the response of H9-microglia upon oligomeric amyloid-β.
From: Stem-cell-derived human microglia transplanted in mouse brain to study human disease

(a) PCA of 4880 H9-microglia isolated from the mouse brain (n=3 mice in 1 combined sequencing pool) shows clear separation of the different clusters identified in our analysis in PC1 and PC2. (b) t-SNE plots as in Fig. 3a, coloured by the combined level of expression of groups of genes that characterise distinct microglial states. (c) Selected genes defining the different transcriptomic scores shown in Fig. 3b: homeostatic score (1), cytokine score (2) activated score (3). The full list of genes is shown in Supplementary Table 3. (d) Volcano plots showing paired comparisons between H9.HM, H9.CRM and H9.PM clusters (Wilcoxon rank-sum test, P-values adjusted with Bonferroni correction based on the total number of genes in the dataset). (e) Proportion of the different experimental groups across clusters in Fig. 3a (Chi2 test, *** P < 10−250). (f, g) Phenotypic trajectory inferred by Monocle 2 as shown in Fig. 3a, coloured by (f) treatment and (g) clusters from Fig. 3a.