Extended Data Fig. 10: Differential responses of human and host mouse microglia to oligomeric amyloid-β.
From: Stem-cell-derived human microglia transplanted in mouse brain to study human disease

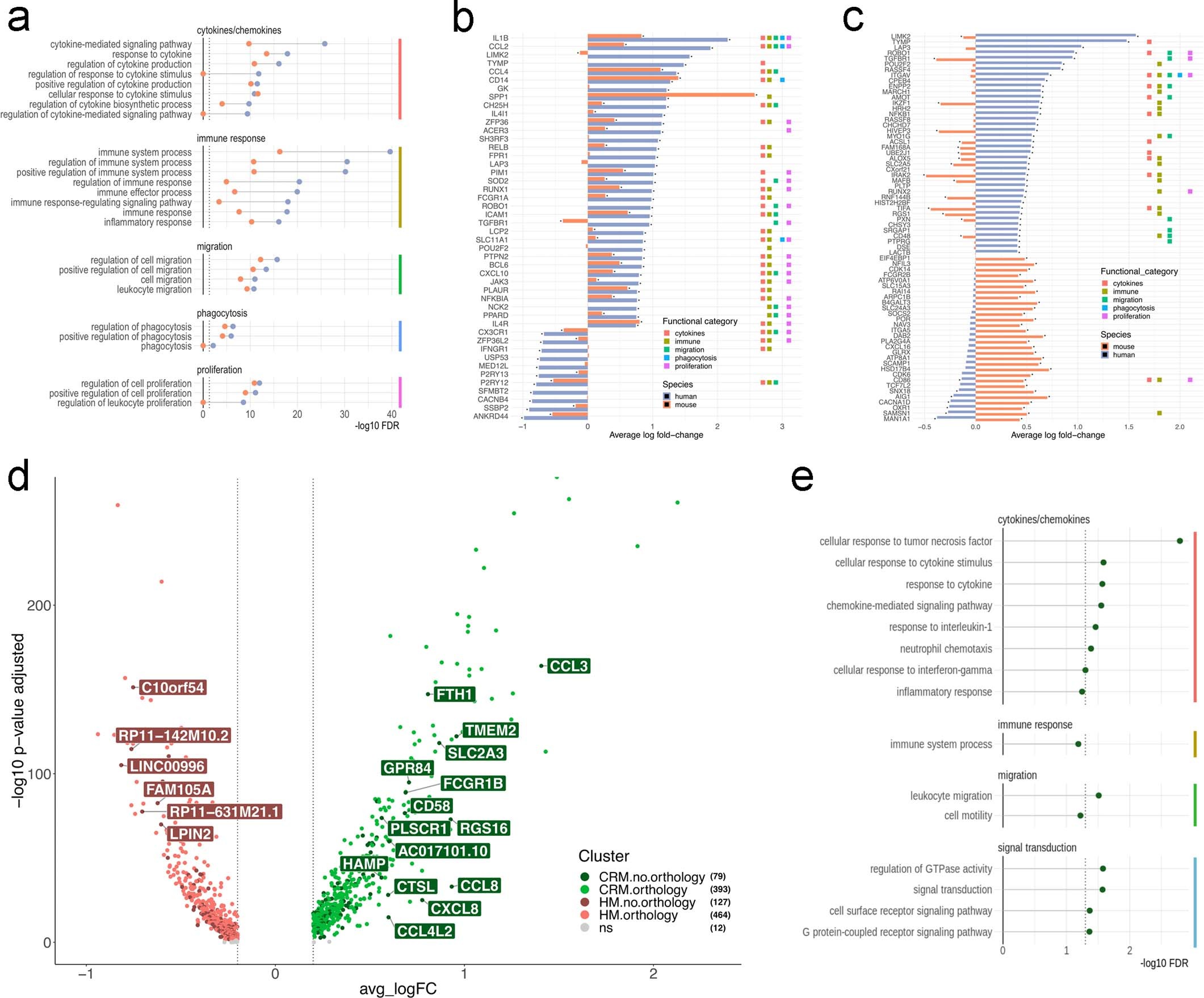
(a) Pathway enrichment analysis (GOrilla) shows that the differentially expressed genes in CRM vs. HM clusters are involved in immune and inflammatory processes. (b) Top differentially expressed genes in H9-microglia upon oligomeric amyloid-β challenge relative to scrambled peptide, and expression of their mouse orthologs by endogenous mouse cells. Coloured marks indicate the functional category as shown in b. (c) Differentially expressed genes that show opposite behaviour in H9- and mouse host (Rag2−/− Il2rγ−/−) microglia. Coloured marks indicate the functional category as shown in b. (d) Volcano plots showing paired comparisons between H9.HM, H9.CRM, but including all genes (even those with no clear orthology to mouse, Wilcoxon Rank Sum test, P-values adjusted with Bonferroni correction based on the total number of genes in the dataset). (e) Further pathway enrichment analysis (GOrilla) performed on the human-specific (with no clear orthology) differentially expressed genes in H9.CRM vs. H9.HM clusters are involved in cytokine/chemokine responses.