Supplementary Fig. 6: Training and re-exposure results and viral localization for Fig. 4.
From: Silent synapses dictate cocaine memory destabilization and reconsolidation

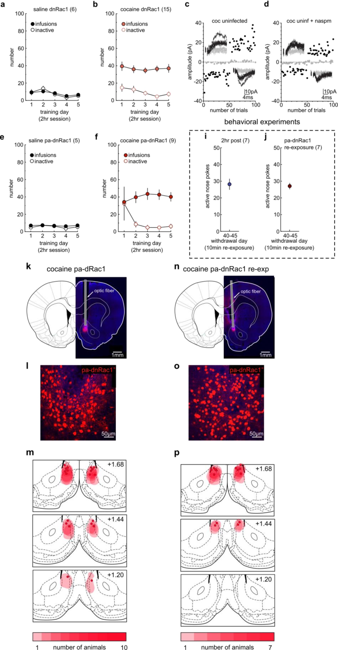
(a-b) Self-administration training results of rats whose electrophysiology results are presented in Fig. 4e–h (saline: infusions – d1= 9.17 ± 1.42, d2= 10.50 ± 2.45, d3= 8.33 ± 1.15, d4= 5.17 ± 1.20, d5= 6.50 ± 1.46, inactive – d1= 9.50 ± 3.54, d2= 13.83 ± 3.04, d3= 7.00 ± 1.77, d4= 3.33 ± 1.50, d5= 5.33 ± 1.50, n= 6 animals; cocaine: infusions – d1= 39.53 ± 5.03, d2= 36.07 ± 4.18, d3= 34.60 ± 3.18, d4= 36.47 ± 3.33, d5= 37.00 ± 4.75, inactive – d1= 14.80 ± 4.37, d2= 12.73 ± 3.92, d3= 8.47 ± 2.36, d4= 4.60 ± 1.10, d5= 7.40 ± 2.49, n = 15 animals). (c,d) Example EPSCs (inset) over trials in the minimal stimulation assay from rats whose electrophysiology results are presented in Fig. 4h. (e,f) Self-administration training results of rats whose electrophysiology results are presented in Fig. 4i–o (saline: infusions – d1= 7.00 ± 1.58, d2= 7.40 ± 1.50, d3= 6.80 ± 1.88, d4= 6.20 ± 1.11, d5= 7.20 ± 1.83, inactive – d1= 4.80 ± 0.800, d2= 7.20 ± 1.74, d3= 6.40 ± 1.03, d4= 3.60 ± 1.21, d5= 5.40 ± 2.29, n = 5 animals; cocaine: infusions – d1= 34.11 ± 4.57, d2= 39.67 ± 6.49, d3= 43.44 ± 6.58, d4= 42.56 ± 5.65, d5= 40.11 ± 5.16, inactive – d1= 32.33 ± 19.25, d2= 8.44 ± 3.35, d3= 4.78 ± 2.76, d4= 4.67 ± 1.80, d5= 6.11 ± 2.69, n = 9 animals). (i,j) Nose poke responding during the cue re-exposure session of rats whose behavioral results are presented in Fig. 4p, q (2hr post = 28.00 ± 3.20, n = 7 animals; pa-dnRac1 re-exp = 26.00 ± 1.84, n = 7 animals). (k-m) Example image showing HSV-mediated expression of pa-dnRac1 in the NAcSh and location of the optical fiber that delivered laser stimulation (k), and a magnified portion of the image showing viral expression in individual neurons (l) from a cocaine-trained rats used in behavioral experiments presented in Fig. 4q. Viral expression and fiber tip localization for all rats that were included in data analysis are presented in (m). (n-p) Example image showing HSV-mediated expression of pa-dnRac1 in the NAcSh and location of the optical fiber that delivered laser stimulation (n), and a magnified portion of the image showing viral expression in individual neurons (o) from a cocaine-trained rat used in behavioral experiments presented in Fig. 4q. Viral expression and fiber tip localizations for all rats that were included in data analysis are presented in (p). Data presented as mean±SEM.