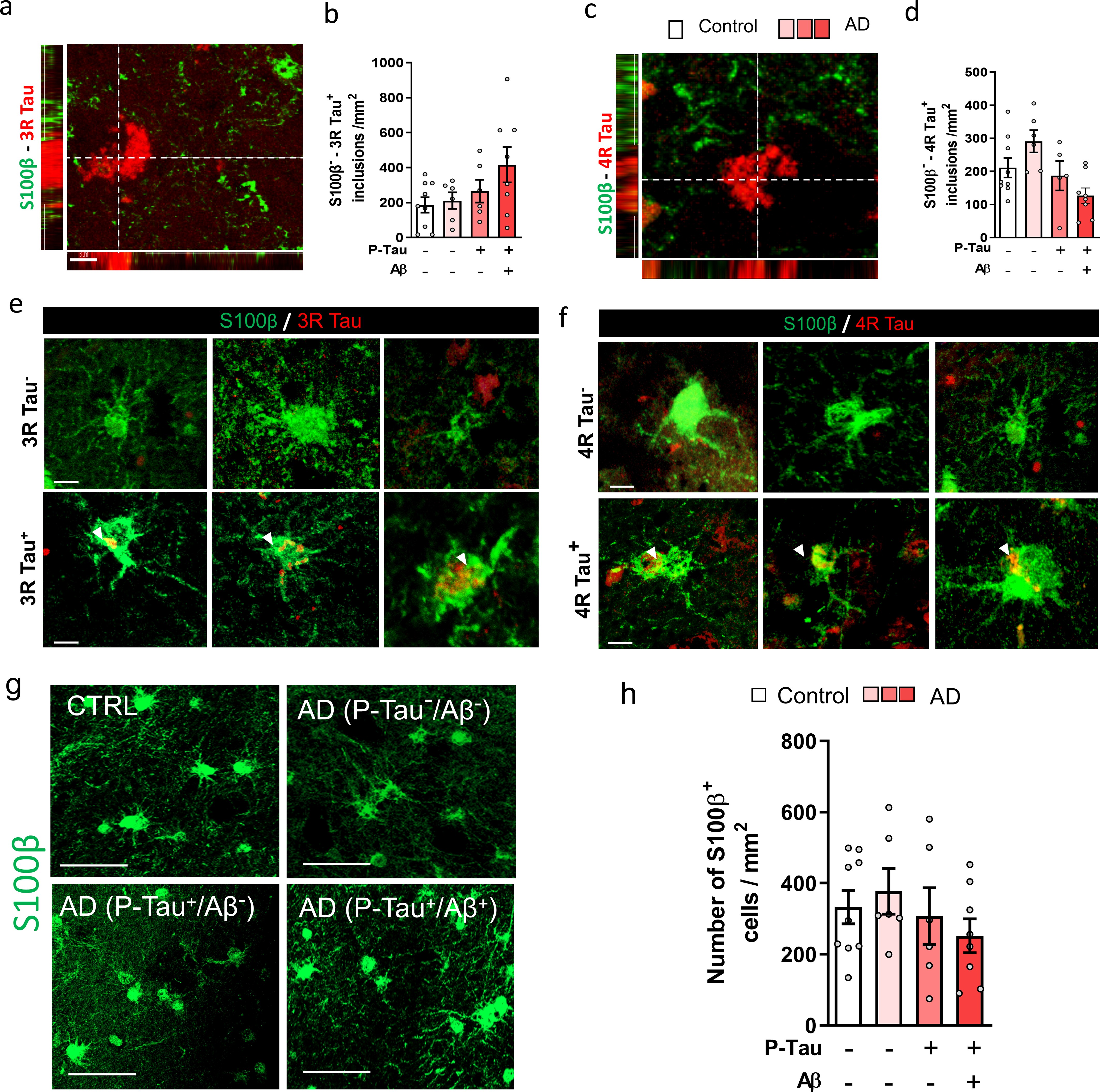
Extended Data Fig. 3: Presence of tau isoforms in hilar cells.

a, Confocal micrograph of 3R tau inclusions (red) in a non-astrocytic (s100β-) cell. b, Histogram showing the density of 3R tau inclusions in non-astrocytic cells of CTRL or AD patients. c, Confocal micrograph of 4R tau inclusions (red) in a non-astrocytic cell. d, Histogram showing the density of 4R tau inclusions in non-astrocytic cells. e, Confocal micrographs showing hilar astrocytes (green) that do not contain 3R tau inclusions (red, top panels) or do contain tau 3R inclusions (bottom panels, white arrows). f, Confocal micrographs showing hilar astrocytes (green) that do not contain 4R tau inclusions (red, top panels) or do contain tau 4R inclusions (bottom panels, white arrows). g, Confocal micrographs showing S100β+ astrocytes (green) in the hilus of CTRL and AD donors. h, Histogram showing the density of S100β+ astrocytes in the hilus of CTRL or AD patients. n = patients/sections per patient; N = 9/4 for Control, N = 6/4 for AD (P-Tau−/Aβ-), N = 6/4 for AD (P-Tau+/Aβ-), N = 8/4 for AD (P-Tau+/Aβ+), (b, d, h). One-sided ANOVA with Tukey’s post-hoc test. Data are presented as the mean ± SEM. Scale bars: 10 µm (a, c, e, f) 50 µm (g).