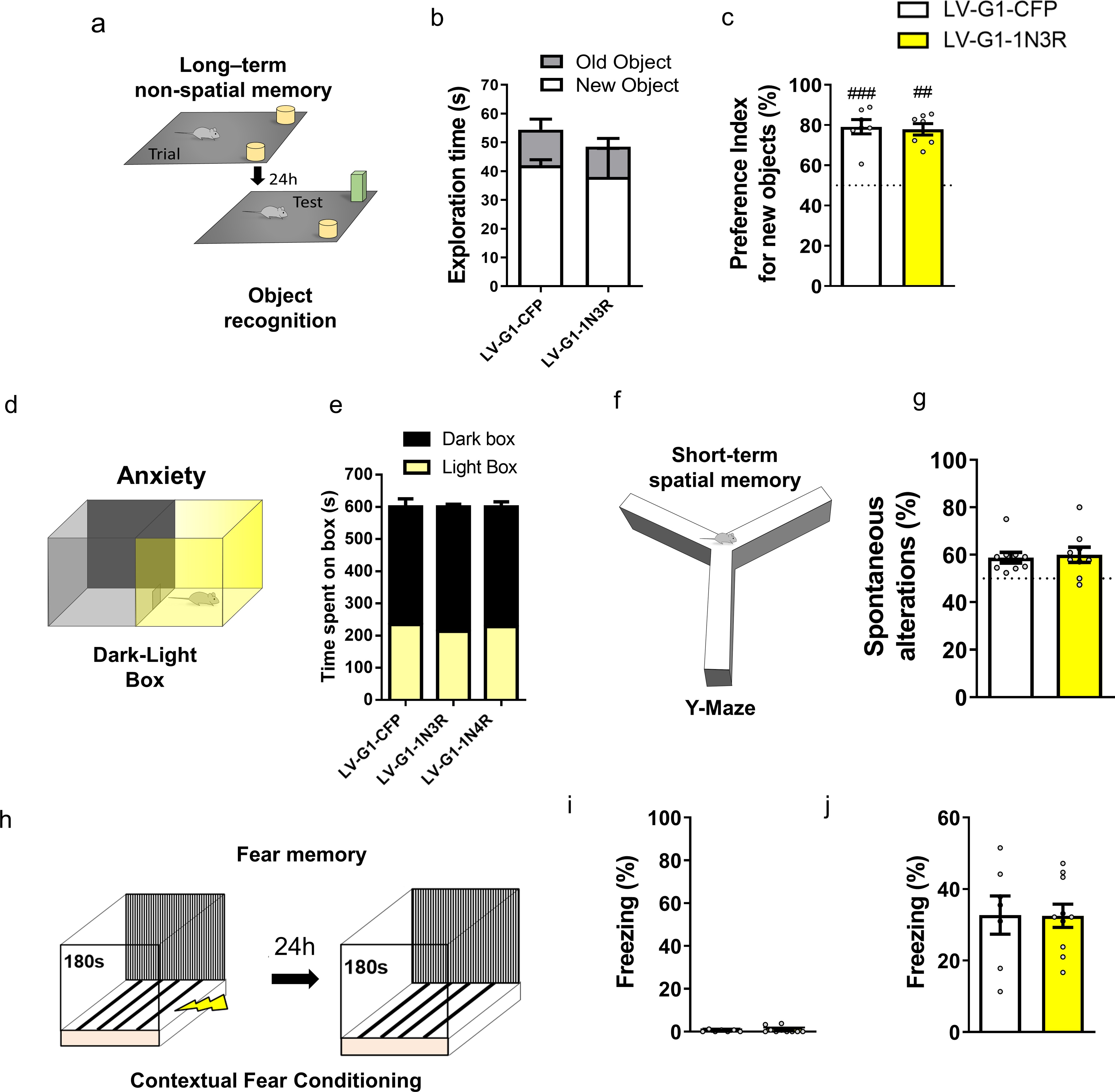
Extended Data Fig. 8: 3R tau accumulation in hilar astrocytes does not impact behaviors that are not related to spatial memory.

a, Schematic representation of the object recognition task. b, Histogram of the time spent interacting with the new and old object in animals infected with the LV-G1-GFP (white bars) or LV-G1-1N3R (yellow bars) LV. c, Histogram of the percentage of time spent interacting with the new object. d, Schematic representation of the dark/light box test. e, Histogram showing the time spent in each compartment. f, Schematic representation of the Y-maze. g, Histogram of the spontaneous alterations between each arm. h, Schematic representation of the contextual fear conditioning. (i) Histogram showing the percentage of freezing time before fear conditioning. j, Histogram showing the percentage of freezing time 24H after fear conditioning. LV-G1-CFP, N = 9 mice; LV-G1-1N3R, N = 12 mice. Data are presented as the mean ± SEM. Mann-Whitney two-tailed t-test (b, c, e, g, i, j), Wilcoxon signed-rank test to chance level with ### p < 0.001, ##p < 0.05, #p < 0.01 (c). Data are presented as the mean ± SEM.