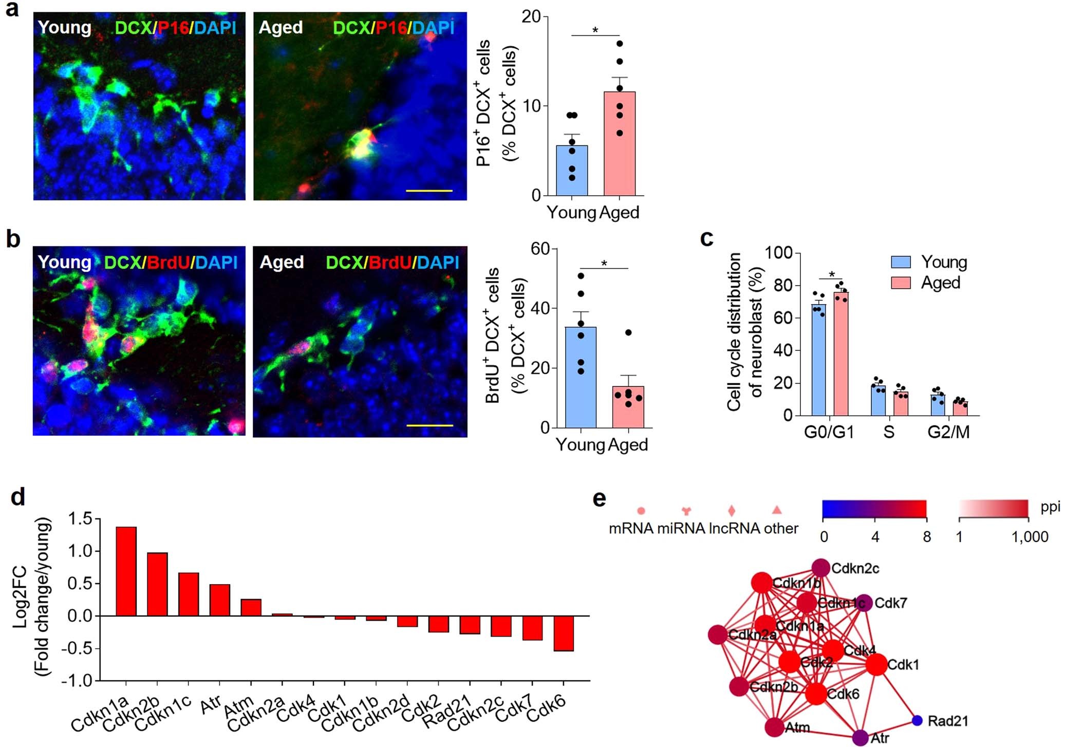
Extended Data Fig. 6: Characterization of the senescence status of neuroblasts.

a, Immunostaining and quantification show expression of the senescence marker P16 in DCX+ cells of male young (3 months) and aged (18 months) mice. Scale bar: 20 µm. n = 6 per group. *p<0.05 by two-tailed unpaired Student’s t-test. p=0.0119, t=3.069, df=10. b, Immunostaining and quantification show BrdU incorporation in DCX+ cells of young and aged mice. Scale bar: 20 µm. n = 6 per group. *p<0.05 by two-tailed unpaired Student’s t-test. p=0.0103, t=3.153, df=10. c. The proportion of aged neuroblasts in the G1/G0, S and G2/M cell cycle phases of young and aged neuroblasts was measured by flow cytometry. n = 5 per group. *p<0.05 by two-tailed unpaired Student’s t-test. p=0.045, t=2.374, df=8. d, RNA-sequencing of aged neuroblasts reveals dysregulated expression of genes related to DNA damage response (DDR). e, KEGG database was used to build the network of differentially expressed DDR genes in aged (18 months) neuroblasts according to the relationship among mRNA, miRNA and proteins in the database. Data are representative of three independent experiments. Error bars represent s.e.m.