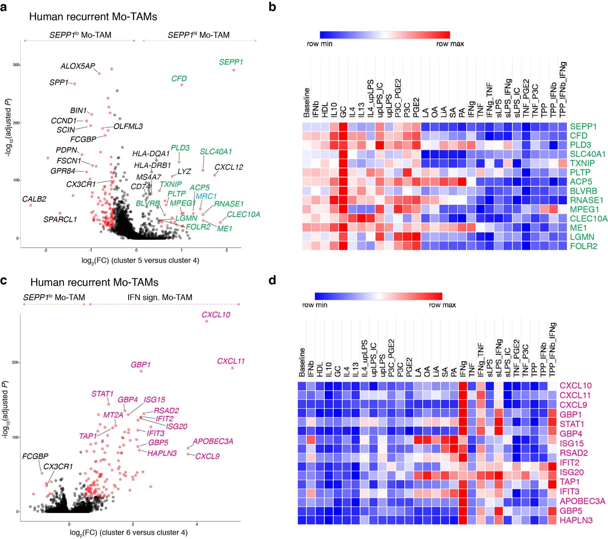
Extended Data Fig. 4: Delineating the gene signatures of human Mo-TAMs.

a, Volcano plot showing DE genes (-log10(adjusted P) > 20, log2(FC) > 0.5) between SEPP1high Mo-TAMs (cluster 5 in Fig. 5a) and SEPP1low Mo-TAMs (cluster 4 in Fig. 5a). P value adjustment was performed using Bonferroni correction. SEPP1high TAM enriched genes are marked in green, if their expression was reported to be affected by a panel of cytokines/stimuli in the study of Xue et al., 201433. b, For the SEPP1high TAM enriched genes marked in green in (a), a heatmap was made using the data from Xue et al., 2014, visualizing the normalized gene expression levels of human macrophages treated with the indicated stimuli. c, Volcano plot showing DE genes (in red: -log10(adjusted P) > 20, log2(FC) > 0.5) between IFN sign. Mo-TAMs (cluster 6 in Fig. 5a) and SEPP1low Mo-TAMs (cluster 4 in Fig. 5a). P value adjustment was performed using Bonferroni correction. We marked IFN sign. enriched genes in pink, if their expression was reported to be affected by a panel of cytokines/stimuli in the study of Xue et al., 2014. d, For the IFN sign. enriched genes marked in pink in (c), a heatmap was made using the data from Xue et al., 2014, visualizing the normalized gene expression levels of human macrophages treated with the indicated stimuli. GC = glucocorticoid, HDL = high-density lipoprotein, upLPS = ultrapure lipopolysaccharide, LA = lauric acid, LiA = linoleic acid, OA = oleic acid, P3C = Pam3CSK4, PA = palmitic acid, PGE2 = prostaglandine E2, SA = stearic acid, sLPS = standard lipopolysaccharide, TPP = TNF + PGE2 + P3C.