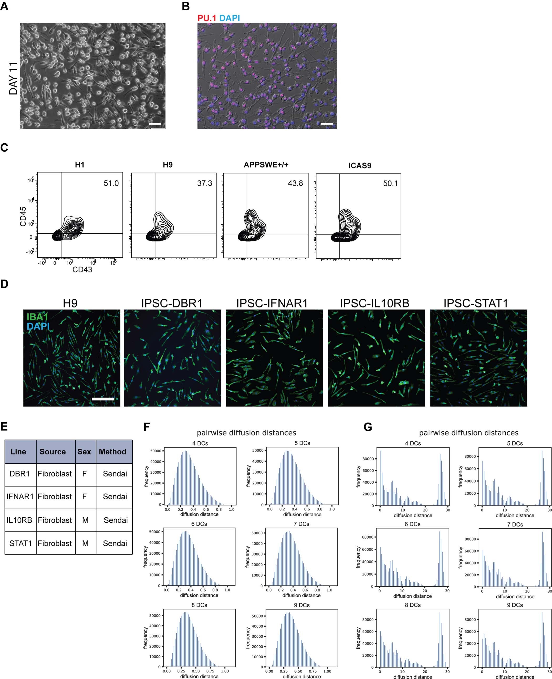
Extended Data Fig. 4: Characterization and reproducibility of maturing primitive EMPs/PMACs to homogenous hPSC-derived microglia without co-culture.

a, Brightfield image of differentiating primitive EMPs/PMACs shows that by 11 days of culture in IL-34 and M-CSF, the cells are adherent on TC-treated plastic and display an elongated morphology. b, IF shows that all cells at day 11 uniformly express the myeloid transcription factor PU.1. Scale bar = 50 µM for (a) and (b). c, FACS analysis of day 10 differentiation cultures show a 37–51% induction of CD43 + CD45 + macrophage precursors that is reproducible across 4 different hPSC lines. d, After 11 days of culture in IL-34 and M-CSF, a pure population of IBA1 + cells is reproducible in 5 hPSC lines (including 4 iPSC lines). Scale bar = 100 µM. e, Each iPSC line used to test reproducibility of the microglia differentiation was derived from patient fibroblasts using a nonintegrating Sendai viral vector. f, Pairwise diffusion distances calculated between cells in the microglial sample after diffusion map embedding fall in a unimodal distribution. Pairwise distances calculated using different numbers of diffusion components are shown, with consistent results. g, In contrast, pairwise diffusion distances between cells in the heterogenous Day 10 sample have multiple peaks across different numbers of diffusion components.