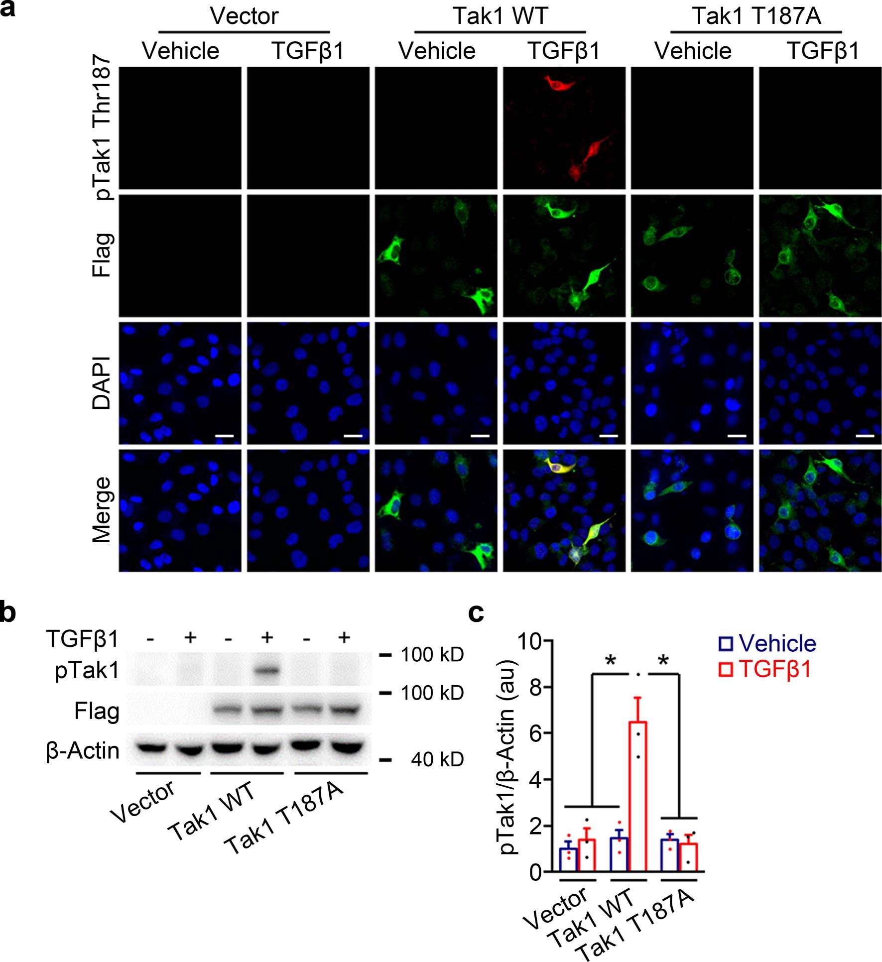
Extended Data Fig. 9: Validation of pTak1 Thr 187 antibody.
From: Reversal of prolonged obesity-associated cerebrovascular dysfunction by inhibiting microglial Tak1

a, HEK293T cells were transfected with vector, Tak1 wild type (WT) or Tak1 T187A plasmids for 48 h. Both the Tak1 WT and Tak1 T187A cDNAs were Flag-epitope tagged at the COOH-terminus. Cells were then serum-starved overnight, stimulated with vehicle or TGFβ1 (10 ng ml-1, 15 mins) and fixed with 4% PFA. Double immunofluorescence staining for pTak1 Thr 187 (red) and Flag (green) was performed. Cell nuclei were counterstained with DAPI (blue). Scale bars, 20 µm. Data shown are a representative of 3 independent experiments. b, HEK293T cells were transfected with the indicated plasmids. After stimulated with TGFβ1, the cells were lysed. Lysates were immunoblotted with anti-pTak1 Thr 187 (pTak1) and anti-Flag antibodies, respectively. β-Actin was used as a loading control. A representative of 3 independent experiments is shown. c, Quantification of the immunoblots for pTak1. au, arbitrary unit. F(5, 12) = 15.5. *P = 0.0002 (Vector, Vehicle versus Tak1 WT, TGFβ1); P = 0.0003 (Vector, TGFβ1 versus Tak1 WT, TGFβ1); P = 0.0007 (Tak1 WT, Vehicle versus Tak1 WT, TGFβ1); P = 0.0003 (Tak1 WT, TGFβ1 versus Tak1 T187A, Vehicle); or P = 0.0002 (Tak1 WT, TGFβ1 versus Tak1 T187A, TGFβ1). n = 3 independent experiments. Uncropped western blots can be found in Source Data Extended Data Fig. 9. Data are shown as mean ± SEM. One-way ANOVA with Bonferroni’s post hoc test.