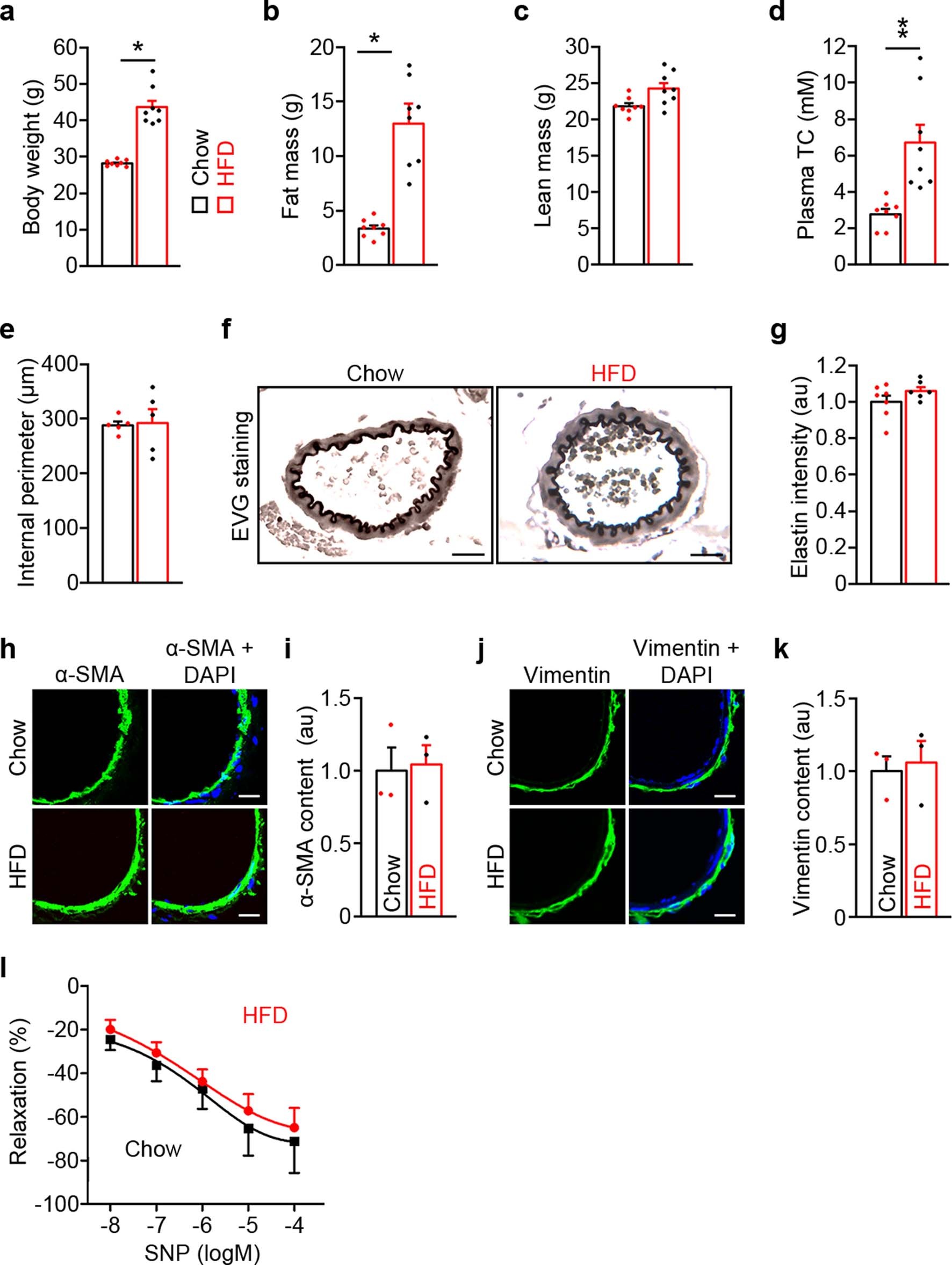
Extended Data Fig. 1: Characterization of the basilar artery in DIO mice.
From: Reversal of prolonged obesity-associated cerebrovascular dysfunction by inhibiting microglial Tak1

a-c, Body weight (a), fat mass (b) and lean mass (c) of C57 BL/6 mice fed a normal chow or a high-fat diet (HFD) for 32 weeks. *P = 0.000001, t(14) = 8.52 (a) or P = 0.00001, t(14) = 6.75 (b). n = 8 mice per group. d, Plasma total cholesterol (TC) levels. *P = 0.002, t(14) = 3.91. n = 8 mice per group. e, The internal perimeter of basilar artery. n = 5 mice per group. f, Representative images of Verhoeff’s Van Gieson elastic (EVG) staining of basilar artery. Elastic fiber stains blue-black. Scale bars, 20 μm. n = 7 (Chow) or 6 (HFD) mice. g, The relative level of elastin in basilar artery. au, arbitrary unit. n = 7 (Chow) or 6 (HFD) mice. h, Male C57 BL/6 mice (6 weeks old) were fed a chow or HFD for 12 weeks. Immunofluorescent staining for α-smooth muscle actin (α-SMA, green), a protein marker for smooth muscle cells, was performed. Representative images show the immunostaining of basilar artery. Cell nuclei were counterstained with DAPI (blue). Scale bars, 20 µm. n = 3 mice per group. i, Relative content of α-SMA in the wall of basilar artery. au, arbitrary unit. n = 3 mice per group. j, Immunofluorescent staining for Vimentin (green), a protein marker for fibroblasts, was performed. Representative images show the immunostaining of basilar artery. Cell nuclei were counterstained with DAPI (blue). Scale bars, 20 µm. n = 3 mice per group. k, Relative content of Vimentin in the wall of basilar artery. au, arbitrary unit. n = 3 mice per group. l, The dose-response curves to sodium nitroprusside (SNP). n = 7 (Chow) or 8 (HFD) mice. Data are presented as mean ± SEM. Two-tailed Student’s t-test was used for statistical analysis (a, b, d).