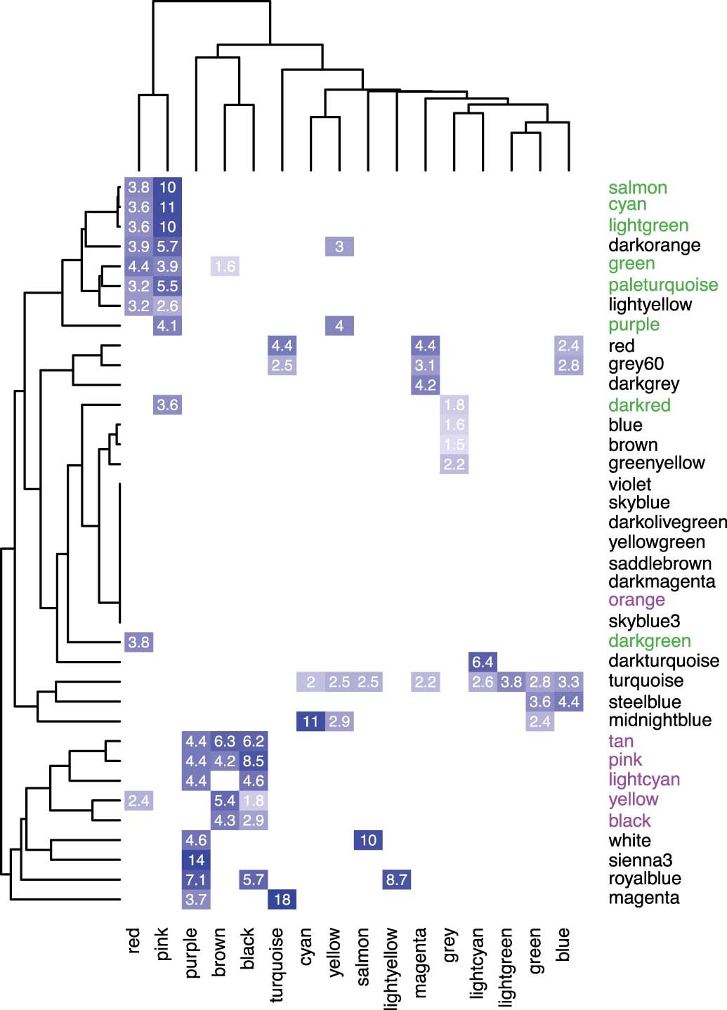
Extended Data Fig. 4: Overlap between hCS and in vivo WGCNA modules.
From: Long-term maturation of human cortical organoids matches key early postnatal transitions

Overlap of genes in hCS and the BrainSpan in vivo modules. Significant ORs are presented. Modules were clustered using complete-linkage hierarchal clustering. Color represents the OR of each overlap. In vivo neuronal modules (green) and glial modules (purple) are marked.