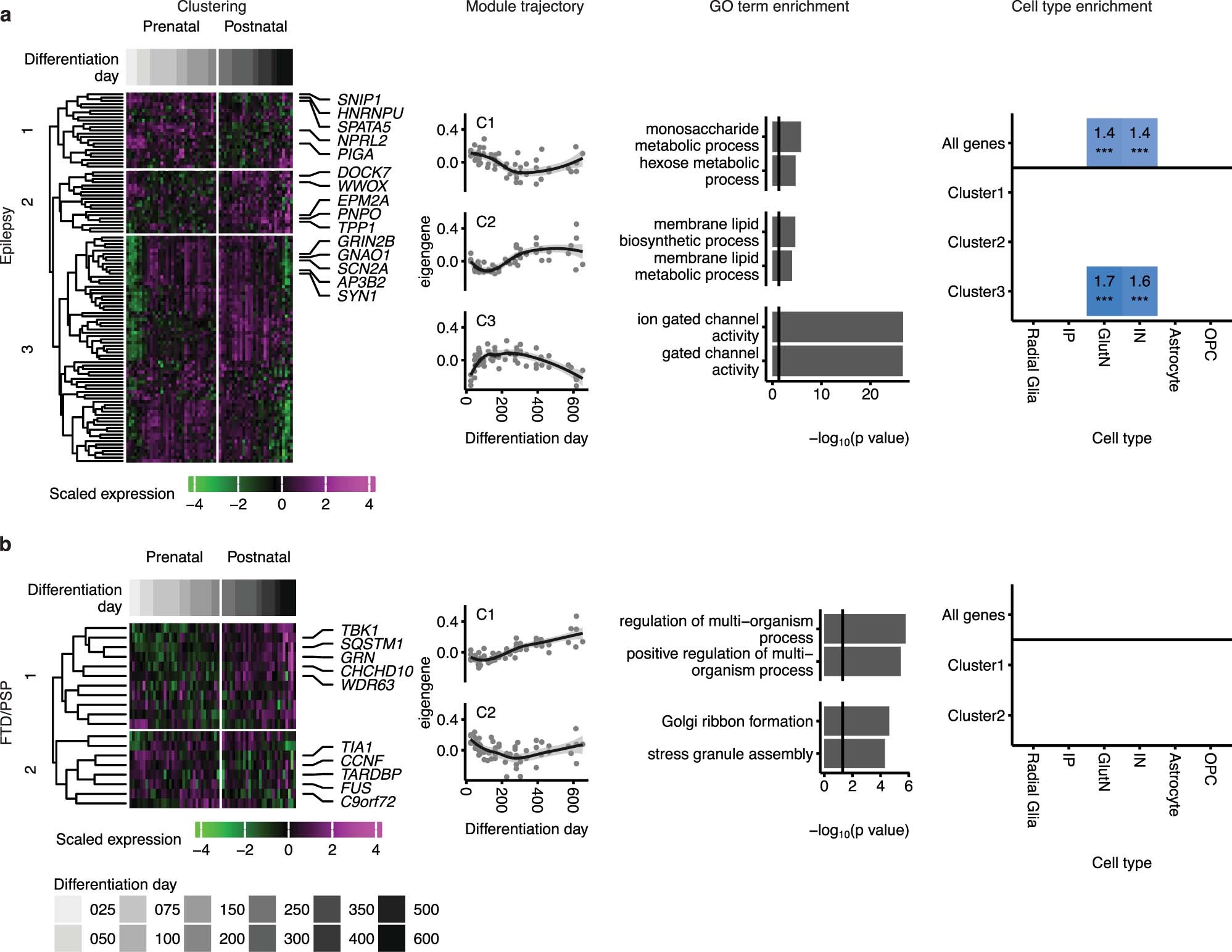
Extended Data Fig. 7: Mapping neurodegenerative and epilepsy disorder genes onto hCS differentiation.
From: Long-term maturation of human cortical organoids matches key early postnatal transitions

Mapping of genes associated with progressive supranuclear palsy (PSP) and frontotemporal dementia (FTD) (a), and epilepsy (b) onto hCS differentiation trajectories. The first column shows clustering of scaled normalized expression of genes associated with a disorder. Genes (in rows) are clustered using hierarchical clustering on the Euclidean distance between genes. Samples (columns) are ordered by differentiation day (represented by gray bars) with the earliest days on the left and latest timepoints on the right. The 5 most representative genes (highest correlation with the cluster eigengene) are shown. The second column shows the cluster eigengenes (first principal component) for the identified gene clusters. Shaded gray area around the trajectory line represents the 95% confidence interval. The third column shows the top GO terms enriched in the identified clusters. The fourth column shows cell types over expressed in either all the genes associated with a disorder (above line) or in the genes from the identified clusters. Number and color represent the fold change. Significance was tested using a one-sided permutation test with 100,000 permutations. P values were corrected for multiple testing using the Benjamini-Hochberg method. * FDR < 0.05, ** FDR < 0.01, *** FDR < 0.005. n = 62 samples from 5 hiPSC lines derived from 4 individuals. IP, intermediate progenitors; GlutN, glutamatergic neurons; IN, interneurons; OPC, oligodendrocyte progenitor cells.