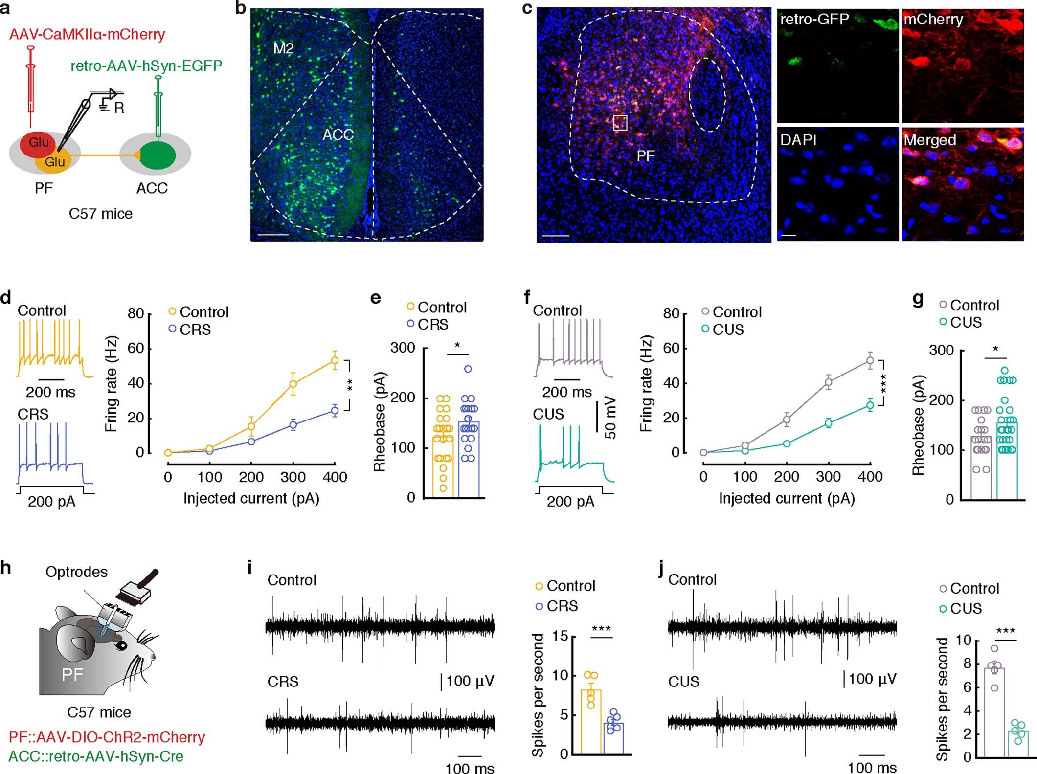
Extended Data Fig. 7: The excitability of ACC projecting PFGlu neurons are inhibited in CRS 3W and CUS 10D mice.

a, Schematic of virus injection and recording configuration in acute slices. b, Representative image of GFP labeling neurons by ACC infusion of retro-AAV-hSyn-GFP. Scale bar, 100 µm. c, Representative images of PFGlu neurons (yellow) labeled by retro-GFP (green) injected in the ACC and AAV-CaMKIIα-mCherry injected in PF (red). Left scale bar, 100 µm; right scale bar, 20 µm. d, e, Sample traces and data of firing rate (d) and rheobase (e) recorded from the ACC projecting PFGlu neurons in the CRS 3W mice when compared to control mice (n = 21 cells from 3 mice for control; n = 19 cells from 3 mice for CRS; d: F1,38 = 11.58, P = 0.002; e: t38 = 2.209, P = 0.049). f, g, Sample traces and data of firing rates (f) and rheobase (g) recorded from the ACC projecting PFGlu neurons of in the CUS 10D mice when compared to control mice (n = 19 cells from 3 mice for control; n = 26 cells from 3 mice for CUS; f: F1,43 = 34.40, P < 0.0001; g: t43 = 2.070, P = 0.046). h, Schematic illustration of an electrophysiological recording in the PF of freely moving C57 mice with PF infusion of AAV-DIO-ChR2-mCherry and ACC infusion of retro-AAV-hSyn-Cre. i, Example recording of spontaneous spikes (left) and data (right) showing the ACC projecting PFGlu firing rate in the CRS 3W mice when compared to control mice (n = 5 cells from 3 mice for control; n = 6 cells from 3 mice for CRS; t9 = 5.107, P < 0.001). j, Example recording of spontaneous spikes (left) and data (right) showing the ACC projecting PFGlu firing rate in the CUS 10D mice when compared to control mice (n = 5 cells from 3 mice per group; t8 = 8.900, P < 0.0001). Significance was assessed by a two-way repeated measures ANOVA with post hoc comparison between groups in d and f, and two-tailed unpaired Student’s t-test in e, g, i, and j. All data are presented as the mean ± s.e.m. * P < 0.05, *** P < 0.001. For detailed statistics information, see Supplementary Table 1.