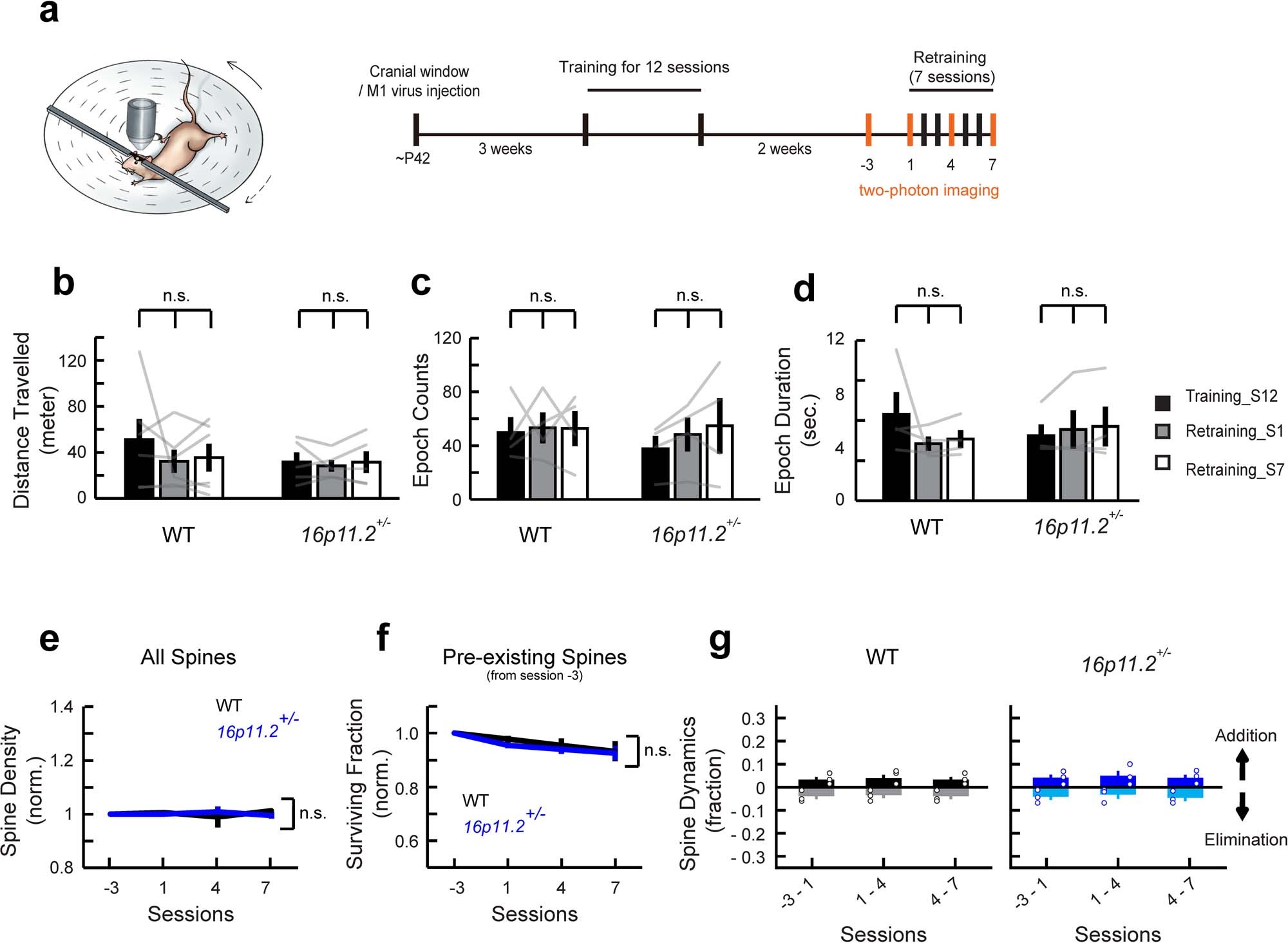
Extended Data Fig. 4: 16p11.2+/− mice retain the memory of the head-fixed rotating-disk task.

a, Left: schematic of the head-fixed rotating-disk task. Right: Experimental timeline. Orange lines indicate the spine imaging sessions during retraining. P, postnatal day. b–d, Behavioral performances in the last session of training (Training_S12), the first session of retraining (Retraining_S1), and the last session of retraining (Retraining_S7). Both groups retained the motor memory and had comparable mean total running distance travelled (b), RE counts (c), and RE duration (d) between all 3 sessions (WT, n = 6 mice; 16p11.2+/−, n = 5 mice). One-tailed bootstrap test with Bonferroni correction. e-g, Mean spine density (e), pre-existing spine elimination (f), and spine dynamics between every 3 sessions during retraining (g) showed no significant changes (WT, n = 3 mice, 136 spines; 16p11.2+/−, n = 3 mice, 154 spines). 2-way ANOVA. Error bars indicate s.e.m.