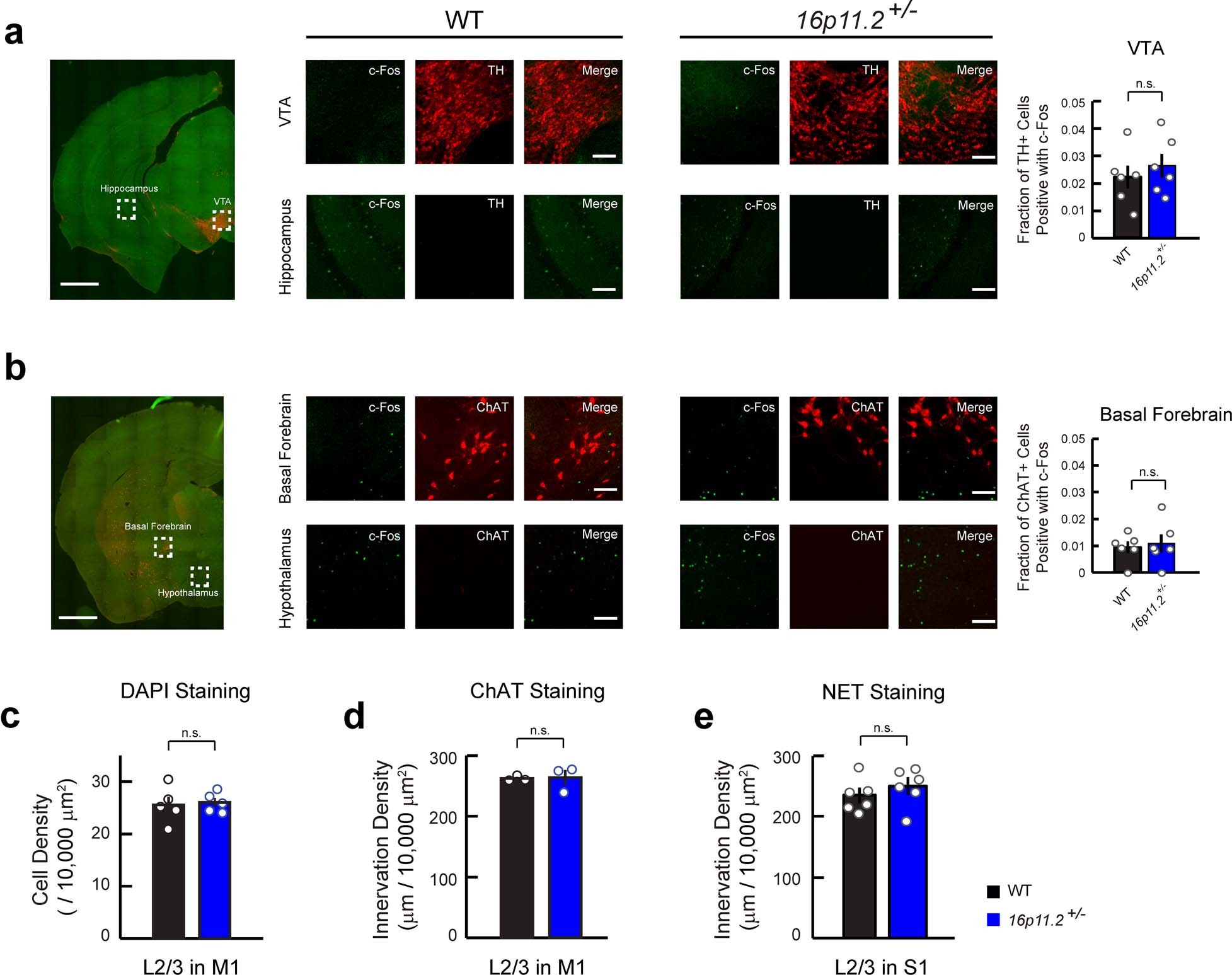
Extended Data Fig. 5: Number of VTA-DA and BF-ACh activated neurons are not affected in 16p11.2+/− mice.

a, b, Representative coronal sections with immunostaining from 1-day rotarod trained mice. a, Left: a coronal section stained for c-Fos (green) and tyrosine hydroxylase (TH, red) (~3.3 mm posterior from the bregma). VTA and hippocampus are emphasized by dotted boxes. Scale bar = 1,000 µm. Middle: example images of c-Fos+ cells, TH+ cells, and co-localized cells in the VTA and hippocampus in WT and 16p11.2+/− mice. Scale bar = 100 µm. Right: mean percentage of c-Fos+ cells among the dopaminergic neurons in VTA. A comparable level of c-Fos+-TH+ neurons was found between the two groups (n = 6 mice). One-tailed bootstrap test. b, Left: a coronal section stained for c-Fos (green) and choline acetyltransferase (ChAT, red) (~0.9 mm posterior from the bregma). Basal forebrain and hypothalamus are emphasized by dotted boxes; scale bar = 1,000 µm. Middle: example images of c-Fos+ cells, ChAT+ cells, and co-localized cells in the basal forebrain and hypothalamus in WT and 16p11.2+/− mice. Scale bar = 100 µm. Right: mean percentage of c-Fos+ cells among the cholinergic neurons in basal forebrain. A comparable level of c-Fos+-ChAT+ neurons was found between the two groups (n = 6 mice). One-tailed bootstrap test. c, Mean DAPI density in the L2/3 of the motor cortex. No significant difference was found between the two groups (n = 5 mice). One-tailed bootstrap test. d, ChAT staining to measure cholinergic axonal innervation in the L2/3 of the motor cortex. Mean innervation density showed there was no significant difference between the two groups (n = 3 mice). One-tailed bootstrap test. e, NET staining to measure noradrenergic axonal innervation in the L2/3 of the somatosensory cortex. Mean innervation density showed there was no significant difference between the two groups (n = 6 mice). One-tailed bootstrap test. Error bars indicate s.e.m.