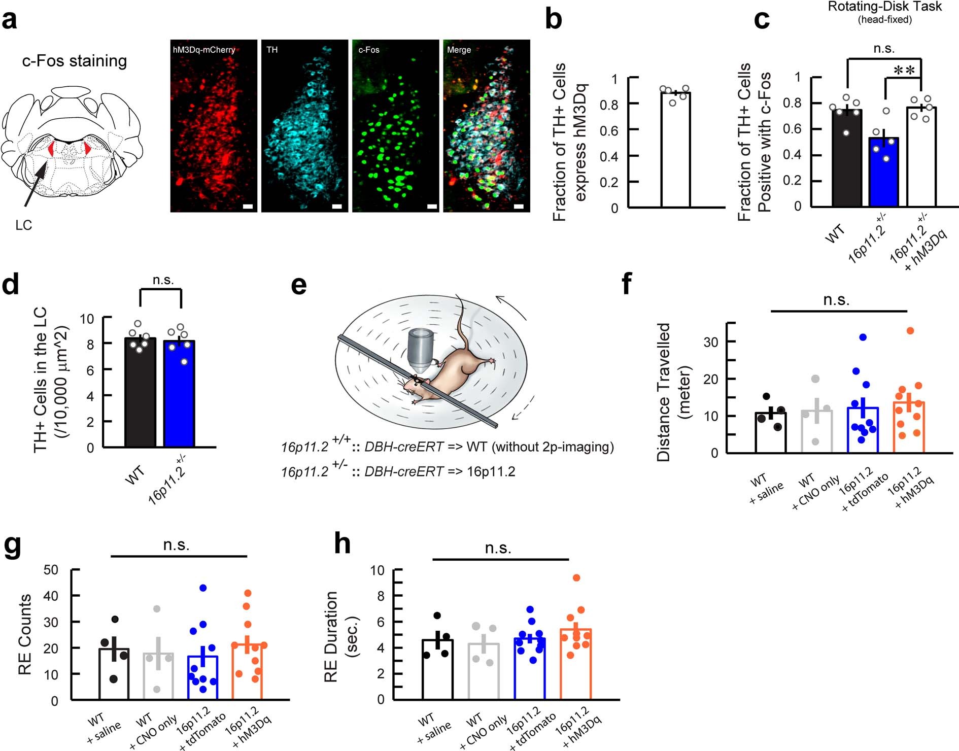
Extended Data Fig. 6: Pharmacogenetic activation restored the number of activated LC-NA neurons in 16p11.2+/− mice.

a, Left: schematic of the brain section used to stain for activated c-Fos and NA neurons in the LC. LC is emphasized by the orange shadow. Right: example images of hM3Dq-mCherry (far left), TH+ (center left), c-Fos+ (center right), and co-localized (far right) in the LC-NA neurons from 16p11.2+/−::DBH-CreERT+/− mice expressing hM3Dq-mCherry. Scale bar = 50 µm. Displayed images are representative of experiments repeated in five mice with similar results obtained. b, Mean percentage of LC-NA neurons expressing hM3Dq-mCherry among the total LC-NA neurons. c, Mean percentage of NA neurons that are c-Fos+ in WT mice (n = 6 mice), 16p11.2+/− mice (n = 5 mice), and hM3Dq group (n = 5 mice) after one session of the rotating-disk training. One-tailed bootstrap test with Bonferroni correction. d, Mean total number of LC-NA neurons in WT mice (n = 6 mice) and 16p11.2+/− mice (n = 6 mice). One-tailed bootstrap test. e, Schematic of the head-fixed rotating-disk task. f–h, Mean total distance travelled (f), RE counts (g), and RE duration (h) in session 1 of the four experimental groups in the DREADDs experiments. All four groups showed comparable performance. One-tailed bootstrap test. **P < 0.01 Error bars indicate s.e.m.