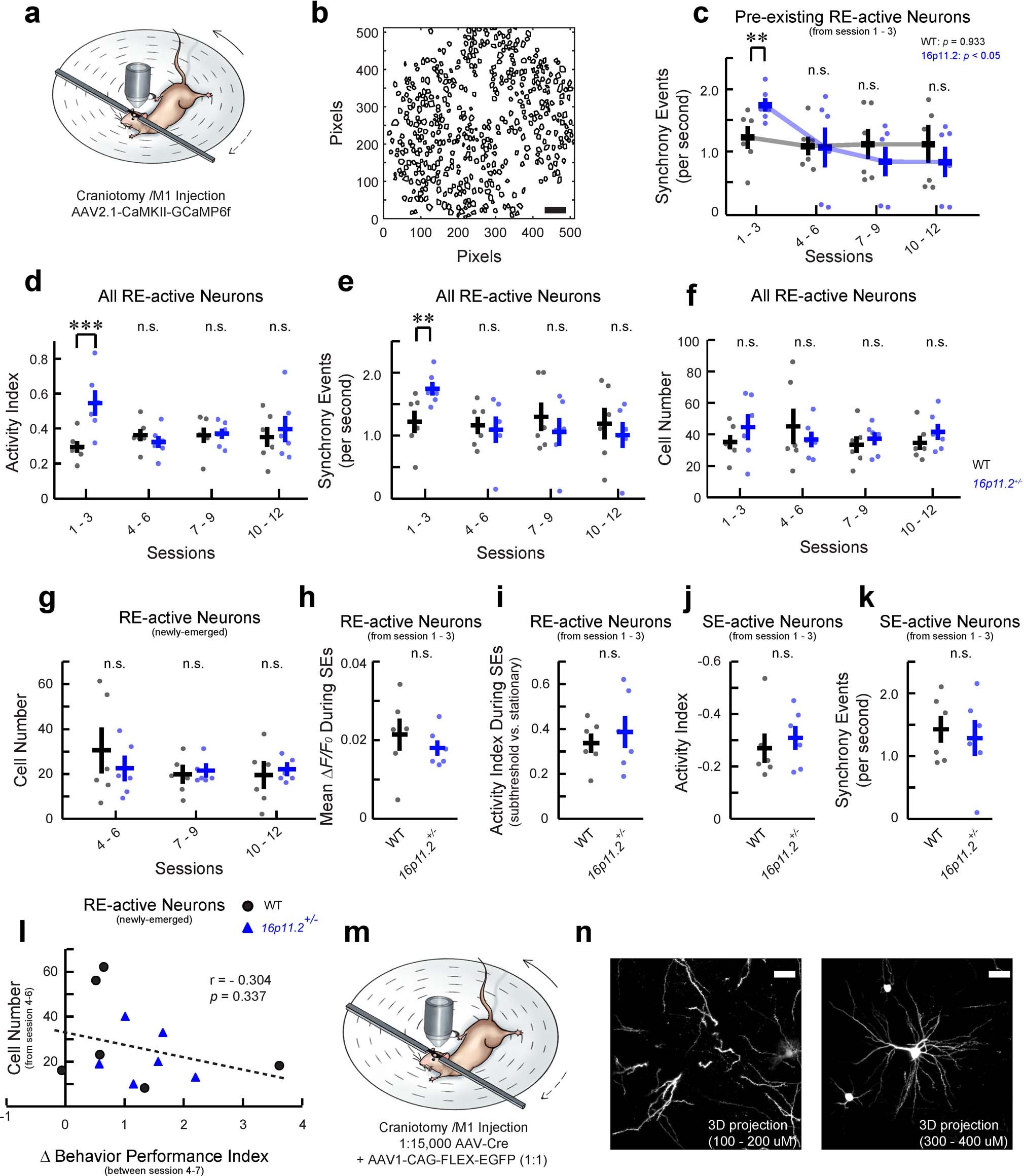
Extended Data Fig. 3: The elevated ensemble activity is RE-specific, which only occurs during the initial learning phase in 16p11.2+/− mice and is not related with the number of RE-active neurons or the ensemble activity during SEs.

a, Schematic of the two-photon Ca2+ imaging on the rotating-disk task. b, Representative of all the regions of interests (ROIs) drawn from one mouse in session 12. Each ROI represents a neuron. The mean ROIs analyzed in session 12 was 400 ± 48 neurons. Scale bar = 100 µm. c, Frequency of synchrony events from ‘pre-existing RE-active neurons’ in session 1-3 (same population as Fig. 2e) and followed throughout learning. ‘Pre-existing RE-active neurons’ in 16p11.2+/− mice initially showed more synchrony events, which desynchronized with training (F(3,20) = 3.27, P = 0.043, 1-way ANOVA). In contrast, ‘pre-existing RE-active neurons’ in WT mice had low synchrony and remained constant throughout learning (F(3,20) = 0.14, P = 0.933, 1-way ANOVA). One-tailed bootstrap test. d, Median activity index from ‘all RE-active neurons’ in session 1-3, 4-6, 7-9, and 10-12. Only ‘all RE-active neurons’ in 16p11.2+/− mice initially (session 1–3) showed higher activity than WT mice. One-tailed bootstrap test. e, Frequency of synchrony events from ‘all RE-active neurons’ in session 1–3, 4–6, 7–9, and 10–12 (same population as d). Only ‘all RE-active neurons’ in 16p11.2+/− mice initially (session 1–3) showed elevated synchrony events compared to WT mice. One-tailed bootstrap test. f, The number of ‘all RE-active neurons’ across training was similar between WT and 16p11.2+/− mice. One-tailed bootstrap test. g, The number of ‘newly-emerged RE-active neurons’ across training was similar between WT and 16p11.2+/− mice. One-tailed bootstrap test. h, Mean ΔF/F0 during SEs from all RE-active neurons in session 1–3. One-tailed bootstrap test. i, Median activity index of RE-active neurons in session 1–3, calculated between sub-threshold events and stationary events during SEs. One-tailed bootstrap test. j, k, Median activity index (j) and synchrony events (k) from SE-active neurons in session 1–3. Both WT and 16p11.2+/− mice showed a similar level of activity and synchrony events. One-tailed bootstrap test. l, The number of ‘newly-emerged RE-active neurons’ during training (session 4–6) was not correlated with the improvement in task performance (session 4–7) (Pearson linear correlation coefficient, r = −0.304, P = 0.337). m, Schematic of the two-photon spine imaging on the rotating-disk task. n, Low magnification images for the L2/3 distal dendrites (left) and somatic (right) regions of L2/3 excitatory neurons. Scale bar = 50 µm. **P < 0.01, ***P < 0.001 Error bars indicate s.e.m.