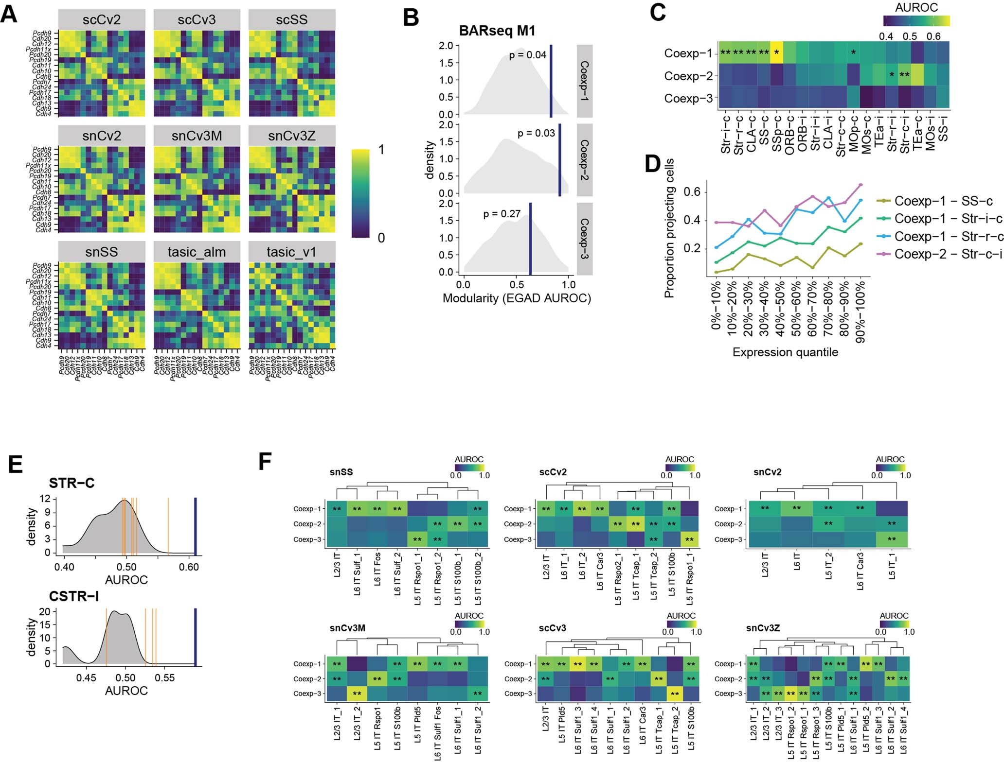
Extended Data Fig. 10: Cadherin co-expression modules correlate with IT projections.

a, Correlation among cadherins in IT neurons in motor cortex identified in the indicated single-cell RNAseq datasets3,23. The datasets included are: tasic_alm and tasic_v1 are single cell SmartSeq datasets from ALM and V1 respectively3; all other datasets are BICCN M1 datasets23; the name indicates the technology used (sc = single cell, sn = single nuclei, Cv2/3 = Chromium v2/3, SS = SmartSeq). b, Modularity (EGAD AUROC) of co-expression modules in BARseq2 M1 against null distribution of modularity (node permutation). BARseq2 modularity is shown by the blue lines with the corresponding p-values. P values are calculated using a one-sided non-parametric node permutation test without multiple comparison correction. c, Association (AUROC) between cadherin co-expression modules and the indicated projections. Significant associations are marked by asterisks (* FDR < 0.1, ** FDR < 0.05). d, Fractions of neurons with the indicated projections as a function of co-expression module expression. e, Distribution of associations of the indicated projection modules with gene expression. Association with significant gene module is shown by a blue line; association with single genes from that module is shown by orange lines; association with all other genes is shown by a gray density. f, Association of the three co-expression modules in transcriptomic IT neurons in the indicated datasets (AUROC, significance shown as in c).