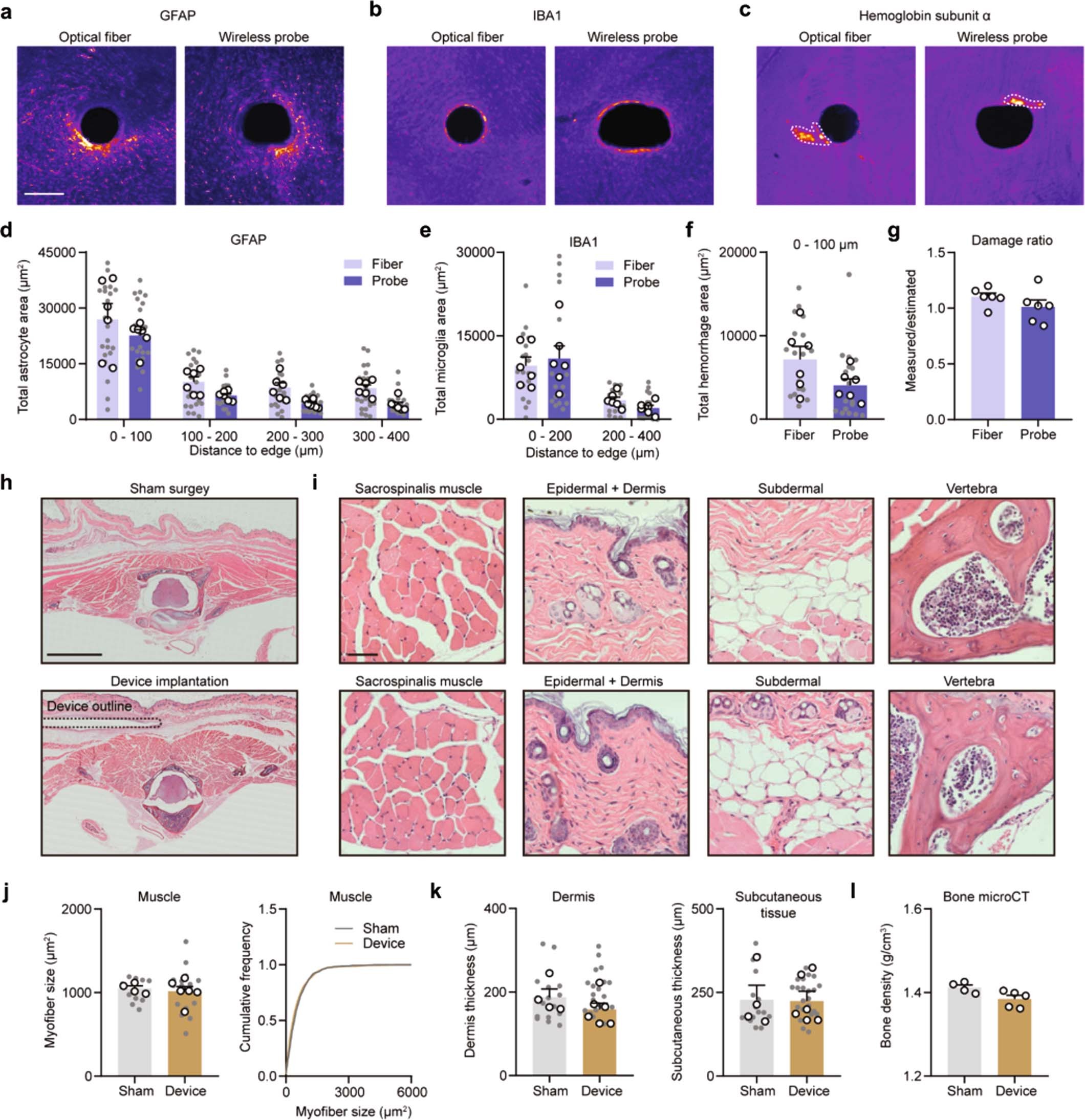
Extended Data Fig. 4: Biocompatibility of injectable probes and back mounted implants.
From: Wireless multilateral devices for optogenetic studies of individual and social behaviors

a, Astrocytic (GFAP) immunoreactivity surrounding the implantation site of an optical fiber (left) and a wireless probe (right). Scale bar, 200 µm. b-c, Same as (a), but for microgila (IBA1) and hemorrhage (hemoglobin subunit α). d, Summary data showing total astrocyte dense (GFAP) area at different distances from the edge of implantation. Two-way ANOVA, Sidak’s multiple comparisons test (Fiber vs Probe), 0-100 µm, P = 0.3477, 100-200 µm, P = 0.4931, 200-300 µm, P = 0.3285, 300-400 µm, p = 0.3022. n = 22 – 23 slices from 6 brains/group. e, Same as (d), but for microglia (IBA1). Two-way ANOVA, Sidak’s multiple comparisons test (Fiber vs Probe), 0-200 µm, P = 0.7692, 200-400 µm, P = 0.7414. n = 18 slices from 6 brains/group. f, Same as (d), but for hemorrhage (hemoglobin subunit α). Two-tailed unpaired t-test, P = 0.1054. n = 18 slices from 6 brains/group. g, Summary data show the ratio between measured brain damage and estimated brain damage, based on probe size. Two-tailed unpaired t-test ANOVA, P = 0.2191. n = 6 brains/group. h-i, H&E staining images show the morphology of the back tissues in mice that went through sham surgery or BM device implantation. Scale bar, 5 mm and 20 µm. j, Left, summary data showing average sacrospinalis myofiber size in BM implant and control mice. Two-tailed unpaired t-test, P = 0.6714. Right, cumulative frequency of myofiber size. n = 10 slices from 4 animals (Sham), n = 17 slices from 6 animals (Device). k, Summary data showing the thickness of dermis (left) and subcutaneous tissue (right) in mice after BM implantation of sham surgery. Two-tailed unpaired t-test, Dermis, P = 0.2650, Subcutaneous tissue, P = 0.9517. n = 16 slices from 4 animals (Sham), n = 24 slices from 6 animals (Device). l, Summary data for bone density in mice after sham surgery or BM implantation. Mann Whitney test, P = 0.0635. n = 4-5 animals/group. d-f, j, and k, white open circles: average value for each animal, grey filled circles: value for individual ROIs/brain slices.