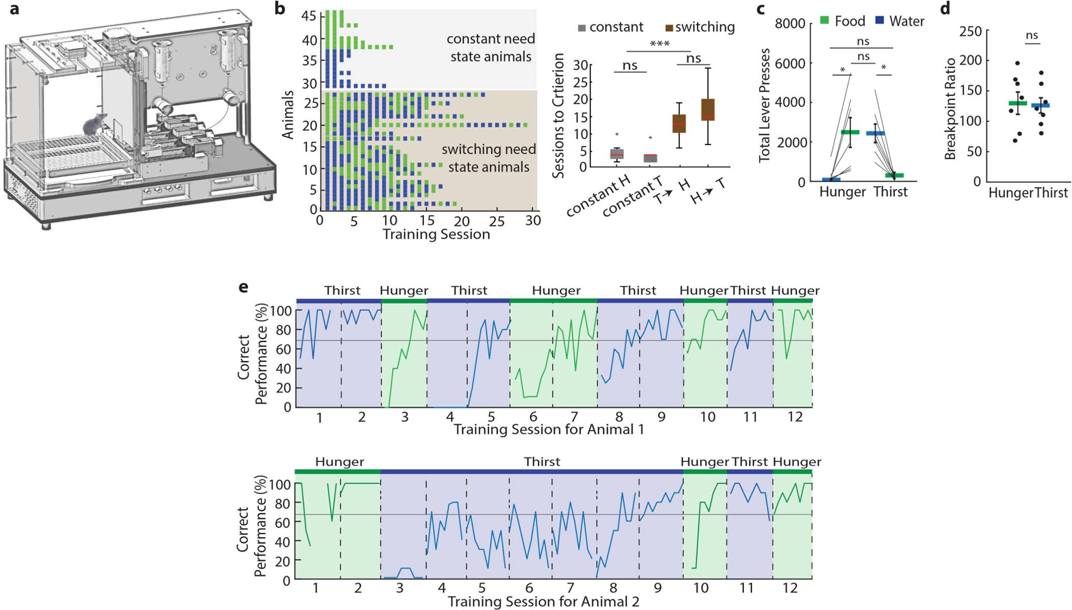
Extended Data Fig. 3: Behavioral apparatus and training.

a, Diagram of behavioral apparatus. b, (Left) Individual sessions (green: hunger, blue: thirst) required to reach training criteria for lever presses in constant need state (grey shading) and alternating need state (brown shading). (Right) Mean training sessions in constant need state (grey, n=9 mice in hunger, n=9 mice in thirst) and after need state was switched (brown, n=27 mice). Box: IQR, red horizontal lines: median, whiskers: closest data points>1.5*IQR. c, Total lever presses for water (blue) and food (green) in constant need state (n = 7). d, Breakpoint ratio in hunger (green) and thirst (blue) for constant need state animals. e, Examples of training performance of need state switching animals with low (top) or high (bottom) food bias in initial training. Testing after each need state switch was separated by 3–4 days. Sessions in the same need state were either consecutive or every other day. Thick lines represent mean. Error bars represent SEM. ***P<0.001; ns, P>0.05. Detailed information about the exact test statistics, sidedness, and values are provided in Supplementary Table 1.