Extended Data Fig. 2: Whole brain mapping of monosynaptic inputs to LPB → SNR and LPB → VTA neurons.
From: Pain modulates dopamine neurons via a spinal–parabrachial–mesencephalic circuit

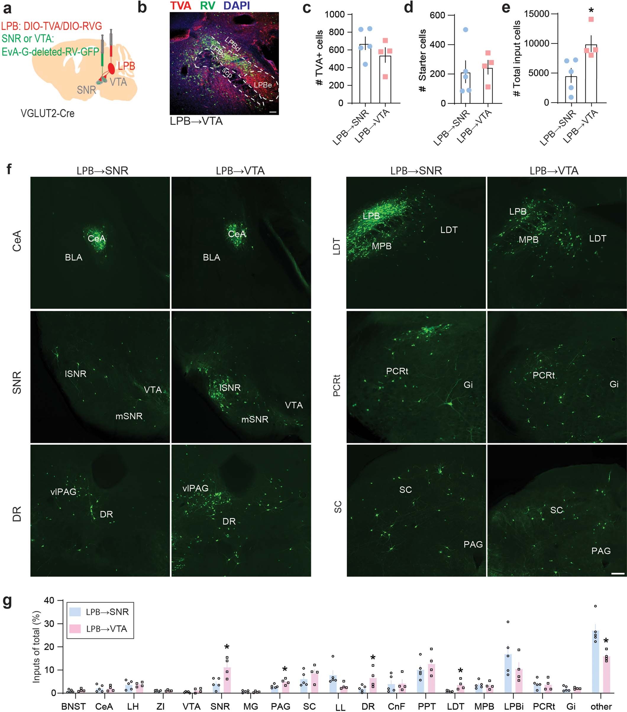
(a) Schematic showing AAV helper virus (DIO-TVA and DIO-RVG) injections into LPB and EvA-RV-GFP into SNR or VTA of VGLUT2-Cre mice. (b) Sample coronal brain section showing VTA-projecting starter cells in LPB (green: EnvA-ΔG-GFP; red: TVA-mCherry, blue: DAPI; scale bar 100 µm). (c) Bar graph showing quantification of TVA-expressing cells (red) in LPB. (d) Bar graph showing number of starter cells in LPB. (e) Total number of EnvA-ΔG-GFP labeled cells across all brain regions analyzed. (f) Sample images showing GFP-expressing cells (green) that make monosynaptic inputs onto LPB → SNR or LPB → VTA neurons for different brain areas (scale bar 100 µm). (g) Quantification of inputs to LPB → SNR and LPB → VTA neurons. Data are presented as a percentage of total input neurons counted in each individual brain region (BNST: bed nucleus of the stria terminalis, CeA: central nucleus of the amygdala, BLA: basolateral amygdala, LH: lateral hypothalamic area, ZI: zona incerta, VTA: ventral tegmental area, SNR: substantia nigra, reticular part, MG: medial geniculate nucleus, PAG: periaqueductal grey, vlPAG: ventrolateral periaqueductal gray, SC: superior colliculus, LL: lateral lemniscus, DR: dorsal raphe nucleus, CnF: cuneiform nucleus, PPT: pedunculopontine tegmental nucleus, LDT: laterodorsal tegmental nucleus, MPB: medial parabrachial nucleus, LPBi: ipsilateral LPB, PACRt:parvicellular reticular nucleus, Gi: gigantocellular reticular nucleus; n = 4-5 mice). Data represent mean ± SEM. Significance was calculated by means of unpaired t-test. * p < 0.05.