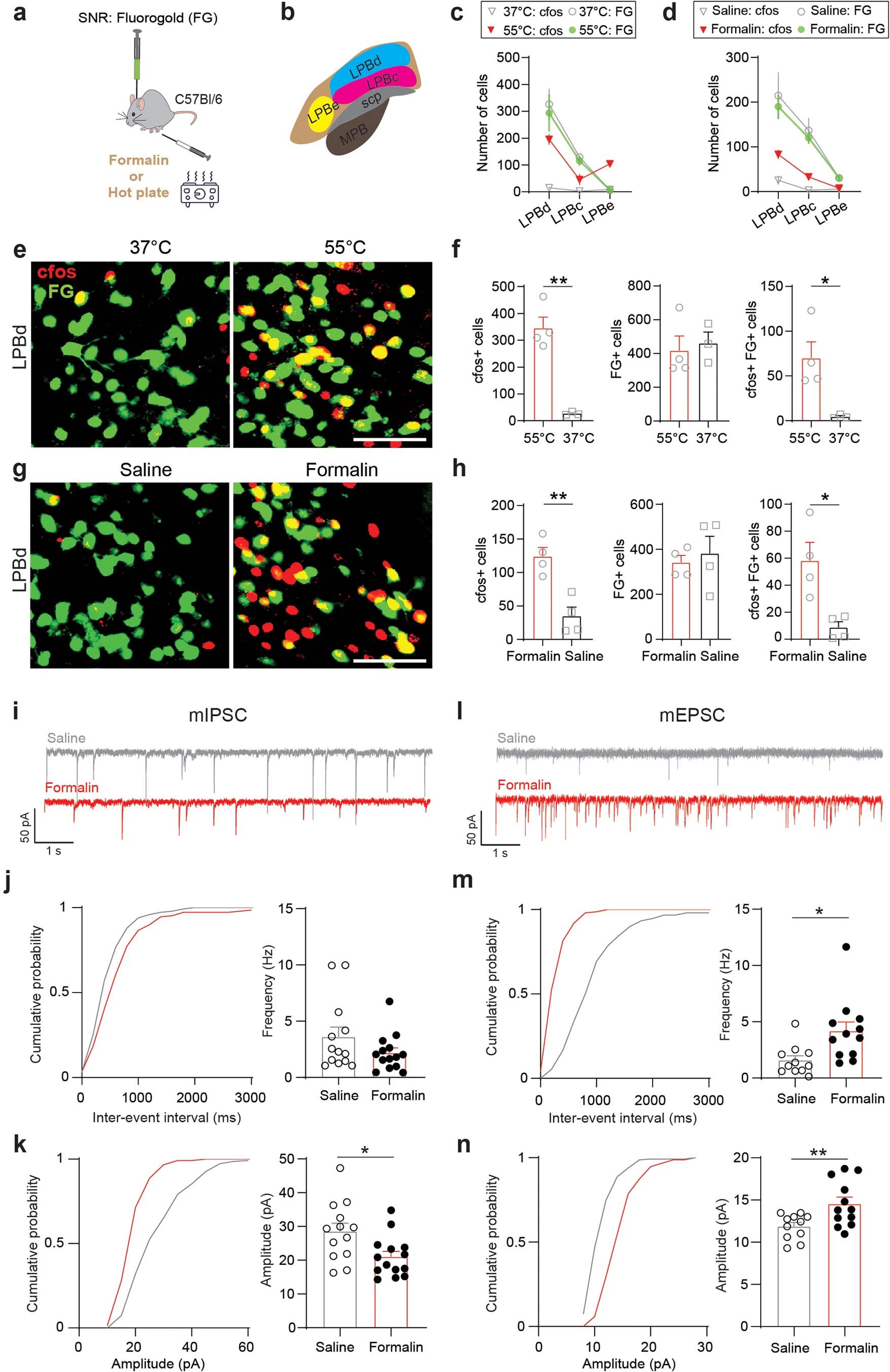
Extended Data Fig. 4: Noxious stimuli activate LPB → SNR neurons and alter excitatory and inhibitory transmission.
From: Pain modulates dopamine neurons via a spinal–parabrachial–mesencephalic circuit

(a) Mice were subjected to a hot plate test (c,e,f) or received unilateral intraplantar injection of 1% formalin or saline (d,g,h). (b) LPB subregions are highlighted in different colors to demonstrate location of LPB subpopulations projecting to SNR (blue), VTA (red) or CeA (yellow). (c) Mean number of c-Fos-immunopositive cells in animals exposed to 37˚C (white triangle) or 55˚C (red triangle) heat and mean number of FG labeled cells for each temperature level (white and red circle, respectively) for different LPB subregions described in (b) (37˚C: n = 3 mice; 55˚C: n = 4 mice). (d) Same as in (c), but for animals that received intraplantar injections of 1% formalin or saline (n = 4 mice). (e) SNR-projecting LPB cells (green, FG) and c-Fos immunoreactivity (red) in response to 37˚C (left) or 55˚C (right) heat (scale bar 50 µm). (f) Animals that have been exposed to 55˚C heat display significantly increased c-Fos immunoreactivity in LPB cells (left) and in SNR-projecting LPB neurons (right, FG-positive cells) when compared to 37˚C heat. No difference in mean number of FG-labeled LPB cells between 37˚C and 55˚C heat (middle). (g,h) Same as in (e,f), but for animals that received intraplantar injections of 1% formalin or saline. (i-k) Sample traces of miniature inhibitory postsynaptic currents (mIPSCs) from SNR-projecting LPB neurons recorded from animals that received intraplantar injections of 1% formalin (red) or saline (grey; cells recorded in 1 µM TTX, 20 µM CNQX, 50 µM D-AP5) (i). Cumulative probability plots and bar graphs of the means from the frequencies (j) and amplitudes (k) of mIPSCs recorded from SNR-projecting LPB neurons (saline: n = 13 cells; formalin: n = 14 cells). (l-n) Same as in (i-k), but for recordings of miniature excitatory postsynaptic currents (mEPSCs; cells recorded in 1 µM TTX, 100 µM picrotoxin; saline: n = 11 cells; formalin: n = 12 cells). Data represent mean ± SEM. Significance was calculated by means of unpaired t-test for across group comparison (f,h,j,k,m,n). * p < 0.05, ** p < 0.01.