Extended Data Fig. 4: Characterization of behavior and Fezf2BLa neuron activity in the AAA task.
From: Genetically identified amygdala–striatal circuits for valence-specific behaviors

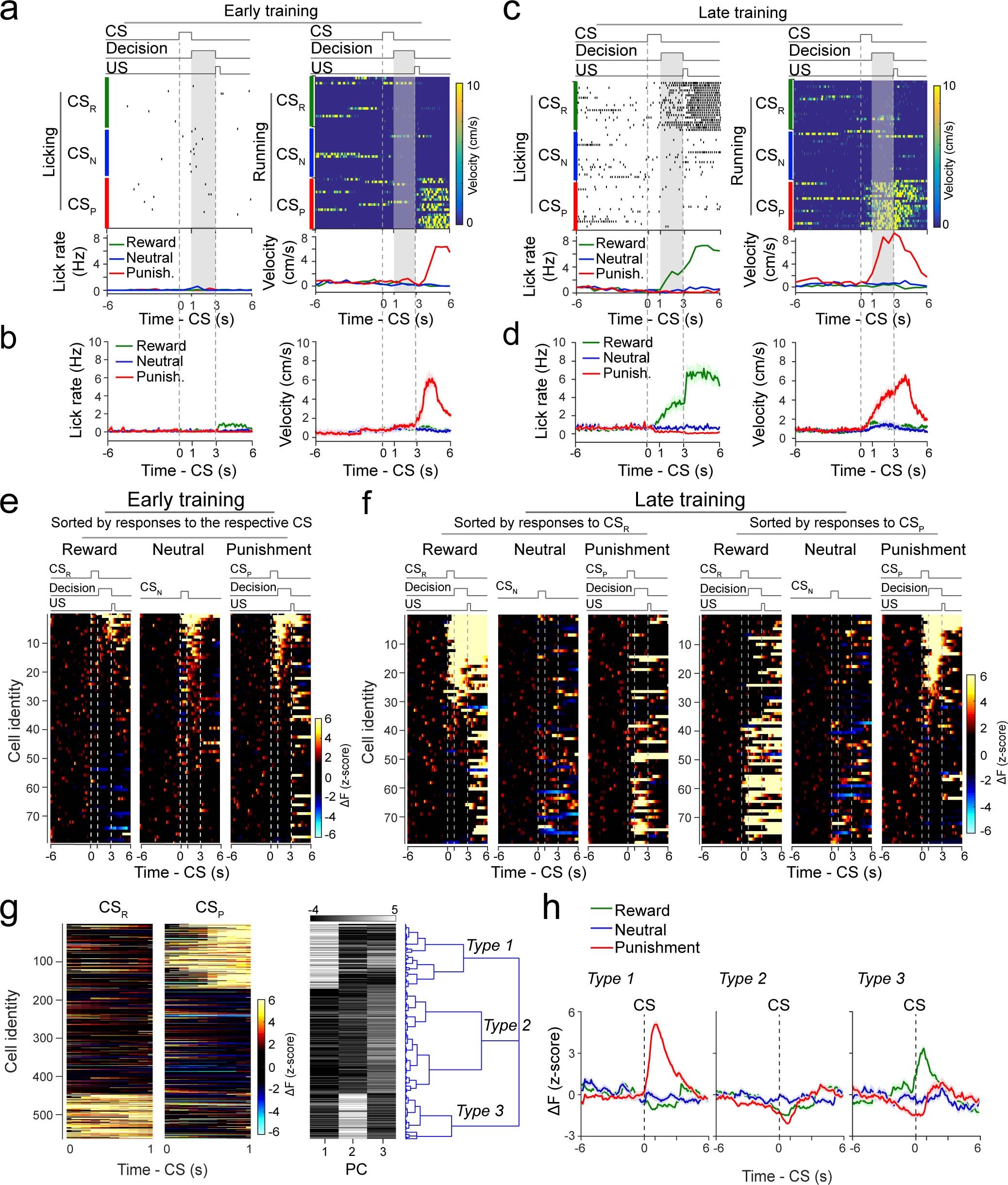
a, Top: licking (left) and running (right) events, sorted according to trial types, for a representative mouse in the early stage of training in the AAA task. Bottom: average licking rate (left) or running velocity (right) of this mouse in different types of trials as indicated. b, Average lick rate (left) and running velocity (right) of all the mice in the different types of trials in the AAA task during early stage of training. c, d, Same as (a, b), respectively, except that mice were in the late stage of training in the AAA task. e, Heatmaps of the activities (z-scores) in individual Fezf2BLa neurons from a representative mouse, obtained from different types of trials in the early stage of training in the AAA task. Dashed lines indicate the onset of CS, decision window and US, as indicated. Each row in each type of trials (reward, neutral and punishment) represents the temporal activities of one neuron. Neurons are sorted according to their average z-scores during the presentation of different CSs. f, Left: heatmaps of the activities (z-scores) in individual Fezf2BLa neurons from a representative mouse, obtained from different types of trials in the late stage of training in the AAA task. Dashed lines indicate the onset of CS, decision window and US as indicated. Each row represents the temporal activities of the same neuron in reward (left), neutral (middle) and punishment (right) trials. Neurons are sorted according to their average z-scores during the presentation of CSR in the reward trials. Right: same dataset as that in the left, except that neurons are sorted according to their average z-scores during the presentation of CSP in the punishment trials. g, Left: heat-maps of the responses of Fezf2BLa neurons to CSR (left) and CSP (right) in the late training stage in the AAA task. Responses from all Fezf2BLa neurons in all the mice (n = 10) are shown. Each row represents the responses of the same neuron to CSR and CSP. Right: PCA was applied to the CS responses in the left, followed by hierarchical clustering using the first three principal components (PCs) to sort Fezf2BLa neurons into three clusters. h, The average responses of all neurons in each of the three clusters to different CSs. Data are presented as mean ± s.e.m. Shaded areas represent s.e.m.