Extended Data Fig. 9: Optogenetic manipulation of Fezf2BLa → NAc and Fezf2BLa → OT neurons.
From: Genetically identified amygdala–striatal circuits for valence-specific behaviors

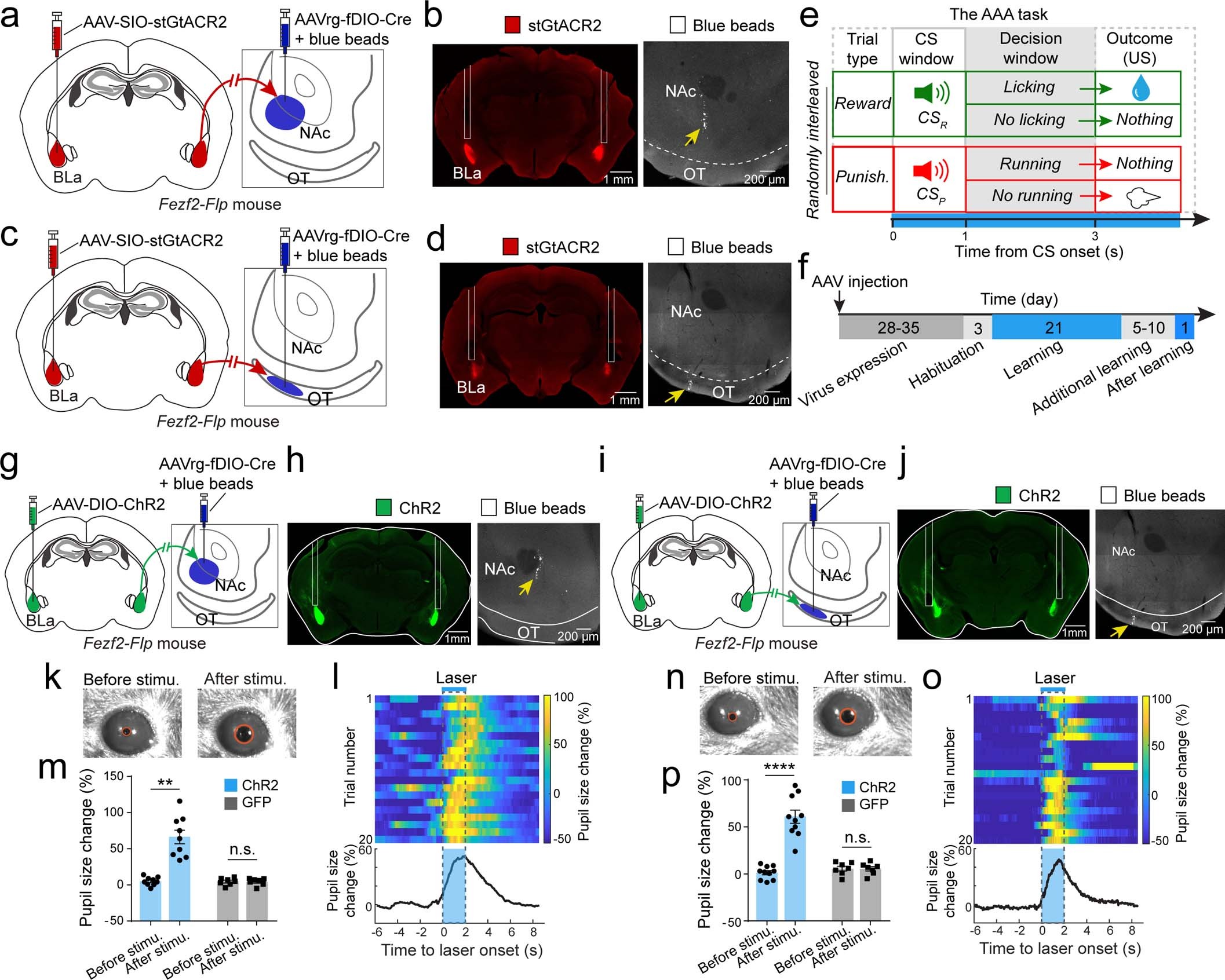
a-f, Optogenetic inhibition of Fezf2BLa → NAc and Fezf2BLa → OT neurons. a, A schematic of the approach to selectively inhibit Fezf2BLa → NAc neurons with optogenetics. b, Left: a confocal image showing Fezf2BLa → NAc neurons expressing stGtACR2. Locations of optical fibers for optogenetics are indicated. Right: a confocal image showing injection location of AAVrg-fDIO-Cre in the NAc, as indicated by fluorescent beads (arrow). c, A schematic of the approach to selectively inhibit Fezf2BLa → OT neurons with optogenetics. d, Left: a confocal image showing Fezf2BLa → OT neurons expressing stGtACR2. Locations of optical fibers for optogenetics are indicated. Right: a confocal image showing injection location of AAVrg-fDIO-Cre in the OT, as indicated by fluorescent beads (arrow). e, f, Schematics of the AAA task (e; blue bar on time axis indicates laser delivery) and experimental procedure (f). g-p, Optogenetic activation of Fezf2BLa → NAc and Fezf2BLa → OT neurons increases pupil size. g, A schematic of the approach to selectively activate Fezf2BLa → NAc neurons with optogenetics. h, Left: a confocal image showing Fezf2BLa → NAc neurons expressing ChR2. Locations of optical fibers for optogenetics are indicated. Right: a confocal image showing injection location of AAVrg-fDIO-Cre in the NAc, as indicated by fluorescent beads (arrow). i, A schematic of the approach to selectively activate Fezf2BLa → OT neurons with optogenetics. j, Left: a confocal image showing Fezf2BLa → OT neurons expressing ChR2. Locations of optical fibers for optogenetics are indicated. Right: confocal image showing injection location of AAVrg-fDIO-Cre in the OT, as indicated by fluorescent beads (arrow). k, Images of the pupil in a representative mouse, before (left) and after (right) photoactivation of Fezf2BLa → NAc neurons. l, Trial-by-trial pupil size changes in response to photoactivation (blue bar, 2 s) of Fezf2BLa → NAc neurons in an example mouse. m, Quantification of pupil size change in response to laser stimulation in the BLa in all the mice in which ChR2 (n = 9) or GFP (n = 7) was expressed in Fezf2BLa → NAc neurons (Kruskal-Wallis test (K-stat 18.88) with Dunn’s post-hoc test: P = 0.0003; ChR2: **P = 0.002; GFP: P = 0.99). n, o, same as (k, l), respectively, except that Fezf2BLa → OT neurons were photoactivated. p, Quantification of pupil size change in response to laser stimulation in the BLa in all the mice in which ChR2 (n = 10) or GFP (n = 7) was expressed in Fezf2BLa → OT neurons (Kruskal-Wallis test (K-stat 21.9) with Dunn’s post-hoc test: P < 0.0001; ChR2: ****P < 0.0001; GFP: P = 0.99).