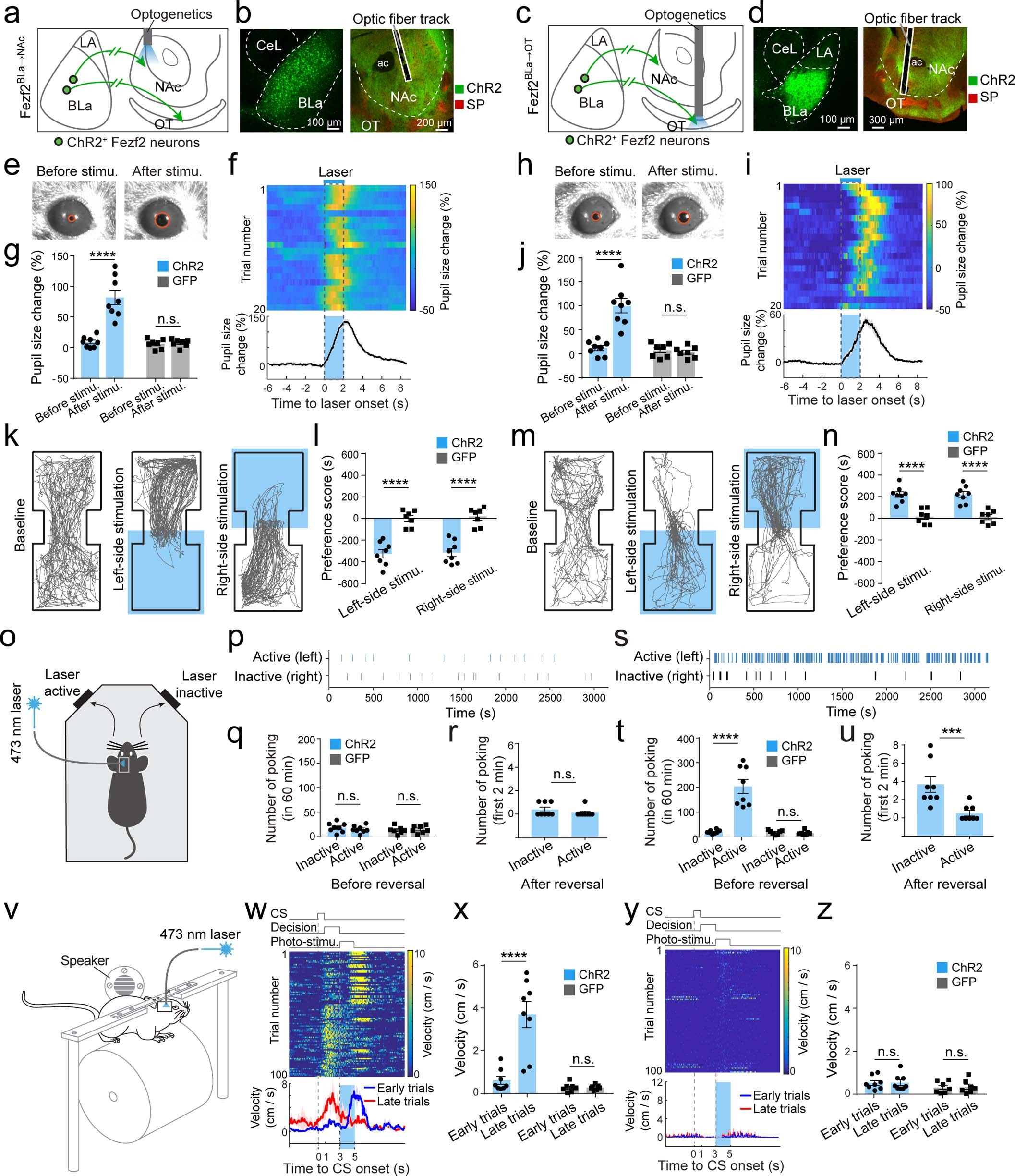
Extended Data Fig. 10: Fezf2BLa → NAc and Fezf2BLa → OT projections differentially instruct valence-specific learning.
From: Genetically identified amygdala–striatal circuits for valence-specific behaviors

a, A schematic of the approach to stimulate the Fezf2BLa → NAc pathway. b, Confocal images of the BLa (left) and ventral striatum (right) from a representative mouse, showing Fezf2BLa neurons expressing ChR2 and ChR2+ axon fibers originating from Fezf2BLa neurons, respectively. The placement of optical fiber in the NAc is also shown. Antibodies recognizing SP were used to label the ventral pallidum, which lies in between the NAc and OT. c, d, Same as a, b, respectively, except that the Fezf2BLa → OT pathway was the target for optogenetic stimulation (c), and the optical fiber was placed over the OT (d). e, Images of the pupil in a representative mouse, before (left) and after (right) photoactivation of the Fezf2BLa → NAc pathway. f, Trial-by-trial pupil size changes in response to photoactivation (blue bar, 2 s) of the Fezf2BLa → NAc pathway in an example mouse. g, Quantification of pupil size change in response to laser stimulation in the NAc in all the mice in which ChR2 (n = 8) or GFP (n = 7) was expressed in Fezf2BLa → NAc neurons (F(1, 26) = 32.52, P < 0.0001; ****P < 0.0001, n.s., P = 0.9999; two-way ANOVA followed by Bonferroni’s multiple comparisons test). h, i, same as e, f, respectively, except that the Fezf2BLa → OT pathway was photoactivated. j, Quantification of pupil size change in response to laser stimulation in the OT in all the mice in which ChR2 (n = 8) or GFP (n = 7) was expressed in Fezf2BLa → OT neurons (F(1, 26) = 30.34, P < 0.0001; ***P < 0.0001, n.s., P = 0.9999; two-way ANOVA followed by Bonferroni’s multiple comparisons test). k, Movement trajectory of a representative mouse at baseline (left), or in a situation whereby entering the left (middle) or right (right) side of the chamber triggered photoactivation of the Fezf2BLa → NAc pathway. l, Quantification of mouse activity as shown in (k), for mice in which ChR2 (n = 8) or GFP (n = 7) was expressed in Fezf2BLa neurons. The ChR2 mice, but not the GFP mice, avoided the side associated with the photo-stimulation (F(1, 26) = 89.75, P < 0.0001; ****P < 0.0001, n.s., P > 0.05; two-way ANOVA followed by Bonferroni’s multiple comparisons test). m, n, Same as k, l, respectively, except that the Fezf2BLa → OT pathway was targeted. The ChR2 mice (n = 8), but not the GFP mice (n = 7), preferred the side associated with the photo-stimulation (F(1, 26) = 63.28, P < 0.0001; ****P < 0.0001, n.s., P > 0.05; two-way ANOVA followed by Bonferroni’s multiple comparisons test). o, A schematic of the approach. p, Raster plot of nose-poking events at active or inactive port, for a mouse in which ChR2 was expressed in Fezf2BLa neurons and photo-stimulation was delivered to the NAc at the active port. q, Quantification of nose-poking events in a 60-min session for mice in which ChR2 (n = 8) or GFP (n = 7) was expressed in Fezf2BLa neurons and photo-stimulation was delivered to the NAc at the active port (F(1, 26) = 1.4, P = 0.25; n.s., P > 0.05; two-way ANOVA). r, Quantification of nose-poke events of the ChR2 mice in q, in the first 2 mins of the reversal test, in which the active and inactive ports were switched (P = 0.57; Mann-Whitney test, U = 24). s, Same as p, except that photo-stimulation was delivered to the OT at the active port. t, Same as q, except that the Fezf2BLa → OT pathway was targeted. The ChR2 mice (n = 8), but not the GFP mice (n = 7), vigorously poked the active port (F(1, 26) = 35.43, P < 0.0001; ***P < 0.0001, n.s., P > 0.05; two-way ANOVA followed by Bonferroni’s multiple comparisons test). u, Quantification of nose-poke events of the ChR2 mice in t, in the first 2 mins of the reversal test, in which the active and inactive ports were switched (***P = 0.0003; Mann-Whitney test, U = 0.5). v, A schematic of the approach. w, Top: trial-by-trial heat-maps of running velocity for an example mouse in the active avoidance task; bottom: average running velocity of the mouse in early (first 10 trials) and late (last 10 trials) trials. x, Quantification of running velocity during the decision window in early (first 10) and late (last 10) trials (ChR2 mice, n = 8, GFP mice, n = 7; (F(1, 26) = 29.66, P < 0.0001; ****P < 0.0001, n.s., P > 0.05; two-way ANOVA followed by Bonferroni’s multiple comparisons test). y, z, Same as w, x, respectively, except that the Fezf2BLa → OT pathway was targeted (ChR2 mice, n = 8, GFP mice, n = 7; (F(1, 26) = 2.976, P = 0.096; n.s., P > 0.05; two-way ANOVA followed by Bonferroni’s multiple comparisons test). Data are presented as mean ± s.e.m.