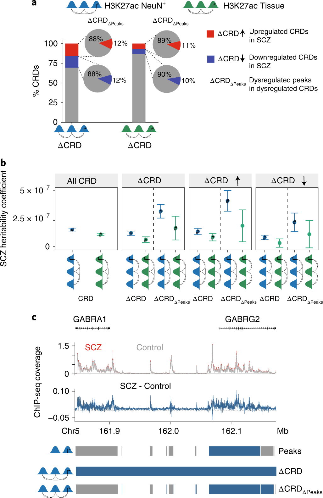
Fig. 4: Acetylated CRDs dysregulated in SCZ.

a, Proportional representation of SCZ-sensitive H3K27ac NeuN+ ĪCRDs stratified by hypo-acetylation (blue), hyper-acetylation (red) and not dysregulated (gray). Pie chart shows the proportion of dysregulated histone peaks ĪCRDĪPeaks inside ĪCRD. b, SCZ heritability coefficients shown separately for H3K27ac NeuN+ (blue) and H3K27ac Tissue (green), as indicated, by (1) āAll CRDā: all peaks inside CRD (nā=ā114,123 and 143,092 peaks in CRD); (2) āĪCRDā: dysregulated CRD (nā=ā28,866 and 15,787 peaks in ĪCRD and 3,507 and 1,673 peaks in ĪCRDĪPeaks); (3) āĪCRDāāāā: hyper-acetylated with mean log2FC (SCZ versus controls) > 0 (nā=ā14,710 and 7,770 peaks in ĪCRDāāāand 1,825 and 873 peaks in ĪCRDāāāĪPeaks); and (4) āĪCRDāāāā: hypo-acetylated with mean log2FC (SCZ versus controls) < 0 (nā=ā14,156 and 8,017 peaks in ĪCRDāāāand 1,682 and 800 peaks in ĪCRDāāāĪPeaks) classified on the x axis as ĪCRD for all peaks and ĪCRDĪPeaks for only dysregulated histone peaks. The overlap of peaks within the dysregulated CRDs in clusters with SCZ risk variants was assessed using LD score regression. ā#ā: significant for enrichment in LD score regression after FDR correction of multiple testing across all tests in the plot (BenjaminiāHochberg, multiple testing Pā<ā0.05); ā*ā: nominally significant for enrichment (Pā<ā0.05). Error bars show standard error in SCZ heritability from LD score regression. c, Representative example of a genomic region that spans ten peaks. Horizontal bars (blue, FDR 5%; gray, NS) mark peak-level analysis with a single differential peak (top row), hyper-acetylated CRD (middle row) and ĪCRDĪPeaks (bottom row).