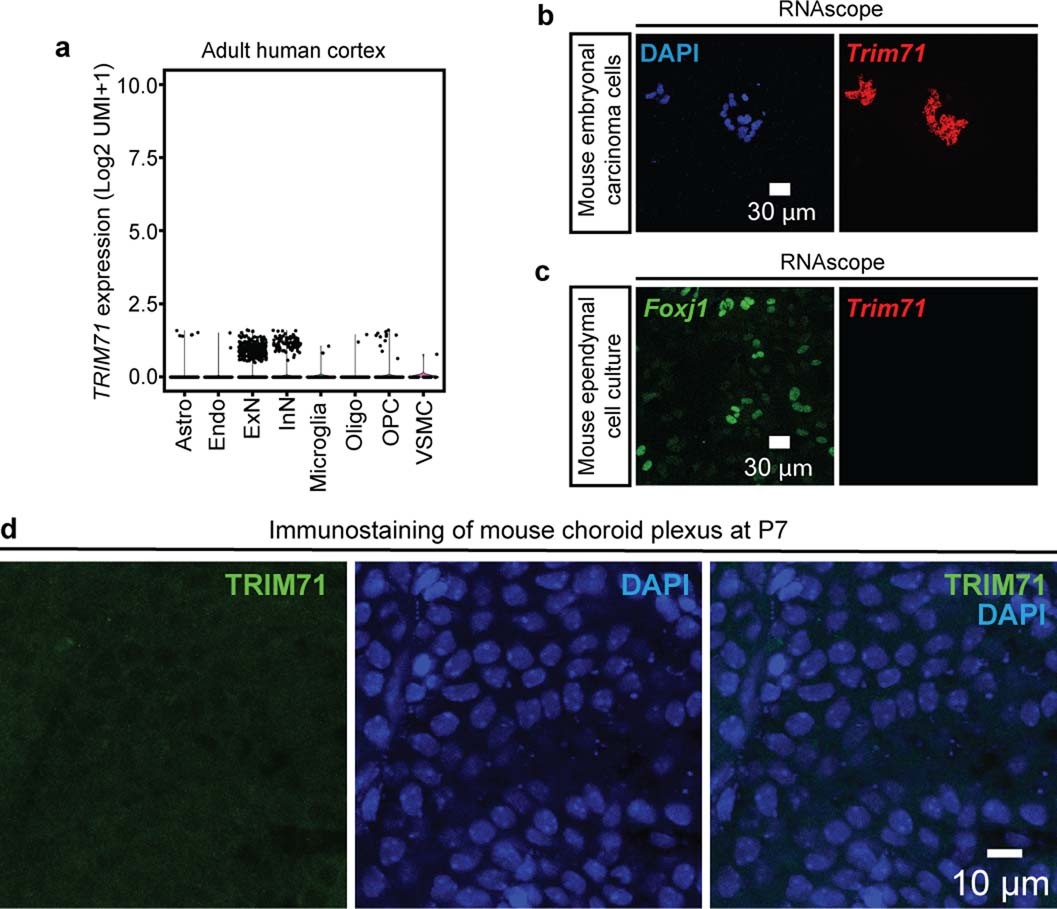
Extended Data Fig. 4: Characterization of TRIM71 expression.

a) TRIM71 is minimally expressed in the adult human cortex. Analyzed single-nucleus RNA-sequencing data from12. b-c) RNAscope in situ hybridization of Trim71 in mouse embryonal carcinoma cells (b) or mouse Foxj1-expressing ependymal cell cultures (c) d) TRIM71 immunostaining in the WT mouse choroid plexus at P7.