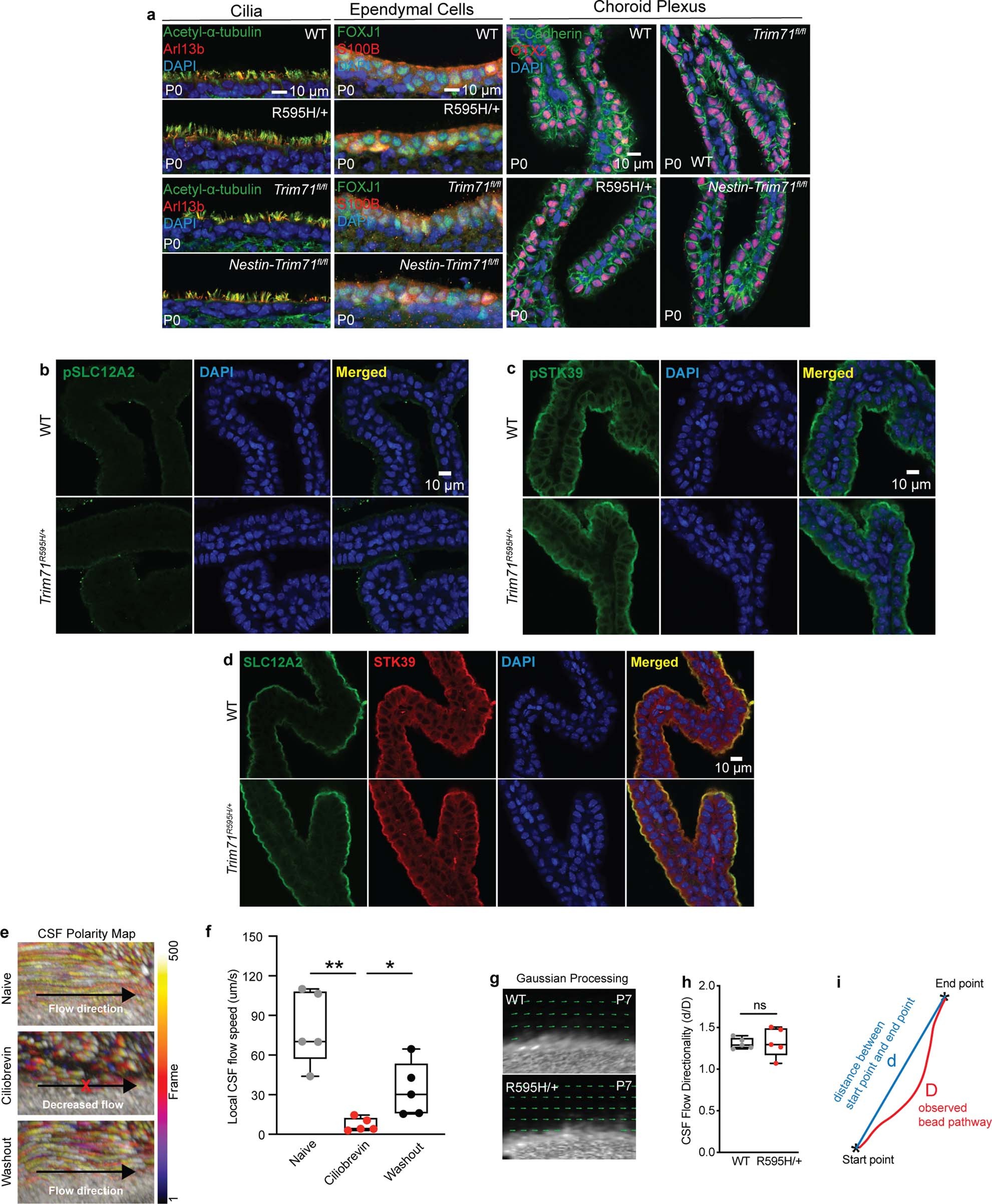
Extended Data Fig. 9: Characterization of ependymal cilia and choroid plexus in hydrocephalic Trim71 mutant mice.

a) Coronal brain sections from control and hydrocephalic mice were stained for ciliary markers (acetyl-α-tubulin and ARL13B), ependymal cell markers (S100B and FOXJ1), and choroid plexus epithelial cell markers (E-Cadherin, OTX2).b-d) Immunostaining for molecular correlates of choroid plexus hypersecretion in WT controls and hydrocephalic Trim71R595H/+ P0 mice. Immunostaining of phosphorylated SLC12A2/NKCC1 (pSLC12A2) (b) and phosphorylated STK39/SPAK (pSTK39) (c) in the choroid plexi of a WT control and hydrocephalic Trim71R595H/+ P0 mouse. d) Immunostaining of SLC12A2/NKCC1 and STK39/SPAK in the choroid plexi of a WT control and hydrocephalic Trim71R595H/+ P0 mouse. e-f) Validation of OCT imaging platform to characterize ependymal cilia-driven CSF flow ex vivo. e). Representative flow polarity maps demonstrating bead trajectories (by temporal color coding) over time in an adult WT mouse brain explant in toxin-naive condition, with ciliobrevin, and after washout of toxin. Color bar represents color versus corresponding frame in the color-coded image. f) Quantitation of local CSF flow speed at the ventricular wall in brain explants from adult WT mouse brains in the different experimental conditions. g-i) CSF flow directionality in WT littermate controls and hydrocephalic Trim71R595H/+ mice at P7. g) Post-Gaussian processing CSF flow maps in a WT littermate control and hydrocephalic Trim71R595H/+ mice at P7. h,i) Quantitation of CSF flow directionality in WT littermate controls and hydrocephalic Trim71R595H/+ mice at P7. Directionality is represented as the distance between the start point and end point (d) divided by the bead pathway (d), see panel (i). Significance was tested by a two-sided paired t-test (f) or two-sided unpaired t-test (h): *: P<0.05, **: P<0.01, ns (not significant): P>0.05. Data represented as boxplots (f,h): median (line), 25th and 75th percentiles (box), whiskers go down to the smallest value and up to the largest, overlaid with individual data points. For detailed statistical information (f, h), see Supplementary Table 13.