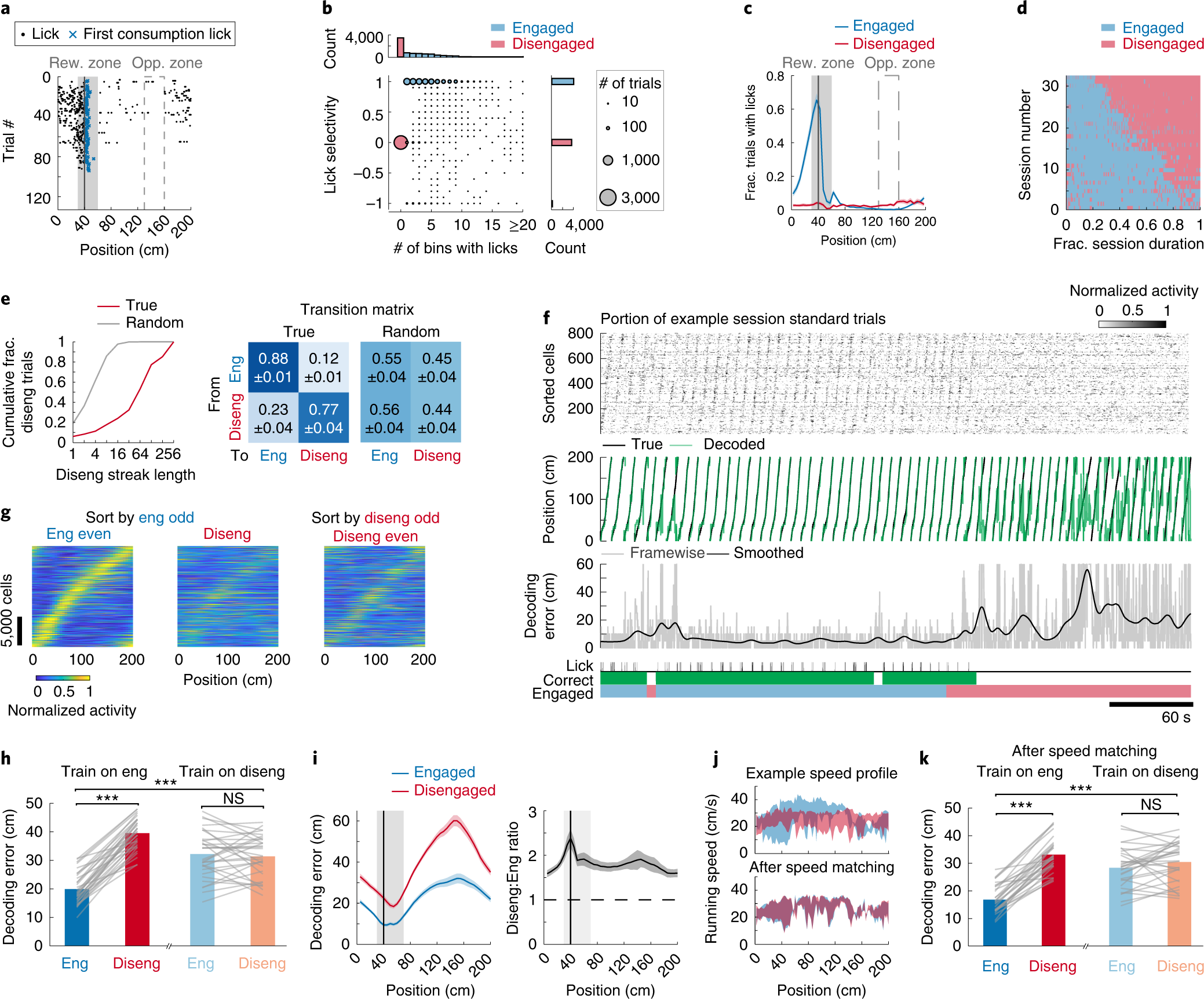
Fig. 2: The hippocampal spatial code degraded as mice disengaged from the task.
From: Hippocampal place codes are gated by behavioral engagement

a, Lick raster of an example session with 125 trials. The reward zone (gray shaded area) includes anticipatory licking before reward availability (solid vertical line). The first consumption lick is indicated, whereas subsequent consumption licks inside the reward zone were excluded. b, The trial-wise lick selectivity and number of 5-cm bins with licks are shown for the 39 sessions that met the inclusion criteria. Circle sizes corresponds to the number of trials. The color code corresponds to k-means clustering with two clusters. The ‘engaged’ cluster had higher lick selectivity and number of bins with licks. c, Summary of lick behavior across 32 sessions that had more than ten disengaged trials. Shading represents mean ± s.e.m. d, Distribution of engaged and disengaged trials across 32 sessions. e, Left: distribution of disengaged trials in streaks of different length. Right: transition matrix between trial types averaged across sessions. Mean ± s.e.m. is noted. f, Portion of the standard trials from the same session as Fig. 1g. Decoded positions and decoding error were calculated using decoders trained on sliding windows of 20 trials and tested on the immediate next trial. Chance-level error is 50 cm. Licks, correctness and engagement status (blue: engaged; red: disengaged) are shown at the bottom. g, Sequence plots of cells with significant place fields in correct standard trials pooled across sessions. Cells were sorted by the location of peak activity using the trials indicated. Each cell’s activity was percentile normalized, saturating the top and bottom 2%. h, Decoding performance on held-out trials. The decoder was trained using ten trials of one engagement type at a time and tested on all other trials. The mean trial-wise decoding error was calculated from all iterations of the decoder. Each gray line indicates one session. Chance-level error is 50 cm. Two-sided Wilcoxon signed-rank test: engaged versus disengaged for decoder trained on engaged trials, P = 8.0 × 10−7; engaged versus disengaged for decoder trained on disengaged trials, P = 0.78. Train/test on engaged versus train/test on disengaged, P = 2.2 × 10−6. n = 32 sessions and 8 mice. i, Left: mean framewise decoding error by position for the decoder trained on engaged trials. Right: ratio of disengaged to engaged decoding error by position. Shading represents mean ± s.e.m. n = 32 sessions and 8 mice. j, Top: example speed profile (interquartile range) of ten engaged and ten disengaged trials. Bottom: speed profile of the same trials after speed matching. k, Same as h but using speed-matched frames for decoding. Two-sided Wilcoxon signed-rank test: engaged versus disengaged for decoder trained on engaged trials, P = 1.7 × 10−6; engaged versus disengaged for decoder trained on disengaged trials, P = 0.06. Train/test on engaged versus train/test on disengaged, P = 2.9 × 10−6. diseng, disengaged; eng, engaged; NS, not significant.