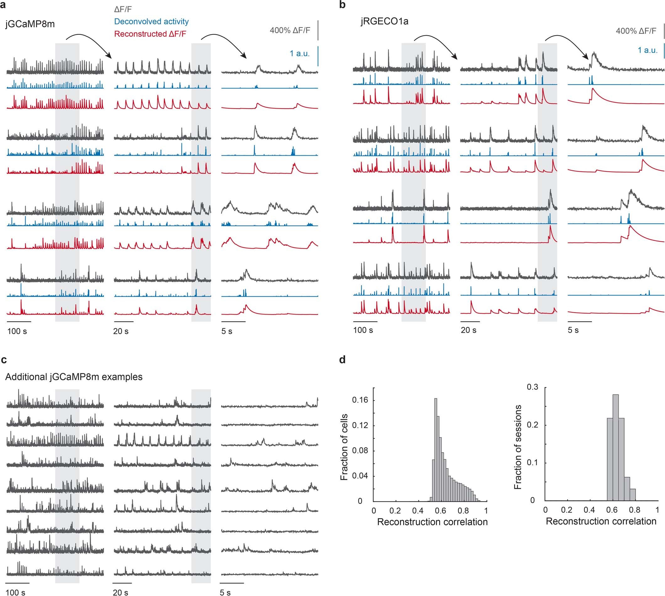
Extended Data Fig. 1: Example fluorescence traces and deconvolved activity.
From: Hippocampal place codes are gated by behavioral engagement

a. Representative jGCaMP8m ∆F/F, deconvolved activity, and reconstructed ∆F/F for four cells, at different temporal scales. Shaded regions in the columns 1 and 2 indicate expanded regions in columns 2 and 3, respectively. b. Representative jRGECO1a traces, plotted as in (a). c. Additional example jGCaMP8m ∆F/F traces. d. Histograms of correlation between ∆F/F and reconstructed ∆F/F from deconvolution across cells (left) and sessions (right).