Extended Data Fig. 1: Quality control of the dataset.
From: Single-cell transcriptomics of adult macaque hippocampus reveals neural precursor cell populations

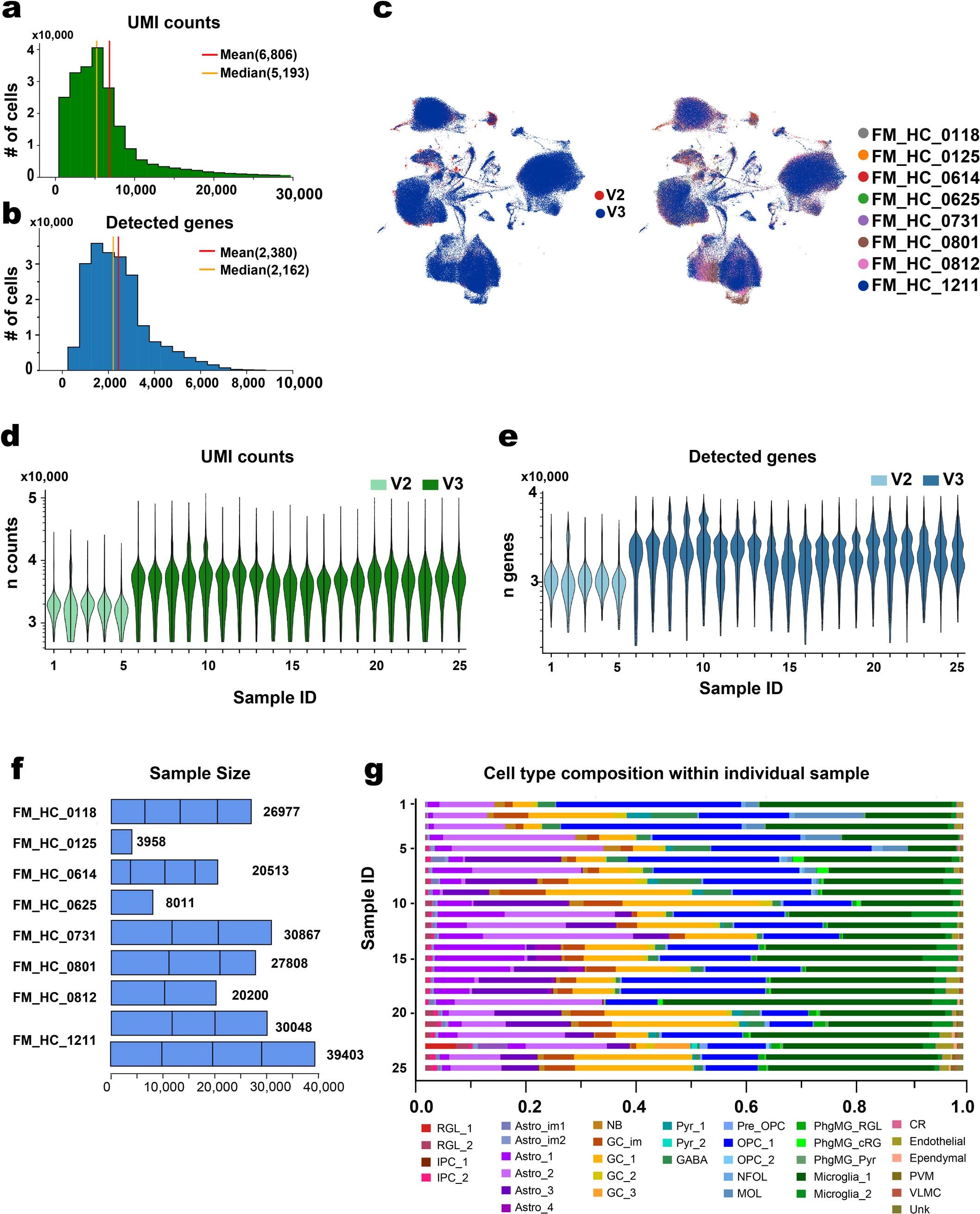
a) Distribution of the UMI counts detected in each cell in the whole dataset. b) Distribution of the unique genes detected in each cell in the whole dataset. c) UMAP colored by the 10x version and the animal ID. d) Violin plots of the UMI counts for each sample. The 10x version used for each sample is indicated by the colors. e) Violin plots of the unique genes detected for each sample. The 10x version used for each sample is indicated by the colors. f) The distribution of sample sizes for each animal. g) Proportion of different cell types present in individual animals. Cell types were colored using the same color scheme in Fig. 1d, and labeled at the bottom of panel.