Extended Data Fig. 4: Spine identification and CLEM-based corroboration.
From: Learning binds new inputs into functional synaptic clusters via spinogenesis

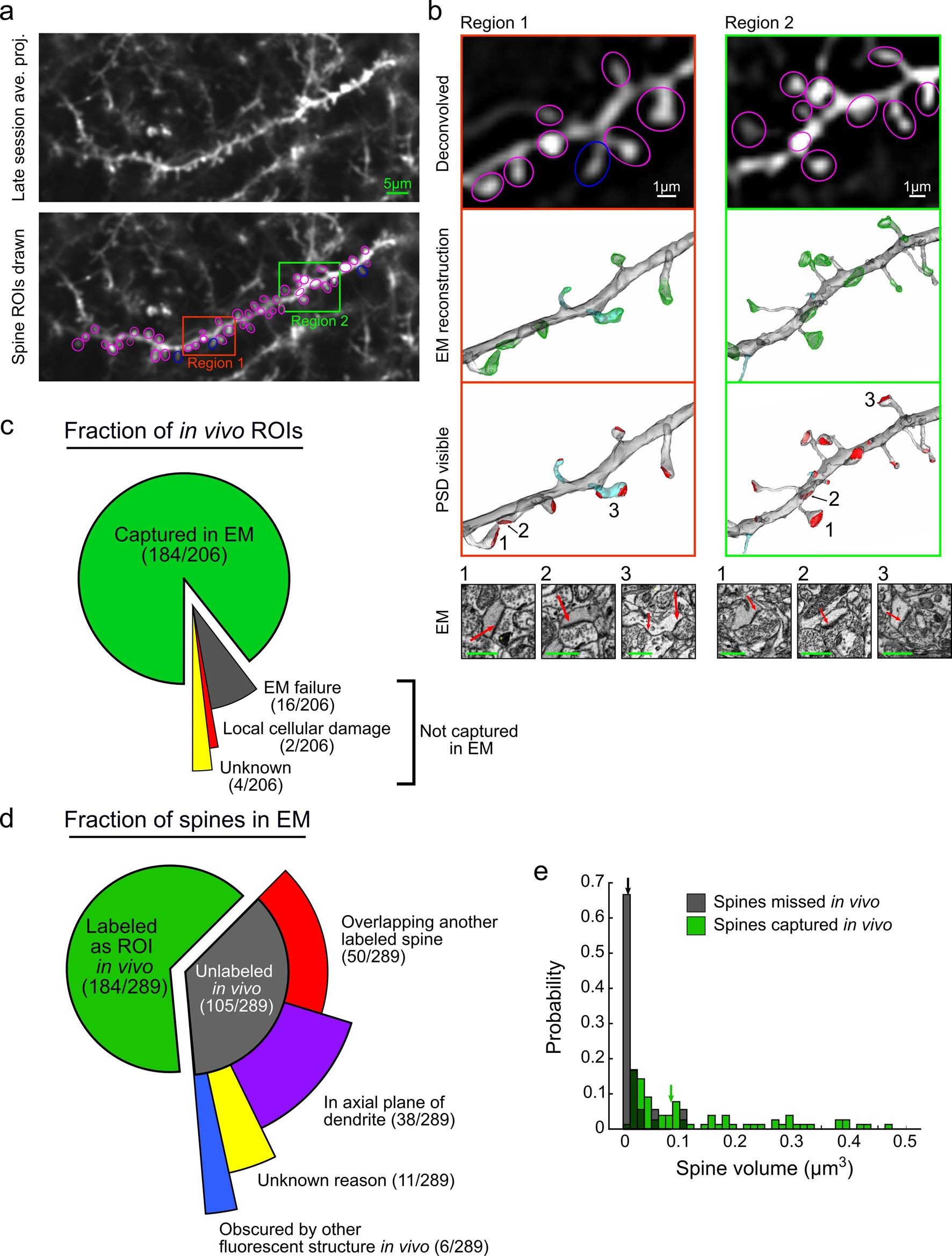
Example of ROIs. Top, in vivo image under consideration. Bottom, elliptical ROIs manually drawn in the initial analysis of this dendrite. Magenta ellipses correspond to ROIs that were successfully located in EM, while blue ellipses show those that were not confidently identified. Two example regions are indicated for closer inspection in (b). (b) Zoomed-in regions shown in (a) for closer inspection of ROI drawing. Top row: deconvolved in vivo images of the two regions shown in (a). Deconvolved images were used throughout this study to aid in spine identification. Second row: corresponding EM reconstructions showing the same spines imaged in vivo. Third row: reconstructions of the associated regions of dendrite, but with post-synaptic density (PSD) reconstructions shown in red. Fourth row: example EM micrographs demonstrating PSDs on a selection of spines (numbers correspond to spines in above image). Scale bars in the fourth row (green) correspond to 0.5 µm. (c) Summary of the fraction of ROIs identified in vivo that were successfully located in EM. The vast majority of structures drawn as spines in vivo were also found in EM. Of those structures that were not located, most were due to technical failures in EM acquisition (1 of the 16 of such failures was due to debris from a previous slice obfuscating the region of the target dendrite, and 15 were due to slices that were skipped, likely due to uneven cutting). We also identified one highly localized dendritic region that appeared damaged/blebbed despite a healthy appearance in vivo, preventing the assessment of two spines observed in vivo. The four remaining ROIs were not located due to unknown reasons, suggesting either mislabeling or elimination of these spines between the final in vivo imaging session and EM processing (see a potential example of this in the blue-encircled spine in (b). (d) Summary of the fraction of all spines identified in EM (within the dendrites captured in vivo) that were also labeled as ROIs in vivo. The majority of spines that were not identified in vivo were co-axial with either another (usually larger, see (e)) spine (red slice), or the dendritic branch (purple slice). A small subset of spines located in EM were obscured by another fluorescent structure (for example, a labeled axon) in vivo (blue slice). The remaining spines were not identified in vivo for unknown reasons, which might include the rapid formation of spines between the final imaging session and EM processing, or most of these spines being below the detectable size for in vivo imaging (see (e)). (e) Summary histograms of the volumes (as calculated in EM) of spines that were also captured in vivo (green) and spines that were not identified in vivo (gray). The vast majority of spines that were identified in EM but not labeled in vivo were small in size; 67% of ‘missed’ spines were within the 3rd percentile of the ‘captured’ population. The medians of the ‘missed’ and ‘captured’ groups are indicated with black and green arrows, respectively.