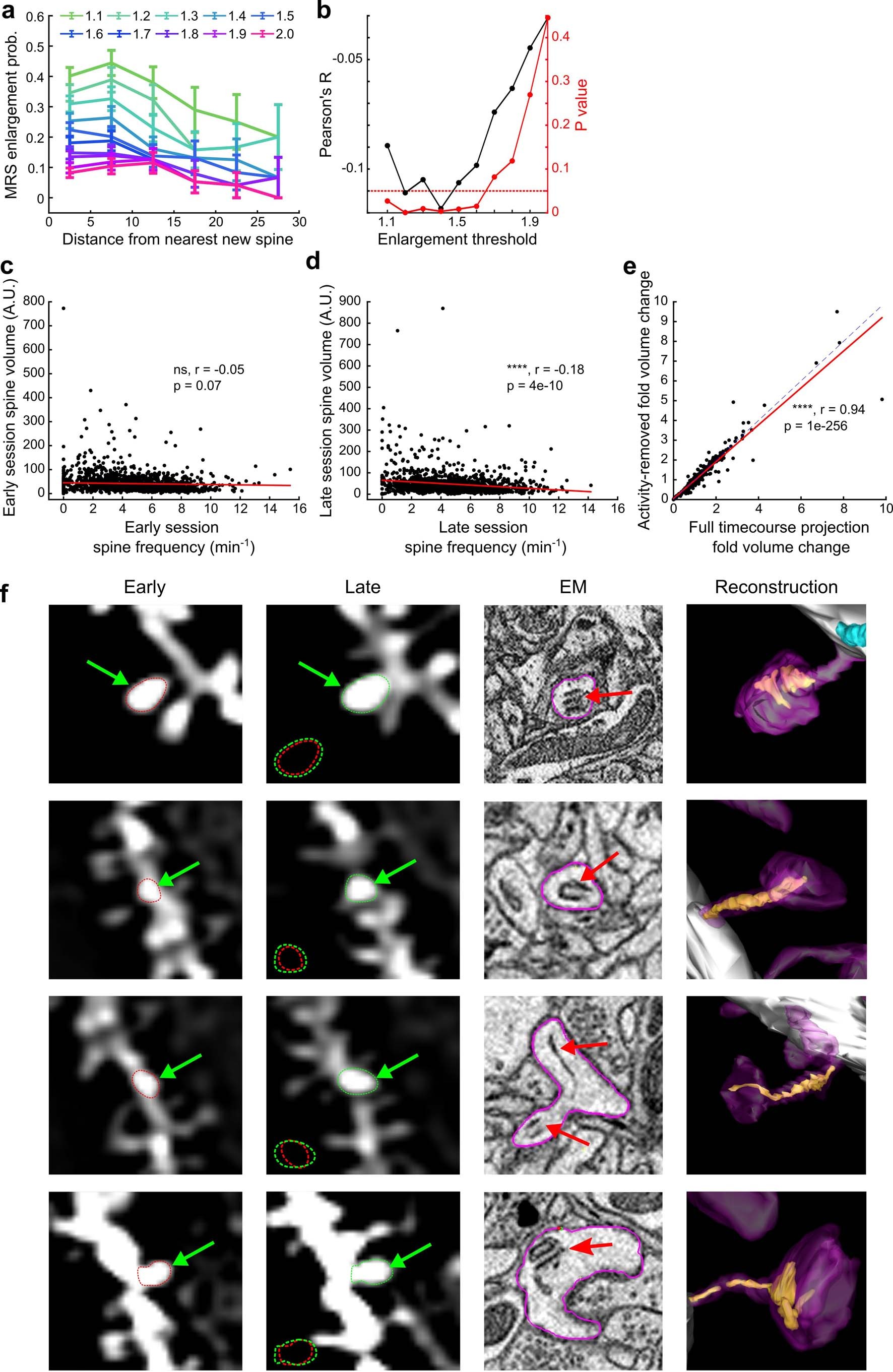
Extended Data Fig. 7: Supporting evidence of in vivo spine volume estimates using iGluSnFR.
From: Learning binds new inputs into functional synaptic clusters via spinogenesis

Effect of different enlargement threshold cutoff values (from 1.1, light green, to 2, magenta) on the relationship between the probability of MRS enlargement and distance to the nearest new spine. Data points correspond to the mean probability of spine enlargement (± SEM) for MRSs in a given distance bin for each new spine imaged. n = 118 new spines, 697 MRSs present on 50 new-spine-containing dendrites across 21 mice. Summary of Pearson’s statistics for data shown in (a). The relationship is significant for threshold values up to 1.5-fold change in spine volume. Data points correspond to either the calculated Pearson’s correlation coefficient (black, left axis), or the corresponding p-value (red, right axis) calculated from statistical tests on the data groups shown in (a). (c,d) Relationship between estimated spine volume and spine event frequency in early (c) and late (d) sessions, revealing a lack of positive correlation, suggesting that our methods using iGluSnFR fluorescence do not overestimate the volume of highly active spines. Linear fit of data shown in red. Significance of the relationship was determined from Pearson’s correlation coefficient, with r and p-values shown in figure text. **** p < 0.001, ns: not significant. (e) Evaluation of the effect of removing active periods from image projections prior to calculation of spine volume. In 11 of the 23 ‘learning group’ animals (769 spines), spine volume was re-calculated after removal of all frames in which a given spine was considered ‘active’. ‘Activity-removed’ spine volume estimates correlate strongly and significantly with spine volume estimates from full-length time series projections. Unity line shown in dashed blue. Linear fit of data shown in red. Significance of the relationship was determined from Pearson’s correlation coefficient, with r and p-values shown in figure text. **** p < 0.001 (f) Example in vivo, EM, and reconstruction images illustrating the presence of spine apparati, a signature of mature and potentiated spines, in spines that showed enlargement in vivo during learning. Green arrows indicate spines of interest. Each spine of interest in the in vivo images is outlined for spine size comparisons (red = early; green = late), and the early and late outlines are overlaid in the bottom left corner of each late session. Red arrows in the EM images indicate spine apparati. Reconstructed spine apparati are shown as yellow structures within spines (magenta).